B2B2C多用户商城系统的7张系统流程图
当系统订单发生退换货的时候,系统需要根据订单状态,进行系统状态的改变,以及款项的流转。我们看看商城订单的整个流程,它从用户的商品浏览、订单确认、然后支付,到商家发货,然后用户确认收货,评价的整个流程。四是当订单有优惠的时候,会涉及到优惠的计算,所以我们在系统开发主结构设计的时候需要考虑钩子的形式,这样后续的二开和维护都简单很多。电商系统里面涉及到的订单数据,包括资金、积分等会需要原路返回,它会判断
今天我们分享一般的多用户商城系统设计到的一些流程,
有需要用到的朋友可以点击收藏,
如果需要里面的流程图文件,
可以点击关注,
然后收藏,
私信小编领取。
一是商城的订单流程;我们看看商城订单的整个流程,它从用户的商品浏览、订单确认、然后支付,到商家发货,然后用户确认收货,评价的整个流程。

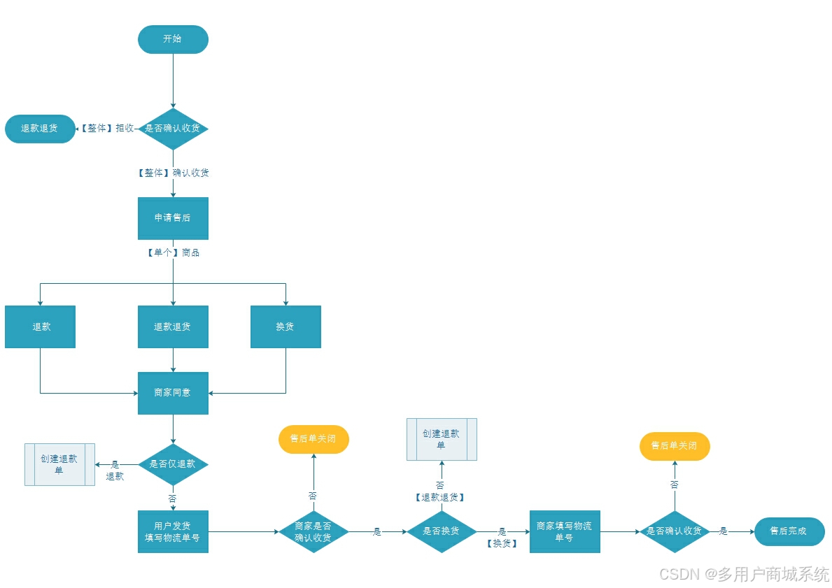
二是订单的退换货流程;当系统订单发生退换货的时候,系统需要根据订单状态,进行系统状态的改变,以及款项的流转。系统要根据用户选择的退货、换货还是退款等执行相应的流程。

电商系统里面涉及到的订单数据,包括资金、积分等会需要原路返回,它会判断是否有使用优惠券、积分以及赠送的赠品等相关的数据进行处理。

三是电商系统的订单结束的流程分享;订单在用户下单未支付超时会结束、会在拒收或者确认收货后订单结束,当然货到付款的订单不会涉及到在线支付就会少一个流程了。

四是当订单有优惠的时候,会涉及到优惠的计算,所以我们在系统开发主结构设计的时候需要考虑钩子的形式,这样后续的二开和维护都简单很多。

如果订单有三级分销等营销方式,它一般会往下执行分佣流程,它会根据分佣关系进行佣金发放。

最后,分享整个系统的功能结构图

今天就简单分享以上几个流程,
有需要里面资料的朋友可以留言区评论”666”,
小编私信单独发送,
记得点赞收藏哦。
更多推荐



所有评论(0)