数字电子技术基础(二十九)——TTL门电路中的OC门
本文主要写TTL门电路中的OC门,包括的内容有OC门电路的基本电路结构,OC门简介、利用OC门实现线与、OC门不同输入情况对应电路结构,外接上拉电阻R的计算,
目录
1 TTL门电路中的OC门
1.1 OC门电路的基本电路结构
如下图所示为传统的TTL门电路的结构:
将TTL门电路推拉式输出级的上拉部门全部挪走,就形成了集电极开路输出的门电路,如下所示:
这种电路结构称为OC门。
1.2 OC门简介
OC门是一种特殊的数字逻辑门电路,其输出端是集电极开路的结构,即输出端通过晶体管的集电极引出,未内置上拉电阻,需外接,在使用时需外接上拉电阻,以确定高电平电压。在进行电平转换时,同时通过调整上拉的电源电压,可实现不同的电平之间的转换,OC门能够实现多个输出直接相连,实现“线与”逻辑。
OC门的符号如下所示:
或
1.3 利用OC门实现线与
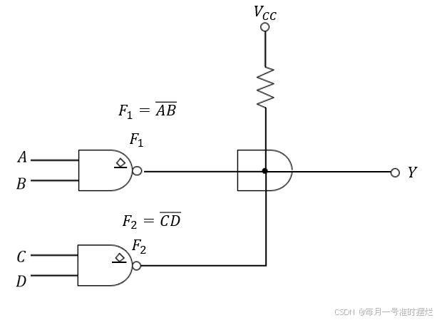
在多个OC门的输出端直接相连,并且外加一个相连的电源和外加电压,如下所示电路图如下所示:
真值表为:
| F1 | F2 | P |
|---|---|---|
| 0 | 0 | 0 |
| 0 | 1 | 0 |
| 1 | 0 | 0 |
| 1 | 1 | 1 |
有真值表得当和
同时为真时,输出才为1。因此可以得到如下公式:
如下所示为OC门电路的电路结构:
对于上面的电路来说,当和
输出为低电平的时候,此时Y输出为低电平。只有当两个OC门同时处于关态,Y点的电位才会得到高电位输出。
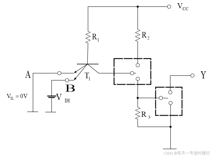
1.4 OC门不同输入情况对应电路结果
当门电路的输入为低电平的时候,此时低电平的输入端所对应的发射结正偏导通,晶体管的基级电流经由发射结,全部从低电平输入端向外流出,因此中间的晶体管是处于导通的状态,而输出级的晶体管
也是处于导通的状态。
如下图所示:
此图的模拟开关示意图如下所示:
由于OC门缺少了原本TTL门电路的上拉电阻的部分电路,这个时候OC门的输出端是得不到任何输出信号的,只有在OC门的输出端接的是上拉电阻和直流电源才能在输出端上得到一个高电平的输出信号,输出电源值约等于外加的电源的电压值,即。
电路图如下所示:
注:
OC门的应用价值:为门电路供电的电压源和上拉电阻外加的电压源实际上不是一种电压源,这就意味着,当外加直流电压源为3.3V的时候,输出端得到高电平值,也是接近3.3V的,所以这种集电极开路输出的门电路根本不用专用的电平转换芯片就可以直接实现输出逻辑电平的转换功能了。
1.5 外接上拉电阻R的计算
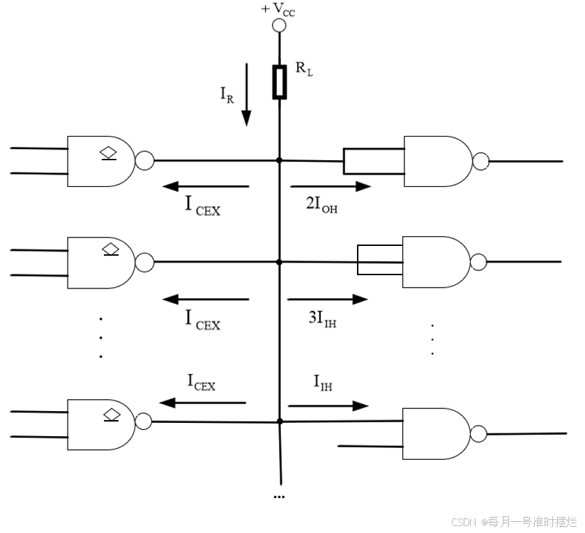
在OC门的输出端与门电路的输入端直接相连时,只要上拉电阻选取的合适,那么在电源端和接地端之间就不会形成低阻通路,选取合适阻值的上拉电阻,OC门的输出端连接在一起就可以正常工作。如下面这个电路图如下所示:
在上图中,假设有N个OC门的输出端直接相连,同时这N个OC门连接着M个负载和K个输入端,同时这个电路接上拉电阻和电压源。当所有OC门都处于关态的时候,要想在相连的输出线上得到一个可靠的高电平输出信号,这个上拉电阻的阻值不能选择太大,在这种情况下流过上拉电阻的电流是由OC门输出的漏电流以及负载门的高电平输入漏电流构成,输出线的高电平信号是由直流电压源与上拉电阻的端电压之差来构成的。如下图所示:
如下所示为高电平的计算公式:
当R增加时,下降。
如果上拉电阻的阻值选取过大,那么高电平输出信号就会下降,一旦输出信号高电平输出的下限值就会引起负载门的逻辑混乱。
为了保证输出线上的信号不低于高电平输出的下限值,根据这个表达式可以推断出,当时:
按照线与的功能,有多个OC门的输出端直接相连的时候,即使一个OC门为低电平,那么按照线与的功能,输出线也应该得到一个低电平的输出信号,那么此时负载门的低电平输入电流是从负载门的输入端向外侧流动的,它与流过上拉电阻的电流共同倒灌回驱动门的输出端。如下图所示:
如果上拉电阻的取值太小,那么驱动门的灌电流会随着增加,从而导致低电平输出信号上升,如下公式为:
当R降低时,上升时,那么
也随着上升。
为了保证这种极限应用的情况下,驱动门的灌电流小于灌电流的最大值,也就是确保输出线上的低电平信号下,超过低电平输出的最大值,可以得到当时:
如果OC门的输出端接入容性负载的话,为了提高门电路的工作速度,通常选取上拉电阻的阻值时偏近最小值的合理阻值。
(本文参考了哈尔滨工业大学的《数字电子技术基础》课程)
更多推荐



所有评论(0)