浅谈光耦电路在开关量采集电路中的设计
开关量采集电路适用于对开关量信号进行采集,如循环泵的状态信号,进出仓阀门的开关状态灯开关量。污染源在线检测仪可采集16路开关信号,输入24VDC;设定当输入范围为18~24VDC时,认为是高电平,被监视的设备处于工作状态;当输入低于18VDC时,认为是低电平,被监视的设备处于停止状态。为了避免电气特性及恶劣工作环境带来的干扰,该电路采用光电耦合器TLP521对信号实现了一次电-光-电的转换,从..
开关量采集电路适用于对开关量信号进行采集,如循环泵的状态信号,进出仓阀门的开关状态灯开关量。污染源在线检测仪可采集16路开关信号,输入24VDC;设定当输入范围为18~24VDC时,认为是高电平,被监视的设备处于工作状态;当输入低于18VDC时,认为是低电平,被监视的设备处于停止状态。
为了避免电气特性及恶劣工作环境带来的干扰,该电路采用光电耦合器TLP521对信号实现了一次电-光-电的转换,从而起到输入\输出隔离的作用。
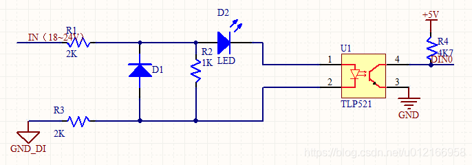
同时,电路中还添加了LED工作指示灯,可以使用户对每一通路的工作情况一目了然。其中一路的开关量采集电路如图1所示:

图1 开关量采集电路
光耦TLP521将红外发光二极管和发光三极管相互绝缘的组合在一起,发光二极管为输入回来,它将电能转换成光能;发光三极管为输出回路,它将光能再转换成电能,实现了两部分电路的电气隔离。
当输入范围为18~24VDC时,认为是高电平,此时光耦导通,电阻R1和R3和发光二极管公头构成输入回路。
根据光耦导通时电流为4~10mA,当输入最高电压24V时,

当输入低于18V时认为是低电平,此时光耦的工作电流肯定低于4mA,此时光耦不导通,电阻R1,R3和R2公头构成输入回路,所以:

即R1+R3+R2 > 4.5KΩ。在设计中,选择R1 = R3 = 2KΩ,R2 = 1KΩ。
光耦导通的最小电流为4mA,根据光耦的电路传输比CTR(Current Transfer Ratio)为50%,指当管压降Uce足够大时,集电极电流IC与发光二极管输入电流IF的百分比,所以集电极电路:IC =IF * 50% = 4mA * 59 = 2mA,同时为了使光电三极管尽快进入饱和区,选取上拉电阻 R4 = 4.7KΩ。
最后,为了保护光耦,防止大的输入电压突变,在限流电阻R2的两端并联肖特基二极管1N5819.
更多推荐
所有评论(0)