蓝桥杯--日期统计
蓝桥杯题目学习
·
目录
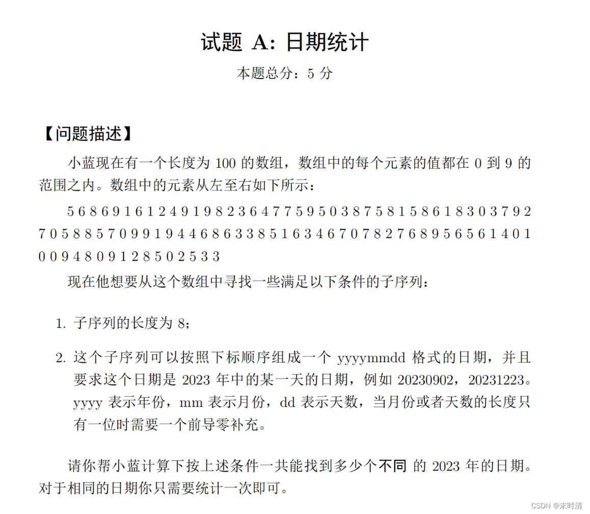
一、题目

二、解决代码
#include <bits/stdc++.h>
using namespace std;
int main() {
int arr[100] = { 5,6,8,6,9,1,6,1,2,4,9,1,9,8,2,3,6,4,7,7,5,9,5,0,3,8,7,5,8,1,5,8,6,1,8,3,0,3,7,9,2,
7,0,5,8,8,5,7,0,9,9,1,9,4,4,6,8,6,3,3,8,5,1,6,3,4,6,7,0,7,8,2,7,6,8,9,5,6,5,6,1,4,0,1,
0,0,9,4,8,0,9,1,2,8,5,0,2,5,3,3
};
int month[12] = { 31,28,31,30,31,30,31,31,30,31,30,31 };
int monthChecke[12] = { 0 };//记录月份访问状态防止重复遍历
int flag=0;
int jilu[100000];
int date_sum;
for (int i = 0; i < 93; i++) { //年份的第一位只用遍历到倒数第8位即可
if (arr[i] == 2) {
for (int j = i + 1; j < 94; j++ ) { //年份的第一位只用遍历到倒数第7位即可
if (arr[j] ==0) {
for (int k = j + 1; k < 95; k++) {
if (arr[k] == 2) {
for (int l = k + 1; l < 96; l++) {
if (arr[l] == 3) {
for (int a = l+1; a < 97; a++) { //年份的第一位只用遍历到倒数第4位即可
if (arr[a] <2) {// 月份的第一位不能大于2
for (int b = a+1; b < 98; b++) { //月份的第二位
int month1 = arr[a] * 10 + arr[b];
if (0< month1 && month1 <13 && monthChecke[month1-1]==0) { //检查月份是否合法
//记录月份访问状态防止重复遍历
monthChecke[month1-1] = 1;
for (int c = b + 1; c < 99; c++) { //日期的第一位只用遍历到倒数第2位即可
if (arr[c] < 4) {
//日期的第一位不能大于3,可以取0,1,2,3
for (int d = c + 1; d < 100; d++)
{ //日期的第二位
int check = 0;
int day1 = arr[c] * 10 + arr[d];
if (0 < day1 && day1 <= month[month1 - 1])
{
date_sum = month1*100+day1;
for(int q=0; q<flag; q++)
{
if(date_sum == jilu[q])
{
check = 1;
break;
}
}
if(check == 0)
{
jilu[flag] = date_sum;
flag++;
}
}
}
}
}
}
}
}
}
}
}
}
}
}
}
}
}
cout << flag << endl;
return 0;
}
三、代码分析

四、另一种思路
set<int> myset;
用myset来存放四位数日期
解释
set<int> 是 C++ 标准库中的容器,它表示一种集合(Set)数据结构,用于存储一组唯一且有序的整数值。在一个 set 中,每个元素都是唯一的,而且它们是按照一定的顺序进行排列的。
set 支持查找、删除和遍历等操作,而且这些操作的时间复杂度通常是较低的,对于维护一组唯一值非常高效。
代码

五、关于set文章推荐
更多推荐



所有评论(0)