【stm32】串口通信
串口通信一、串口通信协议原理二、usart功能框图三、stm32库一、串口通信协议原理串口在嵌入式系统当中是一类重要的数据通信接口,其本质功能是作为 CPU 和串行设备间的编码转换器。当数据从 CPU 经过串行端口发送出去时,字节数据转换为串行的位;在接收数据时,串行的位被转换为字节数据。应用程序要使用串口进行通信,必须在使用之前向操作系统提出资源申请要求(打开串口),通信完成后必须释放资源(关闭
一、串口通信协议原理
串口在嵌入式系统当中是一类重要的数据通信接口,其本质功能是作为 CPU 和串行设备间的编码转换器。当数据从 CPU 经过串行端口发送出去时,字节数据转换为串行的位;在接收数据时,串行的位被转换为字节数据。应用程序要使用串口进行通信,必须在使用之前向操作系统提出资源申请要求(打开串口),通信完成后必须释放资源(关闭串口)。典型地,串口用于 ASCII 码字符的传输。通信使用3根线完成:地线,发送数据线,接收数据线。串口通信最重要的参数是波特率、数据位、停止位和奇偶校验。对于两个进行通行的端口,这些参数必须匹配:波特率是一个衡量通信速度的参数,它表示每秒钟传送的 bit 的个数;数据位是衡量通信中实际数据位的参数,当计算机发送一个信息包,标准的值是 5,7 和 8 位。如何设置取决于你的需求;停止位用于表示单个包的最后一位,典型的值为 1,1.5和 2 位,停止位不仅仅是表示传输的结束,并且提供计算机校正时钟同步的机会;奇偶校验位是串口通信中一种简单的检错方式,有四种检错方式——偶、奇、高和低,也可以没有校验位。
对于通讯协议,我们也以分层的方式来理解,最基本的是把它分为物理层和协议层。
物理层:物理层上我们这里拿出标准的RS232串口和USB转串口进行分析、讲解。在物理层上我们用到最多的还是USB转串口。
RS232:
在原理图上我们可以看到右侧RS232串口上两个通讯设备的“DB9 接口”之间通过串口信号线建立起连接,串口信号线中使用“RS-232 标准”传输数据信号。由于 RS-232 电平标准的信号不能直接被控制器直接识别,所以这些信号会经过一个“电平转换芯片(MAX3232CSE)”转换成控制器能识别的“TTL 校准”的电平信号才能实现通讯。
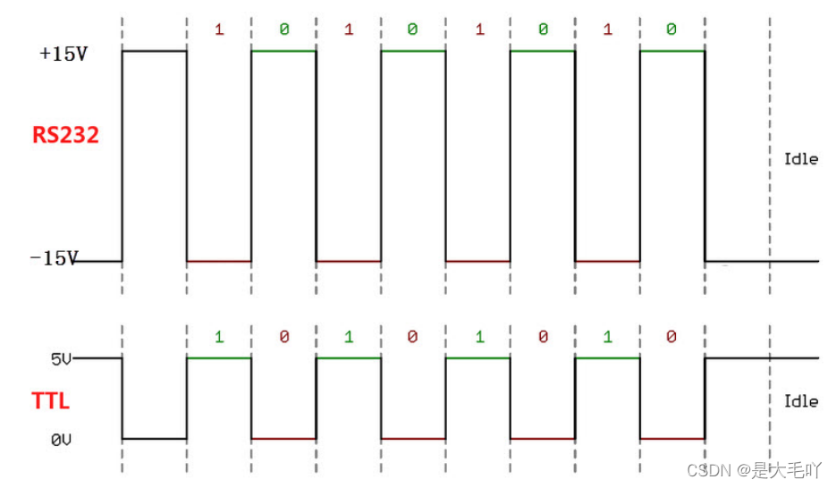
我们知道常见的电子电路中常使用 TTL 的电平标准,理想状态下,使用 5V 表示二进制逻辑 1,使用 0V 表示逻辑 0;而为了增加串口通讯的远距离传输及抗干扰能力,它使用-15V 表示逻辑 1,+15V 表示逻辑 0。由于控制器一般使用 TTL 电平标准,所以常常会使用 MA3232 芯片对 TTL 及 RS-232 电平的信号进行互相转换。即:
USB转串口:
这个通讯方式是在单片机中最经常运用到的通讯方式。USB转串口主要用于设备跟电脑通信。
这里原理图上用到的电平转换芯片主要是CH340G。一般我们主要运用的电平转换芯片有:CH340、PL2303、CP2102、FT232。
协议层:我们在使用串口的时候主要还是用到“通用异步通讯”——可以参考通讯基本概念基础。这篇讲解了通讯的一些基本原理。所以在协议层上就不多讲解这个概念问题了。
协议层是指串口通讯的数据包由发送设备通过自身的 TXD 接口传输到接收设备的 RXD 接口。在串口通讯的协议层中,规定了数据包的内容,它由启始位、主体数据、校验位以及停止位组成,通讯双方的数据包格式要约定一致才能正常收发数据。如图所示:
二、usart功能框图

在功能框图上把其划分为四个部分——GPIO引脚、数据寄存器、控制器、波特率。我们在这里就主要讲解前三大功能,波特率一般可以在stm32上自主设置波特率的值(一般常用9600、15200)。
GPIO引脚:在功能框图上对应的1框图上我们看到主要有Tx、Rx、SW_RX、nRTS、nCTS、SCLK六个功能引脚,在stm32上这些功能引脚当中最常用的是Tx、Rx引脚。
TX:发送数据输出引脚。
RX:接收数据输入引脚。
SW_RX:数据接收引脚,只用于单线和智能卡模式,属于内部引脚,没有具体外部引脚(很少用到)。
nRTS:请求以发送 (Request To Send),n 表示低电平有效。如果使能 RTS 流控制,当 USART 接收器准备好接收新数据时就会将nRTS引脚变成低电平;当接收寄存器已满时,nRTS 将被设置为高电平。该引脚只适用于硬件流控制。
nCTS:清除以发送 (Clear To Send),n 表示低电平有效。如果使能 CTS 流控制,发送器在发送下一帧数据之前会检测nCTS引脚,如果为低电平,表示可以发送数据,如果为高电平则在发送完当前数据帧之后停止发送。该引脚只适用于硬件流控制。
SCLK:发送器时钟输出引脚。这个引脚仅适用于同步模式。
注意:在stm32的UART 只是异步传输功能,所以没有SCLK、nCTS 和nRTS 功能引脚。
数据寄存器:数据寄存器控制usart的读取还是发送。在官方的参考手册上对于数据寄存器(USART_DR)是这样描述的——包含接收到数据字符或已发送的数据字符,具体取决于所执行的操作是“读取”操作还是“写入”操作。
因为数据寄存器包含两个寄存器,一个用于发送 (TDR),一个用于接收 (RDR),因此它具有 双重功能(读和写)。
对于写的时候我们数据寄存器选择TDR寄存器,在进行偏移0x04个位,在传输到发送数据传输引脚(Tx)。
在读取的时候原理同读取一样。
控制器:主要是由控制寄存器USART_CR1、USART_CR2、USART_CR3共同进行控制;在功能框图上我们可以发现其USART的控制器具有专门控制发送的发送器、控制接收的接收器,还有唤醒单元、中断控制等等。
发送器:当 USART_CR1 寄存器的发送使能位 TE 置 1 时,启动数据发送,发送移位寄存器的数据会在 TX引脚输出,如果是同步模式 SCLK 也输出时钟信号。一个字符帧发送需要三个部分:**起始位 + 数据帧 + 停止位。**起始位是一个位周期的低电平,位周期就是每一位占用的时间;数据帧就是我们要发送的 8 位或 9 位数据,数据是从最低位开始传输的;停止位是一定时间周期的高电平。停止位时间长短是可以通过 USART 控制寄存器2(USART_CR2) 的 STOP[1:0] 位控制,可选 0.5个、1 个、1.5 个和 2 个停止位。默认使用 1 个停止位。2 个停止位适用于正常 USART 模式、单
线模式和调制解调器模式。0.5 个和 1.5 个停止位用于智能卡模式。

当发送使能位 TE 置 1 之后,发送器开始会先发送一个空闲帧 (一个数据帧长度的高电平),接下来就可以往 USART_DR 寄存器写入要发送的数据。在写入最后一个数据后,需要等待 USART 状态寄存器 (USART_SR) 的 TC 位为 1,表示数据传输完成,如果 USART_CR1 寄存器的 TCIE 位置1,将产生中断。
接收器:如果将 USART_CR1 寄存器的 RE 位置 1,使能 USART 接收,使得接收器在 RX 线开始搜索起始位。在确定到起始位后就根据 RX 线电平状态把数据存放在接收移位寄存器内。接收完成后就把接收移位寄存器数据移到 RDR 内,并把 USART_SR 寄存器的 RXNE 位置 1,同时如果USART_CR2 寄存器的 RXNEIE 置 1 的话可以产生中断。
三、stm32库的配置
主要的函数:
USART_Init(); //初始化串口
USART_ITConfig(); //中断配置函数
NVIC_Init(); //配置中断
USART_SendData(); //数据发送函数
USART_GetFlagStatus(); //接受标志位函数
USART_GetITStatus(); //发送标志位函数
USART_ClearITPendingBit();//清除中断预处理
USART_ReceiveData(); //数据接受函数
usart_init()
void USART2_Init(unsigned long ulBaud)
{
GPIO_InitTypeDef GPIO_InitStruct;
USART_InitTypeDef USART_InitStruct;
NVIC_InitTypeDef NVIC_InitStruct;
RCC_APB2PeriphClockCmd(RCC_APB2Periph_GPIOA, ENABLE);
RCC_APB1PeriphClockCmd(RCC_APB1Periph_USART2, ENABLE);
GPIO_InitStruct.GPIO_Pin = GPIO_Pin_2;
GPIO_InitStruct.GPIO_Speed = GPIO_Speed_50MHz;
GPIO_InitStruct.GPIO_Mode = GPIO_Mode_AF_PP;
GPIO_Init(GPIOA, &GPIO_InitStruct);
GPIO_InitStruct.GPIO_Pin = GPIO_Pin_3;
GPIO_InitStruct.GPIO_Speed = GPIO_Speed_50MHz;
GPIO_InitStruct.GPIO_Mode = GPIO_Mode_IN_FLOATING;
GPIO_Init(GPIOA, &GPIO_InitStruct);
USART_InitStruct.USART_BaudRate = ulBaud; //波特率
USART_InitStruct.USART_WordLength = USART_WordLength_8b; //8位数据位
USART_InitStruct.USART_StopBits = USART_StopBits_1; //1位停止位
USART_InitStruct.USART_Parity = USART_Parity_No; //无校验位
USART_InitStruct.USART_Mode = USART_Mode_Rx | USART_Mode_Tx;//收发模式
USART_InitStruct.USART_HardwareFlowControl= USART_HardwareFlowControl_None;//硬件流控制,一般选择none
USART_Init(USART2, &USART_InitStruct);
// 使能串口
USART_Cmd(USART2, ENABLE);
// 允许串口接受中断
USART_ITConfig(USART2, USART_IT_RXNE, ENABLE);
// 允许串口中断
NVIC_InitStruct.NVIC_IRQChannel = USART2_IRQn;//中断通道为串口2
NVIC_InitStruct.NVIC_IRQChannelPreemptionPriority = 0;//先站优先级
NVIC_InitStruct.NVIC_IRQChannelSubPriority = 0;//从占优先级
NVIC_InitStruct.NVIC_IRQChannelCmd = ENABLE;//使能
NVIC_Init(&NVIC_InitStruct);
}
发送一个字符
unsigned char USART_SendChar(USART_TypeDef* USARTx, unsigned char ucChar)
{
while(!USART_GetFlagStatus(USARTx, USART_FLAG_TXE));//不断检查标志位
USART_SendData(USARTx, ucChar);//发送字符数据
return ucChar;//返回发送的字符
}
发送字符串
void USART_SendString(USART_TypeDef* USARTx, unsigned char* pucStr)
{
while(*pucStr != '\0')
USART_SendChar(USARTx, *pucStr++);
}
接受中断
void USART2_IRQHandler(void)
{
u8 temp;
if(USART_GetITStatus(USART2,USART_IT_RXNE) == SET)
{
USART_ClearITPendingBit(USART2,USART_IT_RXNE);
temp = USART_ReceiveData(USART2);
if(temp == '\n')
{
RXCUNT = 0;
RXOVER = 1;
USART_ITConfig(USART2, USART_IT_RXNE, DISABLE);
}else
{
RXBUF[RXCUNT] = temp;
RXCUNT++;
}
}
}
main函数
在main函数上要用到几个标志位
u8 RXBUF[20]; //储存数组
u8 RXCUNT=0; //接受计数
u8 RXOVER=0; //接受标准
int main(void)
{
USART2_Init(9600);
while(1)
{
if(RXOVER==1) //接受标志位
{
RXOVER=0; //标志清零
USART_ITConfig(USART2,USART_IT_RXNE, ENABLE); //清除中断标志位
if(RXBUF[0]=='C') //当发送“C”则打印1111
{
USART_SendString(USART2," 1111 ");
}
if(RXBUF[0]=='S')
{
USART_SendString(USART2," 2222 ");
}
memset(RXBUF,'\0',sizeof(RXBUF)); //清空数组
}
}
}
注意:在我们使用串口清空函数(memser)的时候头文件要加上#include"string.h"。不然会报错。
现象:
更多推荐



所有评论(0)