电子设计入门——单片机最小系统
本文为我个人设计PCB的总结,希望能够帮助到大家。当然,如果有不理解的地方,也欢迎评论交流提问!

写在前面
本文以STM32F401RCT6为例,讲解单片机最小系统的设计方法,以及一些相关的原理。
上图所示即为单片机最小系统电路,我们将其分为三个部分,即电源电路、复位电路、时钟电路。在了解最小电路之前,我们先看看下面几个问题
- 设计最小系统电路的时候,常常在芯片的VDD和VSS之间连接一个104电容,为什么这些电容要放得离引脚足够近?
- VDD和AVDD有什么区别?VSS和AVSS又有什么区别?
- 同样是接地,为什么会有AGND和GND?为什么又会有VCC和AVCC?这些不同的电源和地在PCB设计的时候有什么注意事项?
- 为什么两个标上OSC的引脚上都需要接晶振?这两个引脚有什么不同吗?晶振的作用是什么?
- 复位电路是如何实现复位的?单片机复位的具体原理是什么?
- VCAP引脚为什么需要接2.2uF电容?这跟芯片的供电有什么关系吗?
如果这几个问题难不倒你,那么本文的内容你也已经不需要再看了。如果你看懵了,那我们接下来就一个一个解决这些问题。
旁路电容和电源滤波


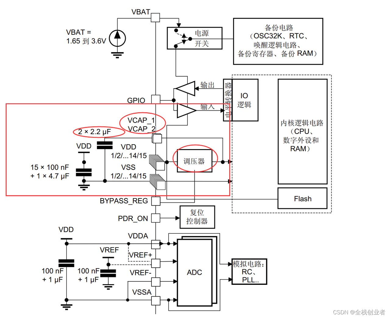
细心的朋友应该也发现了,放置的100nF电容的数量,正好和VDD、VSS引脚的数量相同。因此,在PCB设计时,需要把这些电容放置得距离芯片引脚足够近,这些电容也被称为旁路电容。
我们都知道,电容很重要的一个作用就是滤波,因此在供电电路中,经常需要放置电容来滤除杂波,使得高电平的电压值更加稳定。因此,旁路电容的作用就是滤波。如果这些旁路电容距离单片机的VSS、VDD引脚太远,就有可能导致滤波后的电平在传输过程中又产生了杂波,使得单片机的输入输出电压参考出现了不准确的问题。
同样的道理,AVCC和AGND之间的电容则需要放置在AVDD和AVSS之间,那么这就需要说到模拟信号和数字信号之间电路分割的问题了。
为了防止串扰,我们在设计PCB的时候常常会将模拟信号的电路和数字信号的电路分开,并在接地处仅仅使用一根铜导线连接。这里也是一样,理论上AVCC和VCC的电平是一样的,但是只能分开供电,因为模拟信号是具有连续性的,连在一起会干扰到数字信号的电平参考。
为什么AGND和GND需要用一根铜线相连?
因为整个板子需要共地。我们需要理解清楚的是,电流是从高电平流向低电平的,那么最后就必然会流回GND,而模拟信号是以不同大小的电平,数字信号却只有高电平和低电平之分,因此,如果将整块板子的GND都连接到一起,就会导致错误的回流。比如,我们的外设电路中有一个ADC采样采集到了2V的电压,如果这个时候的高电平参考是3.3V,那么就必须防止从这个2V高电平流出来的电流流入VSS引脚,而只能让其流入AVSS引脚。而实际上,我们又需要保证GND和AGND的电平一致,所以就采取了这种多点接地的方式。
时钟电路
设计单片机的时钟电路就必须先了解单片机时钟信号的发生机制。《STM32F4xx参考手册》中有这么一张时钟树
相信用过STM32CubeMX进行工程配置的小伙伴应该不会感到陌生。STM32可以使用三种不同的时钟源来驱动系统时钟 (SYSCLK),即HSI振荡器时钟、HSE振荡器时钟和主PLL时钟。对于每个时钟源来说,在未使用时都可单独打开或者关闭,以降低功耗。
在这个时钟树里面,我们可以看到下图红框里的四个引脚,对应的就是我们时钟电路的引脚。可以看到,在OSC32_IN和OSC32_OUT两个引脚内部,标注的是LSEOSC 32.768kHz,在OSC_OUT和OSC_IN内部,标注的是4-26MHz HSE OSC。
细心的小伙伴应该发现了,OSC32引脚连接的晶振刚好是32.768kHz,OSC引脚连接的晶振是8MHz,正好介于4-26MHz之间。这里就要说到单片机的HSE时钟和LSE时钟了
HSE时钟
HSE为高速外部时钟信号(High-speed external clock),该信号有两个时钟源
- 外部用户时钟
外部用户时钟是通过外部输入占空比约为 50% 的外部时钟信号(方波、 正弦波或三角波)来驱动 OSC_IN 引脚,同时OSC_OUT引脚保持高阻态。该方法适用于有外部时钟源,或者有其他信号发生器能够提供信号的情况。
- 外部晶振/陶瓷谐振器
这也是我们设计电路时常常采用的方法,它的特点是精度高。
外部晶振的频率范围为4MHz~26MHz,本系统采用8MHz石英晶体作为系统的外部时钟源,该高速外部时钟可以直接作为系统时钟或者PLL输入。
大家可能会好奇,为什么这里的晶振两端要并联一个1MΩ电阻呢?
在无源晶振应用方案中,两个外接电容能够微调晶振产生的时钟频率。而并联1MΩ电阻可以帮助晶振起振。因此,当发生程序启动慢或不运行时,可以给晶振并联1MΩ的电阻。这个1MΩ电阻可以增加电路中的负性阻抗,缩短了晶振起振时间,达到了晶振起振更容易之目的。
假设电路中无任何的扰动信号,那么晶振就不可能起振。因为一般的电路都有扰动信号,所以许多反相门电路中都不加这个电阻,但有个别的反相门电路不加这个电阻就不能起振,因为扰动信号强度不够。同时,并联1MΩ电阻还能够增加振荡电路的稳定性,有时候也给晶振同时串联一个100Ω的电阻,用以减少晶振的频率偏移程度。
这里需要注意的时,给晶振并联电阻不能太小,串联电阻不能太大。否则,在温度较低的情况下不易起振。
LSE时钟
LSE 晶振是 32.768 kHz 低速外部 (Low-speed external clock) 晶振或陶瓷谐振器,可作为实时时钟外设 (RTC) 的 时钟源来提供时钟/日历或其它定时功能,具有功耗低且精度高的优点。
与HSE时钟类似,可以利用方波、三角波等信号驱动OUC32_IN引脚来实现外部时钟源。同样,也可以使用32.768 kHz晶振起振来实现时钟信号的发生,其电路设计方法和HSE类似。
复位电路
在STM32中,共有三种类型的复位,分别为系统复位、电源复位和备份域复位。关于这三种复位的方式有很多种,比如NRST引脚输入低电平、窗口看门狗计数结束、独立看门狗计数结束等。我们这里需要设计的电路就是NRST引脚低电平输入电路。
有人可能会有疑惑,NRST输入低电平的电路有什么好设计的吗?
的确没什么好设计的,我们这里采取的是按键复位的方式,只需要让按键按下后,NRST引脚电平拉低即可。唯一需要说的就是按键的硬件消抖,我这里放置抖动的方法是电容滤波。同时,NRST引脚需要通过一个上拉电阻,保证其在按键松开状态下处于高电平。
由于我采用的芯片封装是LQFP64,即芯片只有64个外露的引脚,因此没有电源监视器开关控制管脚,即PDR_ON。这里需要注意的是,在有该引脚的芯片中,当PDR_ON接+3.3V时则为开启电源监视器,当PDR_ON接GND时则为关闭电源监视器。只有当PDR_ON接高电平+3.3V时,系统上电复位电路才会正常工作实现上电复位的功能。
嵌入式线性调压器
嵌入式线性调压器为备份域和待机电路以外的所有数字电路供电。调压器输出电压约为 1.2 V。 此调压器需要将两个外部电容连接到专用引脚 VCAP_1 和 VCAP_2,所有封装都配有这两个引脚。为激活或停用调压器,必须将特定引脚连接到 VSS 或 VDD。具体引脚与封装有关,我们这里选的封装是LQFP64,只有一个VCAP引脚,因此只需要连接一个电容。
查阅《STM32F4xx参考手册》,即可知道VCAP需要连接一个2.2uF电容接地,如图所示
最后
本文为我个人设计PCB的总结,希望能够帮助到大家。由于个人能力有限,如有错误,欢迎直接指出,谢谢!
当然,如果有不理解的地方,也欢迎评论交流提问!
更多推荐


所有评论(0)