uart转RS422
原文链接:http://www.7d.design/article/8RS422简介在硬件的构成上,EIA-422 (RS-422)相当于两组EIA-485(RS-485),即两个半双工的EIA-485(RS-485)构成一个全双工的EIA-422(RS-422)。和RS-485不同的是RS-422不允许出现多个发送端而只能有多个接收端。特性:传输距离:1千米最大传输速率:10Mb/s...
·
原文链接:http://www.7d.design/article/8
RS422简介
在硬件的构成上,EIA-422 (RS-422)相当于两组EIA-485(RS-485),即两个半双工的EIA-485(RS-485)构成一个全双工的EIA-422(RS-422)。和RS-485不同的是RS-422不允许出现多个发送端而只能有多个接收端。
特性:
- 传输距离:1千米
- 最大传输速率:10Mb/s
需要注意的是传输距离和传输速率成反比,也就是在100kb/s的速率下,才有可能达到最大传输距离。
RS422连接方式
以MAX490芯片为例:
官方文档提供的示例图如下:
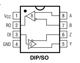
管脚示图(TOP VIEW)
管脚定义:
| 序号 | 管脚名称 | 管脚描述 |
|---|---|---|
| 1 | Vcc | Positive Supply: 4.75V ≤ VCC ≤ 5.25V |
| 2 | RO | Receiver Output: If A > B by 200mV, RO will be high; If A < B by 200mV, RO will be low |
| 3 | DI | Driver Input. A low on DI forces output Y low and output Z high. Similarly, a high on DI forces output Y high and output Z low. |
| 4 | GND | Ground |
| 5 | Y | Noninverting Driver Output(TXD+) |
| 6 | Z | Inverting Driver Output(TXD-) |
| 7 | B | Inverting Receiver Input(RXD-) |
| 8 | A | Noninverting Receiver Input(RXD+) |
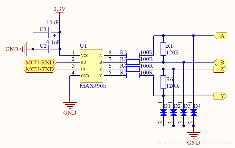
Vcc电压的范围是4.75V ≤ VCC ≤ 5.25V,在我的实际应用中,3.3V供电情况下,10米线缆可以正常通信。
MX490原理图

资料下载
关注我的公众号,回复 “uart转RS422" 即可下载原理图源文件。

更多推荐


所有评论(0)