【单片机】Keil+Proteus两个按键实现开关灯
【征服单片机】实战篇:Keil+Proteus两个按键实现开关灯大家好!我是皮皮猫。每文一言: 掉进水里你不会死,待在水里你才会死。本篇文章:运用keil和proteus实现LED灯的点亮。(没有开发板,只能依靠仿真软件,等拥有单片机板子之后,进行实物展示)进入正文:一、proteus 部分:我们首先需要在proteus中绘制我们的图。如何绘图?步骤如下:1)首先,我们需要新建一个项目。如果此处,
【征服单片机】实战篇:Keil+Proteus两个按键实现开关灯
大家好!我是皮皮猫。
每文一言: 掉进水里你不会死,待在水里你才会死。
本篇文章:
运用keil和proteus实现LED灯的点亮。(没有开发板,只能依靠仿真软件,等拥有单片机板子之后,进行实物展示)
功能1:Protues画图
功能2:Keil生成.hex文件
进入正文:
一、proteus 部分:
2)在proteus中找到所需的元器件:
特别注意: 此处第三步中,本实例中,只需要搜索:AT89C51、CAP、CAP-ELEC、CRYSTAL、LED-BIBY、RES、SWITCH(其他的元器件,本实例未用到)
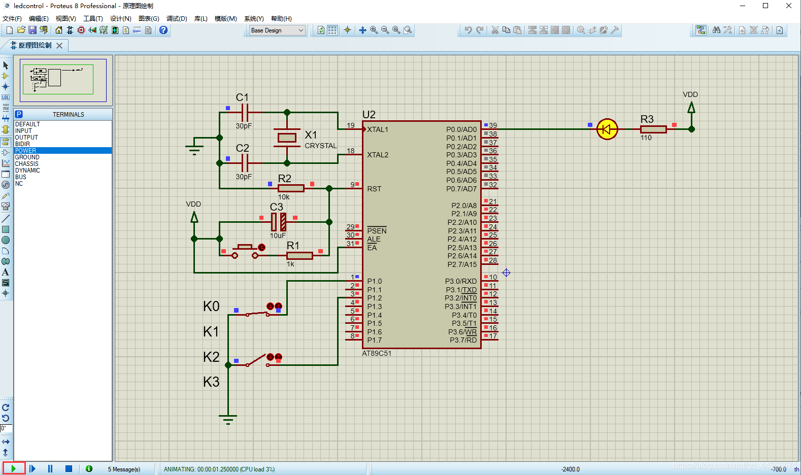
3)开始绘图(和此图一样即可,一些器件的参数按照此图即可):
特别注意: 在此处画图时,VDD和接地符号在:
4)Proteus绘制图完成,现在进入Keil部分。
二、Keil 部分:
我们首先需要新建一个Keil工程。如何创建?步骤如下:
1)如果此处,不知如何使用Keil5创建一个工程,请前往:
Proteus和Keil分别创建单片机工程
2)创建好我们的工程之后,就开始代码的编写:
/*************************实验例程**********************
功能:实现房间照明灯的方便控制,一个照明灯,在门口和床头各有一个(闭合式)开关控制。
开关的闭合并不直接决定灯的亮灭,而开关状态的改变才是决定灯亮灭的关键。即不管两个开关
当前的状态如何,只要有一个开关状态发生变化,都会使照明灯在打亮或者熄灭两种状态间切换。
此试验中,用P0口相连的第一个led来模拟照明灯,而用s2和s3(P1.0和P1.1)来模拟两个开关。
晶振:11.0592MHZ 测试开关有没有变化,主函数:检测到变化就控制灯,然后记录当前状态
******************************************************************/
#include <reg51.h>
sbit light=P0^0; //注意某一位表示方法,特殊功能寄存器某一位用Sbit
sbit s1=P1^0;
sbit s2=P1^2;
bit change,s1sta,s2sta;//s1sta,s2sta为开关s1和s2前一时刻的状态,用来和当前的s1与s2状态进行对比,
//进而判决两个开关的状态有无发生变化。
bit keyscan()
{
if((s1^s1sta)||(s2^s2sta)) //^为异或,若两者不同,则结果为1。即若两开关中,任一开关的状态发生变化,则此条件即为真。
change=1;
return change;
}
void main()
{
s1sta=s1;
s2sta=s2;
while(1)
{
keyscan(); //扫描按键状态是否变化,即是否有人更改了按键状态。
if(change)
{
change=0; //清零
light=~light; //一旦发现有开关状态发生了变化,则灯的状态就取反。
s1sta=s1; //同时,将s1和s2的当前状态送给s1sta和s2sta,为以后的比较做准备。
s2sta=s2;
}
}
}
3)代码完成之后,我们需要编译,生成需要的.hex文件(此文件需要烧录到Proteus中)
第一步:
第二步:
第三步:
特别注意: 我用的是Keil5,默认生成的.hex文件保存在:
4)此时,生成了需要的.hex文件,我们再重新进入Proteus中:
5)此时,.hex文件已经烧录到了Proteus上面了,点击Proteus左下角,即可开始仿真:
6)点击图中相应的按钮,即可观察效果实现:
完结,撒花…
这只是一个简单的Keil+Proteus的效果实验,持续更新更多实验项目中…
作者:皮皮猫
更多推荐


所有评论(0)