HNUST湖南科技大学嵌入式开发板使用-2024
长按ISP按键的同时多次点按RESET键你要多按几下 ,嘻嘻。:学校开发板的线不好,通常接触不良没有端口显示,建议换好的线。0 Error 0 Warning才是编译成功-4.同时jlink灯会长亮(usb插入SWD口)9600波特率,不然上传错误,然后点击 开始编程。3.将usb线插入SWD口是否有如下显示。项目文件夹->USER->xxxx.hex。(软件需要购买或者使用免费的注册工具)1.打

湖南科技大学与湖南大学2014年共同开发的嵌入式教学平台
下面是开发板器件发布情况,更多信息请看最后附件
目录
1.需要准备的软件(版本必须相同)꒰ঌ( ⌯' '⌯)໒꒱
1.mdk536 (其他高版本不推荐,没有AC5编译器)
2.JLink_Windows_V612a (jlink驱动,用来SWB端口上传代码调试,其他版本会报错)
3.CH341SER (串口驱动,com接口用来上传代码)
4.Keil.STM32F1xx_DFP.2.4.1(开发板芯片包,芯片库,用来编译代码)
5.FlyMcu (串口上传代码工具)
2.下载链接地址⌯'▾'⌯
- mdk536(软件需要购买或者使用免费的注册工具):MDK5.29,5.30,5.31,5.32,5.33, 5.34,5.35, 5.36, 5.37和各种pack软件包镜像下载(2022-05-04) - 知乎 (zhihu.com)
- JLink_Windows_V612a: SEGGER - The Embedded Experts - Downloads - J-Link / J-Trace
- 串口驱动-CH341SER: CH341SER.EXE - 南京沁恒微电子股份有限公司 (wch.cn)
- Keil.STM32F1xx_DFP.2.4.1.pack: KEIL各版本镜像和STM的KeilPACK包下载_keil镜像网站-CSDN博客
- FlyMcu:FlyMcu - 用于STM32芯片ISP串口程序一键下载的免费软件-CSDN博客
3.软件安装教程
- mdk536(需要注册):Keil MDK 5.36安装及和谐_mdk536-CSDN博客
- JLink_Windows_V612a: Jlink软件下载和安装教程_jlink安装教程-CSDN博客
- 串口驱动-CH341SER: (打开软件点击安装即可)
- Keil.STM32F1xx_DFP.2.4.1.pack: (点击next即可)
4.安装好了,正常情况会是什么样子呢?(๑•̌.•๑)
4.1.插入第一个接口(串口com接口是用来上传代码的ฅ˙Ⱉ˙ฅ)

设备管理器情况1(如下)

4.2.插入第三个接口(SWD Jlink口˙Ꙫ˙)

设备管理器情况2(如下)

4.3Keil软件是否正常捏?੭ ᐕ)੭
1.打开一个学号显示项目 (MGJ520/HNUST STM32 student number displayed (gitee.com))

2.是否有STM32F103VB 芯片 (通过安装pack芯片库)
3.将usb线插入SWD口是否有如下显示ᕕ( ᐛ )ᕗ

4.同时jlink灯会长亮(usb插入SWD口)

5.编译代码

注意:0 Error 0 Warning 才是编译成功 -(꒪ˊ꒳ˋ꒪)-
6.上传代码(使用FlyMcu)
将usb插入COM口(第一个口),打开FlyMcu, 选择port:COMxx 注意这里port:里面选择CH340

找到 项目文件夹->USER->xxxx.hex

选择 9600波特率,不然上传错误,然后点击 (开始编程)


长按ISP按键的同时,多次点按RESET键 你要多按几下 ,嘻嘻ฅ( ̳• · • ̳ฅ)

出现下面,松开按键,上传成功 ✧*。 (ˊᗜˋ*) ✧*。

注意哈◝(⑅•ᴗ•⑅)◜..°♡:学校开发板的线不好,通常接触不良没有端口显示,建议换好的线
7.附件

GPIO配置



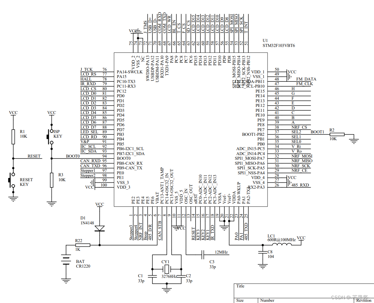
开发板电路图

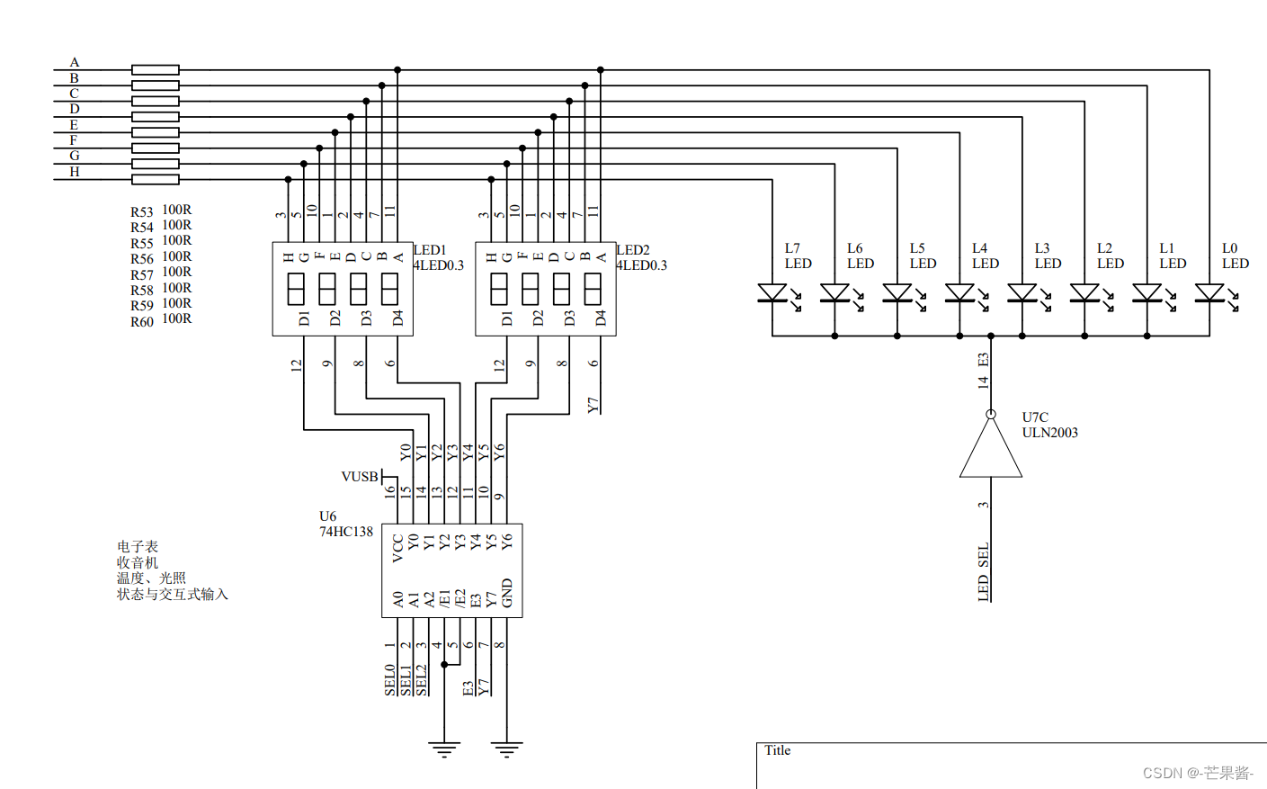
led 数码管电路图

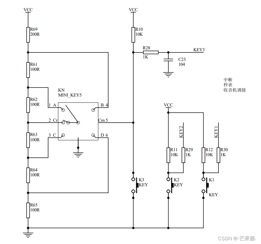
按键电路图

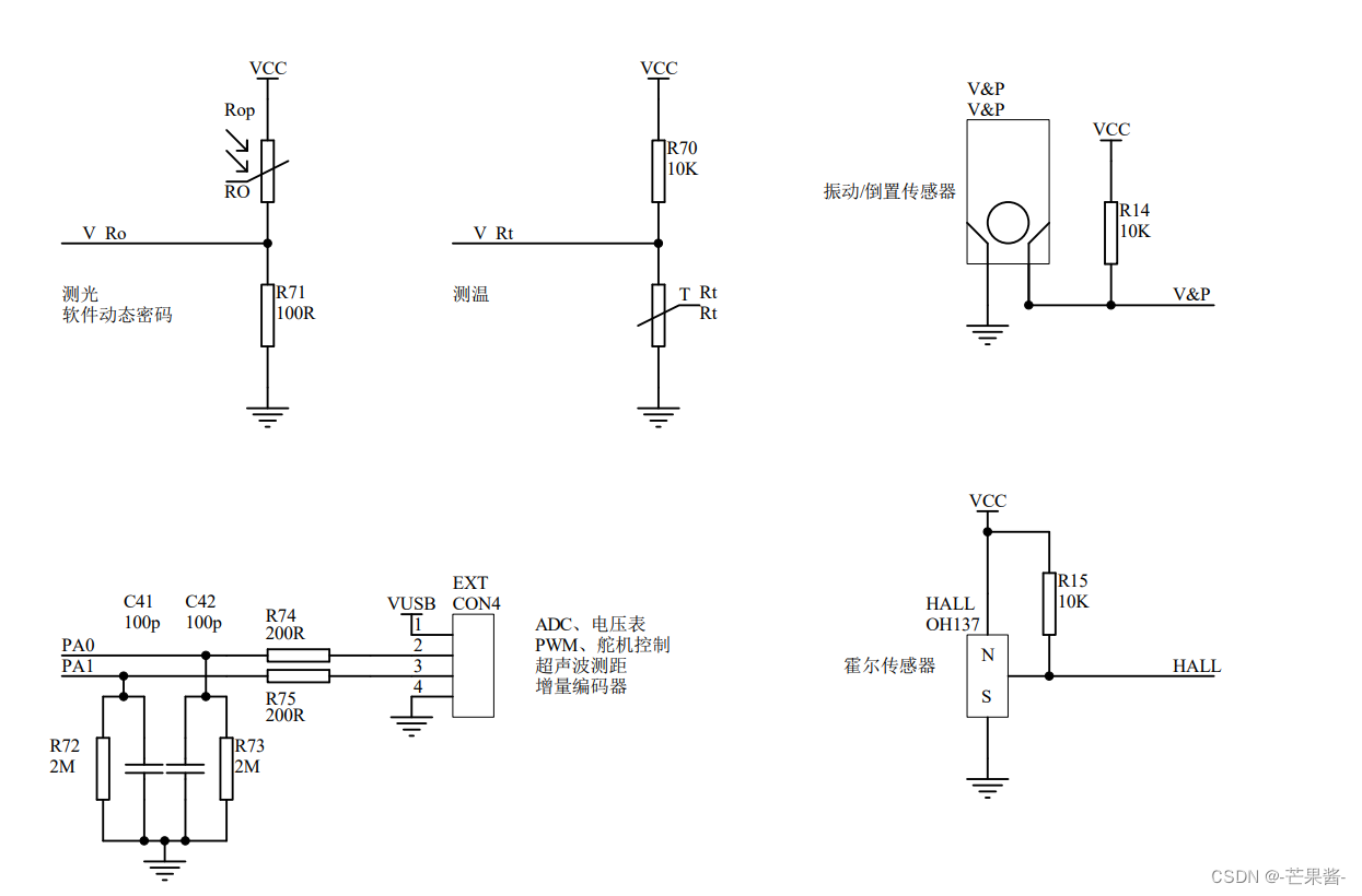
传感器电路图
我叫芒果酱,点个关注吧❛‿˂̵✧
更多推荐




所有评论(0)