STM32f103C8T6
ST-Link 下载器。
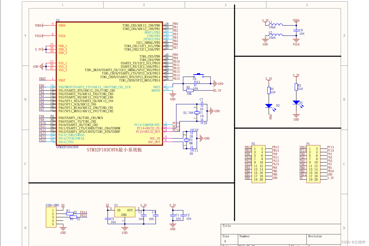
一:所使用最小板。




48管脚,72M主频,64kFlash,20kRam。

ST-Link 下载器

需安装驱动

二:下载。



测试代码:
while (1)
{
/* USER CODE END WHILE */
/* USER CODE BEGIN 3 */
HAL_GPIO_WritePin(LED_GPIO_Port, LED_Pin , GPIO_PIN_RESET);
HAL_Delay(1000);
HAL_GPIO_WritePin(LED_GPIO_Port, LED_Pin, GPIO_PIN_SET);
HAL_Delay(1000);
}
/* USER CODE END 3 */
}
三:空跑电流。
只led闪烁,35mA。

四:STM32启动方式(STM32的BOOT0和BOOT1应用原理)
所谓启动,一般来说就是指我们下好程序后,重启芯片时,SYSCLK的第4个上升沿,BOOT引脚的值将被锁存。用户可以通过设置BOOT1和BOOT0引脚的状态,来选择在复位后的启动模式。


(0) STM32三种启动模式对应的存储介质均是芯片内置的,它们是:
1)用户闪存 = 芯片内置的Flash。
2)SRAM = 芯片内置的RAM区,就是内存啦。
3)系统存储器 = 芯片内部一块特定的区域,芯片出厂时在这个区域预置了一段Bootloader,就是通常说的ISP程序。这个区域的内容在芯片出厂后没有人能够修改或擦除,即它是一个ROM区。
(1) Main Flash memory是STM32内置的Flash,一般我们使用JTAG或者SWD模式下载程序时,就是下载到这个里面,重启后也直接从这启动程序。
(2) System memory从系统存储器启动,这种模式启动的程序功能是由厂家设置的。一般来说,这种启动方式用的比较少。系统存储器是芯片内部一块特定的区域,STM32在出厂时,由ST在这个区域内部预置了一段BootLoader,也就是我们常说的ISP程序,这是一块ROM,出厂后无法修改。
一般来说,我们选用这种启动模式时,是为了从串口下载程序,因为在厂家提供的BootLoader中,提供了串口下载程序的固件,可以通过这个BootLoader将程序下载到系统的Flash中。但是这个下载方式需要以下步骤:
Step1:将BOOT0设置为1,BOOT1设置为0,然后按下复位键,这样才能从系统存储器启动BootLoader
Step2:最后在BootLoader的帮助下,通过串口下载程序到Flash中
Step3:程序下载完成后,又有需要将BOOT0设置为GND,手动复位,这样,STM32才可以从Flash中启动
可以看到,利用串口下载程序还是比较的麻烦,需要跳帽跳来跳去的,非常的不注重用户体验。
(3) Embedded SRAM 内置SRAM,既然是SRAM,自然也就没有程序存储的能力了,这个模式一般用于程序调试。
假如我只修改了代码中一个小小的地方,然后就需要重新擦除整个Flash,比较的费时,可以考虑从这个模式启动代码(也就是STM32的内存中),用于快速的程序调试,等程序调试完成后,在将程序下载到SRAM中。
(4) 一般BOOT0和BOOT1跳线都跳到0(地),只是在ISP下载的情况下,BOOT0=1,BOOT1=0,下载完成后,把BOOT0的跳线接回0,也就是BOOT0 = 0,BOOT1 = 0;
(5) STM32F103配置BOOT0和BOOT1直接接地还是经过电阻接地?
STM32的硬件设计指导也是建议BOOT0、1接电阻再接地的。防止流入或者流出ICpin脚的电流不至于很大烧坏器件,而且可以起到抗干扰的作用。
STM32 BOOT0连接不当造成死机_power2008man的博客-CSDN博客_stm32 boot0假焊會導致死機嗎
BOOT0和BOOT1分别通过10K电阻接地,方便串口下载,下载器控制BOOT0为高电平,下载完成后又将BOOT0恢复为低,STM32复位即可进入用户程序,平常上电直接进入用户程序。
参考文档
STM32用ST-link下载程序_明日太阳依然升起的博客-CSDN博客_stlink下载程序
STM32启动方式(STM32的BOOT0和BOOT1应用原理)_RZA的博客-CSDN博客_stm32boot0和boot1

更多推荐



所有评论(0)