微信小程序+阿里物联平台+合宙Air724UG搭建无服务器物联系统(五)---合宙Air724UG 4G cat.1硬件设计开源
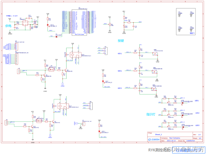
硬件作为系统实施 的核心,涉及到硬件设计及Air724UG模组程序开发,硬件部分包含Air724UG模组核心板,功能包括:4G 模组核心板,4G、5V供电、锂电池充电、锂电池供电SI网络指示灯等。硬件部分包含Air724UG 测控底板功能包括:如意控测控底板,光耦隔离继电器、传感器、LED灯、温度传感器、ADC采集用电位器等。
首先,感谢某立创平台的开源支持及免费硬件PCB支持,废话不多说直接上硬件开源链接;希望平台能够开放该链接!!!
RYK_OPEN_20220212 - 立创EDA开源硬件平台 立创EDA开源硬件平台,开源广场汇集了多种类型的电路设计工程,快速实现资源共享!
https://oshwhub.com/codefarmer/ryk_open_20220212 我在该平台开源了硬件设计的所有资料,包括:
1、电路原理图;
2、PCB版图;
3、BOM资料;
4、整体项目的延时视频等;
下面是我的演示视频的链接,
希望朋友们多多支持。
该项目包括小程序开发,服务器开发,物联网中台开发,4G模组开发,单片机程序开发,电路图设计,元器件选型及焊接,系统整体调试等。(吃完软饭吃硬饭。难 啊!!!)
一、硬件设计
硬件作为系统实施 的核心,涉及到硬件设计及Air724UG模组程序开发,
硬件部分包含Air724UG模组核心板,
功能包括:4G 模组核心板,4G、5V供电、锂电池充电、锂电池供电SI网络指示灯等。
硬件部分包含Air724UG 测控底板
功能包括:如意控测控底板,光耦隔离继电器、传感器、LED灯、温度传感器、ADC采集用电位器等。
电路图

PCB版图
核心板

底板
BOM表
本人更新的项目进度
微信小程序+阿里物联平台+合宙Air724UG搭建无服务器物联系统(一)
微信小程序+阿里物联平台+合宙Air724UG搭建无服务器物联系统(二)---阿里物联平台搭建
微信小程序+阿里物联平台+合宙Air724UG搭建无服务器物联系统(三)---微信小程序直连阿里物联平台AliIoT_unforgettable2010的专栏-CSDN博客小程序作为项目的前端,作为用户交互的门面,是用户能够见到的和控制的途径,本系统中前端不止显示和控制,重点是直连阿里物联网平台,免除了服务器部分,极大的方便的项目的开发及研制过程。微信小程序直连阿里物联平台通过 云端API实现直连控制,
https://blog.csdn.net/unforgettable2010/article/details/122890309?spm=1001.2014.3001.5501 微信小程序+阿里物联平台+合宙Air724UG搭建无服务器物联系统(四)---微信小程序云开发(用于存储用户信息等)_unforgettable2010的专栏-CSDN博客本项目基于微信小程序无服务方案开发,该方案严格的说是有服务器的,只是运用了服务器是微信小程序的云开发功能,运用微信小程序云开发中的云数据库、云函数、云存储等功能,实现用户数据存储,用户的设备信息存储等功能。
https://blog.csdn.net/unforgettable2010/article/details/122993736?spm=1001.2014.3001.5501
微信小程序+物联平台+4g模组搭建无服务器版物联系统——系统演示_哔哩哔哩_bilibili-
https://www.bilibili.com/video/BV1em4y1Z71o/
至此,项目资料开源还差小程序软件部分,由于本人最近又开始研究中移物联的onenet平台,准备把onenet平台也一起做了。软件部分开源近期会完成,会带有onenet平台直连和ALiIoT平台双平台均可连接。敬请期待!
更多推荐


所有评论(0)