RAG落地终极指南:从数据管道到智能客服,万字长文详解企业级架构演进!
过去两年,AI热潮如火如荼,但当我们进入企业内部,看到的却是另一番现实图景:概念很热,Demo 很快,真正落到生产系统却步步惊心。模型看似聪明,但表现却频频“亮红灯”。客服系统就很典型——不是答不出来,而是答得不稳定、不可信、不可追责。RAG 在企业的落地,从来不是一个“大模型问题”,而是一个“系统架构问题”。要让一个智能客服具备可控性、一致性、稳定性,它必须拥有一条成熟的技术链路……
导读
过去两年,AI热潮如火如荼,但当我们进入企业内部,看到的却是另一番现实图景:概念很热,Demo 很快,真正落到生产系统却步步惊心。模型看似聪明,但表现却频频“亮红灯”。客服系统就很典型——不是答不出来,而是答得不稳定、不可信、不可追责。RAG 在企业的落地,从来不是一个“大模型问题”,而是一个“系统架构问题”。要让一个智能客服具备可控性、一致性、稳定性,它必须拥有一条成熟的技术链路……
专注于Java虚拟机技术、云原生技术领域的探索与研究。
在过去的两年AI浪潮中,“RAG 是企业落地AI的捷径”几乎成为企业高层决策者的共识。然而,当我们真正走到企业内部时,看到的却是另一番现实图景:概念很热,Demo 很快,真正落到生产系统却步步惊心。模型看似聪明,但遇到陈旧的 PDF、混乱的知识库、几十万条历史工单、跨部门数据孤岛时,表现就开始“亮红灯”。客服系统最典型——不是答不出来,而是答得不稳定、不可信、不可追责。
本质上,RAG 在企业的落地,从来不是一个“大模型问题”,而是一个“系统架构问题”。要让一个智能客服具备可控性、一致性、稳定性,它必须拥有一条成熟的技术链路:
从数据管道、文档解析、清洗规范化,到语义切片、混合检索、重排序,再到上下文治理、引用归因、合规控制,最后落到多轮交互与工具调用。任何一个环节薄弱,最终都会反馈到用户的坏体验上。
换句话说,企业级 RAG 的核心不是“让模型变聪明”,而是“让知识变得结构化、可检索、可调度、可治理”。……
一、架构理念:RAG 作为数据流动的系统
在企业落地 RAG时,大多数团队都存在这样一个常见的误区:将其理解成“给模型加个知识库”的简化套路。但从架构层面来看,RAG 的本质并不是一个问答程序,而是一套完整的“数据流动系统”。
这类系统的目标,是让原本零散、冗余、格式不一的企业数据,经历一系列可控的工程流程,最终沉淀成可被检索、可被推理、可被整合的知识资产,再由大模型根据业务上下文生成自然语言输出。
换句话说,RAG 的核心价值并非在“回答问题”,而是在于构建企业内部的知识生产链路。从架构视角来看,一个生产级 RAG 系统必须同时满足三个现实条件:
1、数据必须可治理
非结构化文档要能够被解析、清洗、切片、标准化,并能够进行持续更新,否则,向量库永远只是“垃圾入、垃圾出”。
2、检索必须可解释
召回策略、Embedding、索引结构、Chunking 等工程手段必须能够稳定复现结果,否则,模型会不断“漏答”或“答非所问”。
3、生成必须可控
LLM 不是万能解,其输出必须受到业务规则、上下文约束、模板化策略甚至插件计算节点的控制,否则,企业级场景会遭遇可预期的合规与稳定性问题。
一个生产级RAG系统的核心生命周期,围绕着数据的处理、检索与生成三大阶段构建,其整体架构可参考下图所示:

因此,基于实际的业务场景,一个企业级 RAG 系统更像是数据库 + 搜索引擎+ ETL 管道 + 分布式存储 + LLM 服务的组合体,而不是一个单一组件或一个模型能力。
二、企业级 RAG 架构实现思路
1、检索的灵魂——混合搜索与重排序
在金融场景下,单纯依赖向量检索往往是一个陷阱。为什么?因为金融用户的问题通常极度“非对称”:既有模糊的理财咨询(“哪个产品稳一点?”),又有极其精确的业务查询(“错误码E-2049 是什么?”、“002145 今天的净值”)。
向量模型擅长捕捉语义,但对数字、专有名词和错误代码往往“脸盲”。为了解决这个问题,我们需要构建一套“宽进严出”的漏斗型检索架构。
(1)架构策略:双路召回 + 融合排序
基于实际的场景需求,我们不再使用单一的检索器,而是构建两条并行的检索链路:
- 稠密检索链路: 利用 Embedding 模型(如BGE-M3)处理语义模糊的 Query。例如用户问“怎么开通养老金账户”,向量能很好地匹配到“个人养老金业务办理指南”,即使字面不完全一致。
- 稀疏检索链路: 回归经典的 BM25 算法或倒排索引,以兜底金融场景中的“硬匹配”需求。当用户输入股票代码、特定的错误 Error ID 或产品全称时,BM25 能确保这些关键词必须出现在文档中,避免向量模型产生的语义漂移。
(2)质量阀门:重排序
作为检索层的“最后一道防线”,也是架构中性能与精度的核心交换点。在 RRF 归并后的 Top-50 文档中,引入一个交叉编码器进行精排。这个模型会把 User Query 和 Document 拼接在一起进行深度“阅读”打分。
假设用户问“信用卡逾期会怎样?”,向量检索可能会召回“信用卡申请流程”(因为语义接近)。只有经过 Rerank 模型的一一比对,才能精准地把“征信影响说明”排到第一位,过滤掉申请流程的噪音。
2、输出的骨架——生成与治理
在金融客服架构中,LLM(大语言模型)的角色不是“创作者”,而是“翻译官”。它的任务不是自由发挥,而是将我们检索到的结构化知识,翻译成用户听得懂的人话。因此,这一层的架构核心在于“约束”。
(1)上下文治理
通常,把检索到的文档直接丢给LLM 是架构上的懒惰。我们需要在 Prompt 组装层做精细化治理,例如动态窗口管理以及位置敏感性优化。
(2)输出风控
金融行业的合规红线决定了我们不能裸用 LLM。架构中必须包含一个独立于 LLM 之外的风控中间件,例如,基于输入侧防御以拦截用户试图通过“忽略之前的指令”来套取系统设定的攻击行为。
而输出侧清洗则自动识别并掩盖生成的文本中可能包含的银行卡号、身份证号或手机号,以决策是否进行熔断触发。
3、结构化指令遵循
众所周知,金融客服不仅仅是闲聊,还需要“办事”。在生成层,我们需要通过System Prompt 强约束模型的输出格式。
例如,当模型判断需要用户提供卡号时,不应只生成文本,而应输出特定的 JSON 指令(如 {“action”: “request_input”, “type”: “card_number”}),由前端 App 渲染出专用的数字键盘控件,从而体现了“模型服务于业务逻辑”的架构思想。
三、金融行业 RAG 架构-智能客服解析
1、业务现状与痛点
在金融行业的移动端在线客服场景中,客服系统承载着大量高频、实时、带有业务敏感度的用户咨询需求。企业既希望通过智能客服降低人工服务成本,又需要确保回答内容的准确性与合规性。然而在传统架构下,系统表现逐渐暴露出明显瓶颈,并直接导致智能化效率难以提升。
(1)关键词匹配架构导致高误判率
当前客服系统仍依赖“关键词命中 + 知识点映射”的策略。一旦用户说法稍作变化(如缩写、别名、口语化),系统便无法正确匹配,导致误判大量涌现。在业务场景繁杂的金融行业,误判会直接导致用户体验下滑,客服转人工流程被迫频繁触发。
(2)LLM 直接生成缺乏语义落点
金融产品具有结构化定义、条款约束、风险提示等强格式内容。传统大模型即使能理解文本,也难以区分相似术语背后的业务语义差异。例如:“基金转换” vs “基金赎回”,由于缺乏检索增强的 LLM 在此类场景容易“听懂但答不准”,答案往往偏离业务事实。
(3)知识同步无法工程化闭环
金融政策具有强监管属性,制度文件通常以季度或月度为周期更新,且会出现:版本并行存在、临时条款追加、地区性差异以及多渠道发布(PDF、Word、邮件、网页)等。
当知识无法实时同步到客服系统时,即便模型“回答得很合理”,也可能是“过期知识”,在金融场景中属于高风险问题。
(4)向量模型天然支持较弱
大量咨询属于结构化问题,例如:卡号段、产品编号以及手续费费率等专业名称,这类内容属于“精确匹配”,而传统向量检索天然更擅长语义相似度——两者存在能力缺口。如果不通过混合检索等架构增强,召回将严重偏离用户意图。
因此,在实际的业务场景中,这些缺陷直接反映为——转人工率长期维持在 40% 左右这不仅抬高人力成本,也阻碍智能客服体系升级为企业级 AI 服务平台。
2、架构考量及场景设计
将 RAG 引入智能客服,意味着系统不再只是一个面向文本的检索—生成链路,而是一个需要长期稳定运行、可控可监测的企业级对话系统。
因此,在原有 RAG 架构基础之上,需要额外补强几类关键能力。作为对话式系统的“基础设施”,这些能力直接决定了客服体验能否稳定、可持续地提升。
(1)会话记忆:让检索与生成具备“上下文意识”
在传统 RAG 中,每个查询被视为独立事件;但在客服场景中,用户的意图往往跨多轮表达。因此,架构必须维护一条可检索的对话记忆链。
工程实现上采用“向量化记忆”+“结构化记忆”等混合方案,具体涉及如下:
-
向量化记忆(Short-term Memory)
-
将每轮对话 embedding 后存入内存数据库(如 Redis + Redis-Search / Milvus)
-
检索下一轮生成所需的历史信息
-
适合数分钟内的短会话
-
结构化记忆
-
将关键字段(账号、当前问题状态、选择的选项等)写入关系型数据库
-
类似状态机(State Machine)的持久化会话状态
-
架构目标:不仅记住“说过什么”,还要记住“做到哪一步”。
最终效果是使智能客服具备多轮推理能力,而不是“每问一次都像第一次见面”。例如,能理解用户说了什么(语义);能知道用户现在要干什么(状态)以及能记住用户之前做过什么(事务)。
(2)意图路由:为不同问题选择不同的执行路径
在真实客服环境中,“所有问题都丢给 RAG”几乎必然导致高延迟、高成本、低准确率,因为企业客服的问题结构实际上高度分层,例如知识类、流程类以及其他事件类型。
因此,我们通常需要在 RAG 前构建一个意图识别层,具体实现逻辑可借助如下组件:
- 轻量级分类模型(TextCNN / BERT-base)
- 规则引擎(如匹配“报销流程”、“怎么申请”等关键词)
- 动态策略(依据对话上下文动态调整路由)
引入意图路由后,RAG 不再是万能入口,而是知识类问题的“专线通道”,大幅提升整体吞吐与成本效率。
(3)Fallback 机制:确保系统在“不确定”时能稳妥降级
任何生产级系统都必须假设失败或不确定性会发生,RAG 亦是如此。因此,需要建立严格的降级路径,例如检索置信度过滤、模型拒答机制以及可配置的业务降级策略等等一系列可供选择的措施。
(4)评估与反馈闭环:RAG 系统的长效治理能力
在实际的业务场景中,RAG 的效果不会一次优化后永久生效,更像一个需要持续迭代的检索系统 + 生成系统的组合体。
因此必须构建一套基于数据反馈的质量监控体系,涉及反馈收集、自动化评估、数据源回流与清洗以及Prompt / 检索策略 / 索引等的持续优化。最终形成一个“从用户问题 → 系统表现 → 评估 → 调整架构”的持续循环。
3、落地路径及效果展示
(1)架构落地方案
针对当前金融移动 APP 在线客服系统在语义理解、文档管理和结构化信息处理上的瓶颈,我们梳理了可从以下几个层面进行架构优化与落地:
- 多模态知识管理层
建立文档中心,支持多版本、多格式(PDF、Word、HTML)的统一管理,并提供版本控制与增量更新机制。
同时,将产品知识拆解为模块化知识单元,包含术语、流程、案例和规则,便于系统快速索引与调用。
此外,针对文本、数字、代码、名称等信息建立专门向量表示策略,支持多粒度检索,提升模型对结构化信息的理解能力。
- 语义理解与意图识别层
在多模型融合层面,将向量检索模型与规则/模板模型结合,形成“先粗略检索,再精细匹配”的双层处理架构,降低误判率。
然后,利用会话上下文信息进行意图推断,增强模型对复杂问题和长链问答的理解能力。
同时,为金融专业术语构建专用词典及实体关系图,提高语义解析的准确性。
- 智能路由与决策层
在自动与人工分流策略方面,根据问题复杂度、模型置信度及业务规则,动态决定是否转人工,降低不必要的人工干预。
同时,通过转人工的对话数据持续优化意图识别模型与知识库,形成迭代升级机制,以构建自学习反馈闭环生态流。
(2)逻辑结构全景
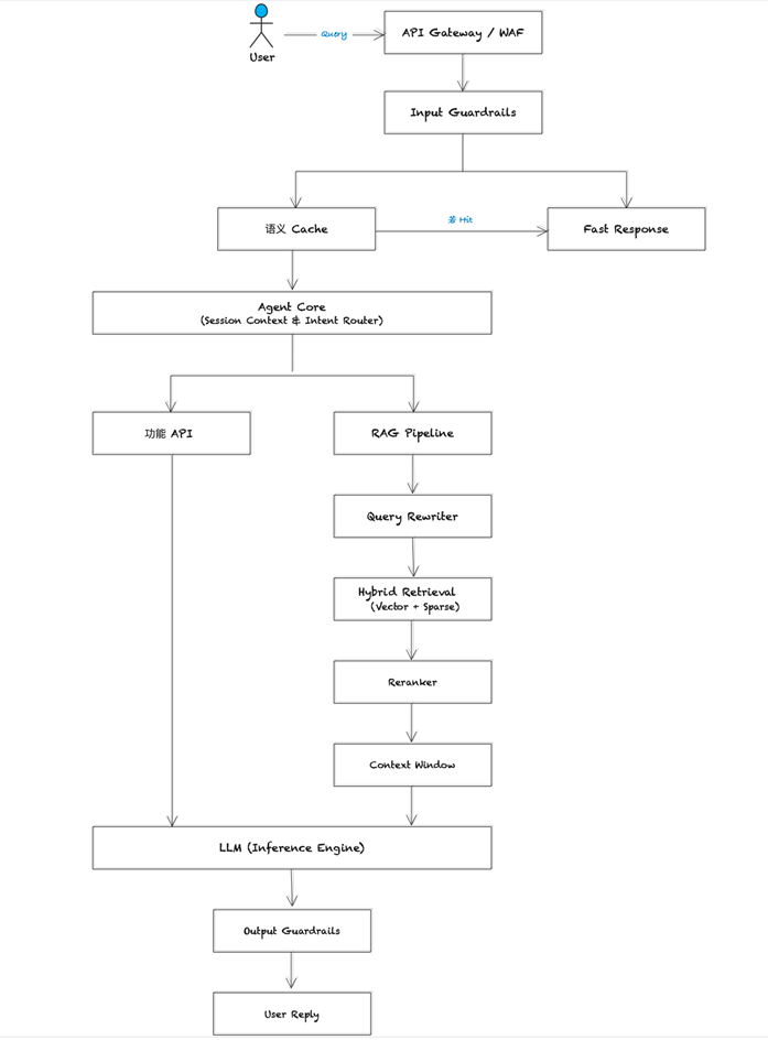
基于上述的架构设计以及落地路径,最终的架构全景进一步扩展为如下,具体可参考:

相比于通用的 RAG 架构,金融级智能客服架构不仅关注‘答得准’,更关注‘由于安全’与‘能办事’。我们引入了 Agent 编排层 来统一调度检索与工具调用,增加了 语义缓存 以应对高并发行情查询,并部署了严苛的 双向风控护栏,确保每一句回答都符合金融合规要求。
(3)效果展示
新架构上线后的生产环境监控数据,验证了 RAG 系统重构的必要性与有效性:
- 服务承载力质变: 得益于意图路由与知识库的结构化治理,系统的全链路拦截率攀升至 75%。这意味着四分之三的用户咨询在 AI 层即形成了闭环,极大地释放了人工坐席的压力,实现了算力换人力的架构初衷。
- 回答质量跃升: 在混合检索与重排序(Rerank)机制的双重保障下,端到端回答准确率提升30%左右。这标志着系统从“甚至不可用”跨越到了“高度可用”的生产级水位。
四、RAG 不是终点,而是 Agent 的起点
从架构的角度回望整个系统,我们会发现:RAG 的真正价值,从来不是让大模型显得“更聪明”。它的意义在于为企业搭建一条可靠的数据通路,让沉淀在文档、页面、邮件、制度规范中的知识重新流动起来,并最终转化为可检索、可验证、可追溯的智能服务能力。
在整个实现链路中,模型调用往往只是最后的“表达层”。真正决定系统能否进入生产环境的,是那些看似基础却极具工程含量的部分:数据管道的清洗质量、向量与关键词索引的组织方式、检索策略的稳定性、上下游系统的治理能力。这些环节构成了一个 RAG 系统的“基准线”。
换句话说,成功落地的 RAG,80% 靠数据与检索架构,20% 才来自大模型本身。
因此,当你的智能客服不再只是回答:“报销流程在哪儿?”而是能够稳稳地给出具体的条文以及参考链接或文档并且所有引用都有迹可查、所有答案都能解释来源时——那一刻,RAG 才算真正落地。
未来的企业智能,不会从一个模型开始,而会从一条结构化的数据管线、一个可解释的检索系统、一个可控的大模型推理架构开始。
所以,从某种意义上而言,RAG 不是终点,而是企业构建“知识驱动型智能系统”的第一块地基。
如何学习大模型 AI ?
由于新岗位的生产效率,要优于被取代岗位的生产效率,所以实际上整个社会的生产效率是提升的。
但是具体到个人,只能说是:
“最先掌握AI的人,将会比较晚掌握AI的人有竞争优势”。
这句话,放在计算机、互联网、移动互联网的开局时期,都是一样的道理。
我在一线科技企业深耕十二载,见证过太多因技术卡位而跃迁的案例。那些率先拥抱 AI 的同事,早已在效率与薪资上形成代际优势,我意识到有很多经验和知识值得分享给大家,也可以通过我们的能力和经验解答大家在大模型的学习中的很多困惑。我们整理出这套 AI 大模型突围资料包:
- ✅ 从零到一的 AI 学习路径图
- ✅ 大模型调优实战手册(附医疗/金融等大厂真实案例)
- ✅ 百度/阿里专家闭门录播课
- ✅ 大模型当下最新行业报告
- ✅ 真实大厂面试真题
- ✅ 2025 最新岗位需求图谱
所有资料 ⚡️ ,朋友们如果有需要 《AI大模型入门+进阶学习资源包》,下方扫码获取~
① 全套AI大模型应用开发视频教程
(包含提示工程、RAG、LangChain、Agent、模型微调与部署、DeepSeek等技术点)
② 大模型系统化学习路线
作为学习AI大模型技术的新手,方向至关重要。 正确的学习路线可以为你节省时间,少走弯路;方向不对,努力白费。这里我给大家准备了一份最科学最系统的学习成长路线图和学习规划,带你从零基础入门到精通!
③ 大模型学习书籍&文档
学习AI大模型离不开书籍文档,我精选了一系列大模型技术的书籍和学习文档(电子版),它们由领域内的顶尖专家撰写,内容全面、深入、详尽,为你学习大模型提供坚实的理论基础。
④ AI大模型最新行业报告
2025最新行业报告,针对不同行业的现状、趋势、问题、机会等进行系统地调研和评估,以了解哪些行业更适合引入大模型的技术和应用,以及在哪些方面可以发挥大模型的优势。
⑤ 大模型项目实战&配套源码
学以致用,在项目实战中检验和巩固你所学到的知识,同时为你找工作就业和职业发展打下坚实的基础。
⑥ 大模型大厂面试真题
面试不仅是技术的较量,更需要充分的准备。在你已经掌握了大模型技术之后,就需要开始准备面试,我精心整理了一份大模型面试题库,涵盖当前面试中可能遇到的各种技术问题,让你在面试中游刃有余。

以上资料如何领取?

为什么大家都在学大模型?
最近科技巨头英特尔宣布裁员2万人,传统岗位不断缩减,但AI相关技术岗疯狂扩招,有3-5年经验,大厂薪资就能给到50K*20薪!

不出1年,“有AI项目经验”将成为投递简历的门槛。
风口之下,与其像“温水煮青蛙”一样坐等被行业淘汰,不如先人一步,掌握AI大模型原理+应用技术+项目实操经验,“顺风”翻盘!

这些资料真的有用吗?
这份资料由我和鲁为民博士(北京清华大学学士和美国加州理工学院博士)共同整理,现任上海殷泊信息科技CEO,其创立的MoPaaS云平台获Forrester全球’强劲表现者’认证,服务航天科工、国家电网等1000+企业,以第一作者在IEEE Transactions发表论文50+篇,获NASA JPL火星探测系统强化学习专利等35项中美专利。本套AI大模型课程由清华大学-加州理工双料博士、吴文俊人工智能奖得主鲁为民教授领衔研发。
资料内容涵盖了从入门到进阶的各类视频教程和实战项目,无论你是小白还是有些技术基础的技术人员,这份资料都绝对能帮助你提升薪资待遇,转行大模型岗位。

以上全套大模型资料如何领取?

更多推荐



所有评论(0)