AI智能体:大模型落地的关键引擎与产业变革新方向!
AI智能体作为大模型的原生应用形态,正通过自主感知、规划决策和工具调用能力,实现从"指令驱动"到"目标驱动"的人机交互范式转变。它解决了大模型"有脑无手"的落地困境,构建数字与物理世界的智能连接桥梁,具备自主性、全局性和进化性三大特征。AI智能体已成为释放全产业链价值的关键载体,正在深刻重构产业发展逻辑,成为推动经济高质量发展的核心驱动力。
简介
AI智能体作为大模型的原生应用形态,正通过自主感知、规划决策和工具调用能力,实现从"指令驱动"到"目标驱动"的人机交互范式转变。它解决了大模型"有脑无手"的落地困境,构建数字与物理世界的智能连接桥梁,具备自主性、全局性和进化性三大特征。AI智能体已成为释放全产业链价值的关键载体,正在深刻重构产业发展逻辑,成为推动经济高质量发展的核心驱动力。

近年来,以大模型为代表的新一代人工智能技术实现爆发式突破,其在自然语言处理、多模态交互等领域的能力跃迁,正深刻重构产业发展逻辑,成为推动经济高质量发展的核心驱动力。在此技术浪潮中,AI 智能体(AI Agent)作为大模型的原生应用形态,凭借自主感知、规划决策、工具调用与持续学习的核心能力,完成了从技术概念到产业实践的关键跨越。与传统AI工具相比,AI智能体打破了人机交互依赖明确指令的局限,构建起数字世界与物理世界的智能连接桥梁,有效破解了大模型“有脑无手”的落地困境,成为释放人工智能全产业链价值的关键载体。本报告立足“人工智能+”行动深入实施的战略背景,系统梳理AI智能体的技术体系、产业应用现状与生态格局,深入剖析其驱动产业变革的核心机制,全面研判发展面临的瓶颈与突破方向,最终形成兼具理论深度与实践价值的研究结论,为政产学研用各界协同推进AI智能体创新发展、加速新质生产力培育提供决策参考。

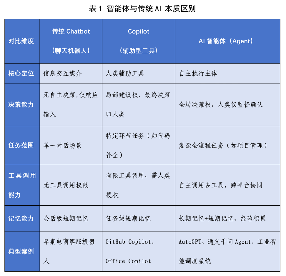
AI智能体的出现标志着人机交互范式从“指令驱动”向“目标驱动”的根本性转变,其与传统AI工具的核心差异体现在“自主性”“全局性”和“进化性”三个维度。为清晰展现这种差异,下表从核心定位、决策能力、任务范围等六个维度进行对比分析:

如何学习AI大模型?
如果你对AI大模型入门感兴趣,那么你需要的话可以点击这里大模型重磅福利:入门进阶全套104G学习资源包免费分享!
这份完整版的大模型 AI 学习和面试资料已经上传CSDN,朋友们如果需要可以微信扫描下方CSDN官方认证二维码免费领取【保证100%免费】

这是一份大模型从零基础到进阶的学习路线大纲全览,小伙伴们记得点个收藏!

第一阶段: 从大模型系统设计入手,讲解大模型的主要方法;
第二阶段: 在通过大模型提示词工程从Prompts角度入手更好发挥模型的作用;
第三阶段: 大模型平台应用开发借助阿里云PAI平台构建电商领域虚拟试衣系统;
第四阶段: 大模型知识库应用开发以LangChain框架为例,构建物流行业咨询智能问答系统;
第五阶段: 大模型微调开发借助以大健康、新零售、新媒体领域构建适合当前领域大模型;
第六阶段: 以SD多模态大模型为主,搭建了文生图小程序案例;
第七阶段: 以大模型平台应用与开发为主,通过星火大模型,文心大模型等成熟大模型构建大模型行业应用。
100套AI大模型商业化落地方案

大模型全套视频教程

200本大模型PDF书籍

👉学会后的收获:👈
• 基于大模型全栈工程实现(前端、后端、产品经理、设计、数据分析等),通过这门课可获得不同能力;
• 能够利用大模型解决相关实际项目需求: 大数据时代,越来越多的企业和机构需要处理海量数据,利用大模型技术可以更好地处理这些数据,提高数据分析和决策的准确性。因此,掌握大模型应用开发技能,可以让程序员更好地应对实际项目需求;
• 基于大模型和企业数据AI应用开发,实现大模型理论、掌握GPU算力、硬件、LangChain开发框架和项目实战技能, 学会Fine-tuning垂直训练大模型(数据准备、数据蒸馏、大模型部署)一站式掌握;
• 能够完成时下热门大模型垂直领域模型训练能力,提高程序员的编码能力: 大模型应用开发需要掌握机器学习算法、深度学习框架等技术,这些技术的掌握可以提高程序员的编码能力和分析能力,让程序员更加熟练地编写高质量的代码。
LLM面试题合集

大模型产品经理资源合集

大模型项目实战合集

👉获取方式:
😝有需要的小伙伴,可以保存图片到wx扫描二v码免费领取【保证100%免费】🆓

更多推荐


所有评论(0)