初中数学个性化推荐在线教育系统-计算机毕业设计源码28179
随着信息技术的快速发展,在线教育在提高教学效率和个性化学习方面展现了巨大的潜力。为了更好地满足初中生的数学学习需求,本文设计并实现了一个基于人工智能大模型的个性化推荐在线教育系统。该系统基于Django框架开发,主要功能包括课程信息管理、在线作业和考试管理、互动交流、学习资源推荐等。系统通过用户的学习数据进行分析,结合AI推荐算法,为学生提供个性化的学习内容和题目,帮助学生针对性地提升数学成绩。同
摘 要
随着信息技术的快速发展,在线教育在提高教学效率和个性化学习方面展现了巨大的潜力。为了更好地满足初中生的数学学习需求,本文设计并实现了一个基于人工智能大模型的个性化推荐在线教育系统。该系统基于Django框架开发,主要功能包括课程信息管理、在线作业和考试管理、互动交流、学习资源推荐等。系统通过用户的学习数据进行分析,结合AI推荐算法,为学生提供个性化的学习内容和题目,帮助学生针对性地提升数学成绩。同时,系统还为教师和管理员提供了强大的后台管理功能,包括课程购买、资源管理、在线考试等操作,便于教师和管理员进行有效的教学和管理。本文通过对该系统的设计与实现过程的分析,展示了其在提升学生学习效率、加强师生互动、以及优化教育资源配置等方面的应用效果,并对未来的改进和发展进行了展望。
关键词:数学个性化推荐在线教育系统;Django;Python;MySQL
Abstract
With the rapid development of information technology, online education has shown great potential in improving teaching efficiency and personalized learning. In order to better meet the mathematical learning needs of junior high school students, this article designs and implements a personalized recommendation online education system based on an artificial intelligence model. The system is developed based on the Django framework and its main functions include course information management, online homework and exam management, interactive communication, and learning resource recommendation. The system analyzes user learning data and combines AI recommendation algorithms to provide personalized learning content and questions for students, helping them improve their math grades in a targeted manner. At the same time, the system also provides powerful backend management functions for teachers and administrators, including course purchases, resource management, online exams, and other operations, facilitating effective teaching and management for teachers and administrators. This article analyzes the design and implementation process of the system, demonstrating its application effects in improving student learning efficiency, strengthening teacher-student interaction, and optimizing educational resource allocation. It also looks forward to future improvements and developments.
Keywords: Mathematics personalized recommendation online education system; Django; Python; MySQL
目 录
随着信息技术的迅猛发展,传统的教育方式已经无法满足现代教育对个性化和高效化的需求,尤其是在初中阶段的数学学习中,学生的学习需求和进度存在较大差异。如何利用现代技术手段改善学生的学习体验,提高学习效果,已成为教育领域的重要课题。随着网络教育平台的普及和教学资源的不断丰富,个性化学习逐渐成为优化教育质量的关键之一。数学学科尤其需要针对不同学生的知识掌握情况进行个性化辅导,以帮助学生在理解和应用数学知识方面取得更好的成果。
本研究设计并实现了一个针对初中数学学习的个性化在线教育系统,旨在帮助学生根据个人的学习进度和薄弱环节进行精准的学习辅导。系统整合了课程信息、学习资源和在线测试等功能,为学生提供定制化的学习体验,支持他们在自主学习过程中提升数学成绩。同时,系统为教师提供了全面的教学管理工具,支持课程资源管理、作业批改、考试管理和互动交流,提升教学效率和管理便捷性。通过该系统,探索如何利用信息化手段优化教育过程,解决传统教育模式中对学生个体差异考虑不足的问题,从而推动教育质量的整体提升,并为未来教育模式的创新提供有益的参考和实践依据。
近年来,随着信息技术的进步,在线教育在全球范围内得到了广泛应用,并成为教育改革的重要方向。国内外众多研究表明,个性化学习已经成为提升学生学习效果和教育质量的关键因素之一。国外的在线教育平台多采用基于学生学习行为的推荐系统,借助大量学习数据进行个性化推荐,以帮助学生克服知识盲点并提高学习兴趣。例如,Khan Academy和Coursera等平台通过提供丰富的学习资源和自适应学习路径,满足了学生不同的学习需求。然而,国外的个性化学习系统仍然面临如何精准评估学生学习进度和知识掌握程度的挑战。
在国内,随着教育信息化的发展,个性化学习的研究逐渐受到重视。许多在线教育平台开始探索基于学生数据的个性化学习方案,并结合课堂学习进度和学生的实际需求进行调整。平台如作业帮、猿辅导等通过作业批改和测评等功能,为学生提供个性化的学习辅导。但现有的国内平台大多集中在K12阶段的课程辅导上,且个性化推荐的精度和教学资源的整合性仍有待提升。总体来看,尽管国内外在个性化教育领域已取得一定进展,但如何实现精准的个性化学习推荐,并有效结合教师的教学管理,仍然是当前研究和应用中的关键问题。
本文的结构按逻辑顺序分为以下几个章节:
第1章绪论,本章节介绍研究背景和意义,回顾当前研究现状,并阐明本文主要组织结构。
第2章系统关键技术,本章节将对基于人工智能大模型的初中数学个性化推荐在线教育系统的实现关键技术进行简要介绍。
第3章系统分析,本章节基于市场调研,分析基于人工智能大模型的初中数学个性化推荐在线教育系统的可行性、功能、角色、性能等需求,明确各模块的业务需求。
第4章系统设计,本章节详细阐述系统的整体架构设计,包括前后端结构、数据库设计及功能模块的设计思路。
第5章系统实现,本章节介绍系统各主要模块的具体实现,包括代码示例、业务逻辑及界面设计等。
第6章系统测试,本章节描述系统的测试方法及结果,分析系统的性能、稳定性及用户反馈。
第7章结论,本章节对主要对研究成果进行总结。
B/S体系[1],即Browser/Server体系,是一种常见的网络应用程序架构。其工作原理基于客户端与服务器之间的请求-响应模型。用户通过浏览器向服务器发送请求,服务器接收到请求后进行处理,并生成相应的响应结果,最终将响应返回给客户端。浏览器接收到服务器返回的响应后,解析其中的标记语言(如HTML[2]),并根据CSS样式表和PythonScript脚本来渲染页面,呈现给用户。用户可以与页面进行交互,例如点击链接、填写表单等操作,这些操作会触发新的请求,循环执行上述过程。
2.2Django框架
Django是一个使用Python语言开发的Web应用程序框架[3]。它提供了一种简单而强大的方式来构建复杂的网站和应用程序。通过使用Django,开发人员可以更轻松地处理数据库、创建用户界面和处理用户请求。它还提供了一个自动生成管理界面的功能,使得管理后台数据变得更加简单。Django还具有强大的安全功能,可以保护网站免受常见的网络攻击[4]。总之,Django是一个非常实用和易于学习的框架,适用于各种规模的Web项目。无论你是初学者还是经验丰富的开发人员,都可以从Django的便利性和灵活性中受益。
MySQL是一种广泛使用的开源关系型数据库管理系统[5](RDBMS),其稳定性、可靠性和卓越性能使其成为众多应用程序的首选数据库。MySQL支持标准SQL语法,并提供丰富的功能和特性,如事务处理、触发器和存储过程等,以满足开发者对数据管理和操作的需求。MySQL具有良好的可扩展性,支持主从复制、分布式架构和集群部署,适用于各种规模和负载的应用场景。作为一个开源项目,MySQL拥有庞大的用户社区和活跃的开发者社区,为用户提供了丰富的文档、教程和支持资源。总之,MySQL是一款可靠、强大且灵活的关系型数据库管理系统[6],通过其卓越性能和可扩展性,帮助开发者高效地管理和操作数据,并得到了广大用户的认可和应用。
2.4Python语言
Python是一种简洁易读、跨平台且功能强大的编程语言[7]。它拥有庞大而活跃的社区,提供了丰富的第三方库和框架,如NumPy、Pandas和Django,使开发人员能够快速构建各种应用程序。Python在数据处理和科学计算方面表现出色,通过相关库和工具,可以进行数据分析、机器学习和科学计算等任务。此外,Python广泛应用于Web开发[8]、自动化脚本、网络爬虫等领域,其多样性使其成为一个全能的编程语言。无论你是初学者还是有经验的开发者,Python的简单语法、跨平台性以及强大的社区支持都能为你提供高效、优雅和可靠的编程体验。总之,Python是一个强大而灵活的编程语言,深受开发人员喜爱,并在各个领域得到广泛应用。
在技术可行性方面,选择使用Python作为开发语言,结合相应的框架Django,以实现系统的功能需求。Python作为一种简洁而强大的编程语言,具有丰富的库支持和成熟的开发社区,可以满足基于人工智能大模型的初中数学个性化推荐在线教育系统的开发需求。Django作为Python的Web框架,提供了高度可扩展的开发环境,使得系统的设计和实现更加便捷和高效。
系统开发采用开源技术栈,降低了软件授权与工具采购成本。Django框架简化了开发流程,缩短了项目周期,减少了人力投入。此外,借助云计算资源部署系统,可根据实际需求灵活调整服务器配置,进一步降低硬件成本。总体而言,该方案在经济上具有较高性价比,适合中小型企业或初创团队实施。
在操作可行性方面,本系统设计注重用户体验,采用了直观易用的界面设计,并提供详细的帮助文档支持,确保用户可以轻松上手使用各项功能。无论是用户还是后台管理员,都能通过简洁明了的操作流程完成信息查询和管理等任务。因此,从用户操作的角度来看,本系统具备良好的操作可行性。
系统功能需求分析包括学生、教师和管理员三个角色的需求。对于学生,系统需要提供个性化的学习推荐、在线作业和考试、学习进度跟踪以及学习资源的访问。教师需要能够管理课程内容、布置作业、批改作业、监控学生学习进度,并提供互动交流功能。管理员则需要管理系统用户、课程信息、公告发布、数据分析以及权限设置等功能。此外,系统还应具备高效的数据处理能力,确保用户体验流畅并支持大规模并发访问。具体功能如下:
(一)学生用户功能分析:
1. 首页:展示系统的整体概况和导航,方便用户快速进入不同模块。
2. 互动交流:提供师生互动平台,支持讨论、问答和即时沟通。
3. 在线作业:学生可以完成作业,查看成绩,教师可以布置和批改作业。
4. 在线考试:提供模拟考试和评测功能,帮助学生检测学习成果。
5. 网站公告:发布平台最新的通知、活动和重要信息。
6. 课程资讯:学生可以查看课程的相关信息、更新和活动安排。
7. 文心一言:用户可以输入关键词,系统根据需求生成相关的短文或句子,帮助学生获取学习启发或激励。
8. 课程信息:学生查看已购买课程的内容、学习进度等详细信息。
9. 学习资源:提供视频、文档、图书等学习资源,支持学生自学。
10. 我的账户:管理账户信息,查看个人学习记录、成绩等数据。
11. 个人中心:用户可以访问个人资料、课程购买记录、错题记录、收藏和评论管理等功能。
(二)教师功能分析:
1. 后台首页:教师的工作台,展示日常管理的任务和提醒。
2. 课程信息管理:教师可以管理课程的内容、进度安排及相关资料。
3. 课程购买管理:查看和管理学生的课程购买情况,分析课程销量。
4. 学习资源管理:上传、管理和分享学习资源,确保资源的及时更新。
5. 资源管理(在线作业):创建、发布、管理在线作业,并查看学生的提交情况。
6. 在线考试(试题库、试卷列表):管理考试题库,生成试卷,设置考试内容和时间。
7. 交流管理(互动交流):管理学生在互动平台上的问题和讨论,提升教学互动。
(三)管理员功能分析:
1. 后台首页:管理员工作台,便于查看系统概况和各项操作的提醒。
2. 系统用户管理:管理管理员、学生和教师用户的权限、注册和信息。
3. 课程类型管理:创建和管理不同类别的课程,确保课程内容分类清晰。
4. 课程信息管理:管理系统中的所有课程信息,包括课程更新和维护。
5. 课程购买管理:监控和管理课程的购买记录,分析销售数据。
6. 资源分类管理:管理学习资源的分类,优化资源的查找和使用。
7. 学习资源管理:管理员可以上传、维护和管理平台中的各类学习资源。
8. 系统管理(轮播图管理):管理网站首页的轮播图,确保信息及时更新。
9. 网站公告管理:发布和管理网站公告,确保重要通知的传达。
10. 资源管理(课程资讯、资讯分类、在线作业):管理课程相关资讯、作业等资源的发布与分类。
11. 在线考试(科目列表、试题库、错题记录、试卷列表):管理考试科目、试题库、错题记录及生成试卷的功能。
12. 交流管理(互动交流、交流论坛):管理平台的讨论和论坛区域,监督交流内容。
13. 权限管理:设置和控制不同用户角色的访问权限,确保系统安全。
前台用户角色用例图如下所示。

图3-1 学生用户用例图
后台角色用例图如下所示。

图3-2 管理员、教师用户用例图
系统非功能需求指的是性能需求,即对一个系统的性能需求进行分析和定义的过程。在进行性能需求分析时,因此基于人工智能大模型的初中数学个性化推荐在线教育系统的设计与实现主要需要考虑以下几个方面的性能需求:
响应时间:响应时间是指系统在接收到请求后,作出响应的时间。根据具体的业务需求和用户体验要求,可以确定系统在不同场景下的响应时间要求。
吞吐量:吞吐量是指系统在一定时间内处理的事务或请求的数量。根据业务需求和用户量的估计,可以确定系统需要支持的最大吞吐量。
并发用户数:并发用户数是指系统在同时使用的用户数量。根据预期的用户量和并发访问需求,可以确定系统需要支持的最大并发用户数。
可扩展性:可扩展性是指系统在面对用户量增加或并发访问需求增加时,能否通过增加硬件资源或调整系统架构来满足需求。根据预期的用户增长和扩展计划,可以确定系统需要具备的可扩展性要求。
故障处理能力:系统对故障的处理能力是指在出现错误或故障时,系统能够快速、准确地识别、定位并处理故障的能力。根据业务的重要性和对故障处理的要求,可以确定系统需要具备的故障处理能力。
安全性:系统在性能需求分析中,也需考虑安全方面的需求,如数据的保密性、完整性和可用性等。根据具体的安全需求和合规要求,可以确定系统需要满足的安全性需求。
通过对这些性能需求进行详细分析和定义,可以为基于人工智能大模型的初中数学个性化推荐在线教育系统的设计和开发提供指导,确保系统在满足预期的性能需求的同时,具备良好的性能和可靠性。
3.5.1程序操作流程
用户访问平台网站,可以选择进行注册或登录操作。注册成功后,用户可以使用注册的账号登录平台。登录后的用户可以进入系统功能界面,使用自己权限内的功能操作。程序操作流程图如下图所示。

图3-3程序操作流程图
3.5.2登录流程
用户访问平台的网站,进入登录页面页面,入其用户名和密码,后端服务接收登录请求,验证用户提供的用户名和密码是否匹配数据库中存储的信息,验证通过即可登录成功。登录流程图如下图所示。

图3-4登录流程图
3.5.3注册流程
未有账号的用户可进入注册界面进行注册操作,填写注册表格,包括用户名、密码、电子邮件等必要信息。后台系统验证并保存用户提交的信息。分配唯一用户标识符。注册成功后,用户可以使用账号密码进行登录。用户注册流程图如下图所示。

图3-5注册流程图
从技术角度来看,基于人工智能大模型的初中数学个性化推荐在线教育系统的架构设计至关重要。我们将采用MVC架构,包括表现层、业务逻辑层和数据访问层。表现层负责用户界面展示,业务逻辑层处理核心功能逻辑,数据访问层负责数据库交互。通过三层架构模式,确保系统的可靠性和可扩展性。
系统架构图如图4-1所示。

图4-1 系统架构图
通过整体功能模块设计,我们将根据需求分析的结果,将系统的功能划分为不同的模块。每个模块负责实现特定的功能,并与其他模块进行协作。我们将详细定义每个模块的输入、输出、处理逻辑和相互依赖关系。系统总体功能模块图如下图所示。
图4-2 系统功能模块图
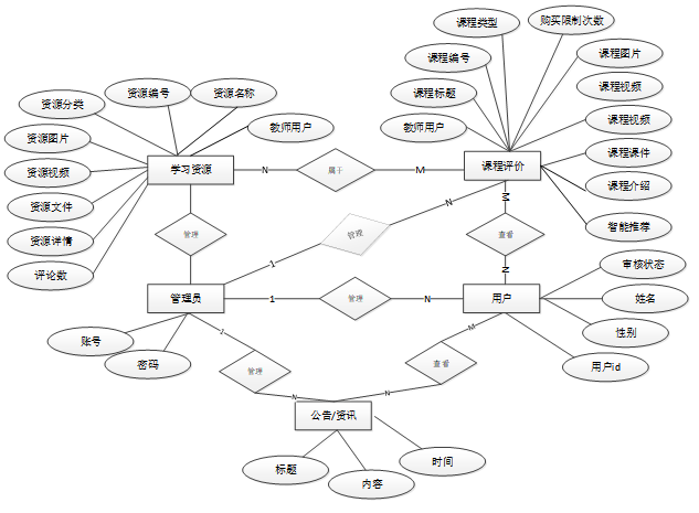
借助先进的系统,E-R图使其他用户可以快速轻松地了解系统的功能以及他们之间的关系。根据基于人工智能大模型的初中数学个性化推荐在线教育系统分析结果,系统总体E-R图如下图所示。

图4-3 系统总体E-R图
所有系统的应用数据相互区分。一旦在相应的系统中实现,它们将与自己相应的网络和服务器通信。所以这个系统可以连接这些数据。当我们选择桥梁截面时,以下将简要介绍如何建立系统。在单击上一个按键的时候,就会自动在对话框中弹出数据源的名字,之后再单击下一个按键时,就在填写相对应的身份验证和登录信息。按照系统功能设计的特点与职能模块的分类,基于人工智能大模型的初中数学个性化推荐在线教育系统的总体设计和实施过程一共涉及到了几个资料表格。
根据E-R图,建立各个实体的数据表。由于本系统数据库数据表数量较多,所以只选取部分表单作为案列,如下所示:
|
编号 |
字段名 |
类型 |
长度 |
是否非空 |
是否主键 |
注释 |
|
1 |
token_id |
int |
是 |
是 |
临时访问牌ID |
|
|
2 |
token |
varchar |
64 |
否 |
否 |
临时访问牌 |
|
3 |
info |
text |
65535 |
否 |
否 |
信息 |
|
4 |
maxage |
int |
是 |
否 |
最大寿命:默认2小时 |
|
|
5 |
create_time |
timestamp |
是 |
否 |
创建时间 |
|
|
6 |
update_time |
timestamp |
是 |
否 |
更新时间 |
|
|
7 |
user_id |
int |
是 |
否 |
用户编号 |
表 4-2-article(文章)
|
编号 |
字段名 |
类型 |
长度 |
是否非空 |
是否主键 |
注释 |
|
1 |
article_id |
mediumint |
是 |
是 |
文章id |
|
|
2 |
title |
varchar |
125 |
是 |
是 |
标题 |
|
3 |
type |
varchar |
64 |
是 |
否 |
文章分类 |
|
4 |
hits |
int |
是 |
否 |
点击数 |
|
|
5 |
praise_len |
int |
是 |
否 |
点赞数 |
|
|
6 |
create_time |
timestamp |
是 |
否 |
创建时间 |
|
|
7 |
update_time |
timestamp |
是 |
否 |
更新时间 |
|
|
8 |
source |
varchar |
255 |
否 |
否 |
来源 |
|
9 |
url |
varchar |
255 |
否 |
否 |
来源地址 |
|
10 |
tag |
varchar |
255 |
否 |
否 |
标签 |
|
11 |
content |
longtext |
4294967295 |
否 |
否 |
正文 |
|
12 |
img |
varchar |
255 |
否 |
否 |
封面图 |
|
13 |
description |
text |
65535 |
否 |
否 |
文章描述 |
表 4-3-article_type(文章分类)
|
编号 |
字段名 |
类型 |
长度 |
是否非空 |
是否主键 |
注释 |
|
1 |
type_id |
smallint |
是 |
是 |
分类ID |
|
|
2 |
display |
smallint |
是 |
否 |
显示顺序 |
|
|
3 |
name |
varchar |
16 |
是 |
否 |
分类名称 |
|
4 |
father_id |
smallint |
是 |
否 |
上级分类ID |
|
|
5 |
description |
varchar |
255 |
否 |
否 |
描述 |
|
6 |
icon |
text |
65535 |
否 |
否 |
分类图标 |
|
7 |
url |
varchar |
255 |
否 |
否 |
外链地址 |
|
8 |
create_time |
timestamp |
是 |
否 |
创建时间 |
|
|
9 |
update_time |
timestamp |
是 |
否 |
更新时间 |
表 4-4-auth(用户权限管理)
|
编号 |
字段名 |
类型 |
长度 |
是否非空 |
是否主键 |
注释 |
|
1 |
auth_id |
int |
是 |
是 |
授权ID |
|
|
2 |
user_group |
varchar |
64 |
否 |
否 |
用户组 |
|
3 |
mod_name |
varchar |
64 |
否 |
否 |
模块名 |
|
4 |
table_name |
varchar |
64 |
否 |
否 |
表名 |
|
5 |
page_title |
varchar |
255 |
否 |
否 |
页面标题 |
|
6 |
path |
varchar |
255 |
否 |
否 |
路由路径 |
|
7 |
parent |
varchar |
64 |
否 |
否 |
父级菜单 |
|
8 |
parent_sort |
int |
是 |
否 |
父级菜单排序 |
|
|
9 |
position |
varchar |
32 |
否 |
否 |
位置 |
|
10 |
mode |
varchar |
32 |
是 |
否 |
跳转方式 |
|
11 |
add |
tinyint |
是 |
否 |
是否可增加 |
|
|
12 |
del |
tinyint |
是 |
否 |
是否可删除 |
|
|
13 |
set |
tinyint |
是 |
否 |
是否可修改 |
|
|
14 |
get |
tinyint |
是 |
否 |
是否可查看 |
|
|
15 |
field_add |
text |
65535 |
否 |
否 |
添加字段 |
|
16 |
field_set |
text |
65535 |
否 |
否 |
修改字段 |
|
17 |
field_get |
text |
65535 |
否 |
否 |
查询字段 |
|
18 |
table_nav_name |
varchar |
500 |
否 |
否 |
跨表导航名称 |
|
19 |
table_nav |
varchar |
500 |
否 |
否 |
跨表导航 |
|
20 |
option |
text |
65535 |
否 |
否 |
配置 |
|
21 |
create_time |
timestamp |
是 |
否 |
创建时间 |
|
|
22 |
update_time |
timestamp |
是 |
否 |
更新时间 |
表 4-5-code_token(验证码)
|
编号 |
字段名 |
类型 |
长度 |
是否非空 |
是否主键 |
注释 |
|
1 |
code_token_id |
int |
是 |
是 |
验证码ID |
|
|
2 |
token |
varchar |
255 |
否 |
否 |
令牌 |
|
3 |
code |
varchar |
255 |
否 |
否 |
验证码 |
|
4 |
expire_time |
timestamp |
是 |
否 |
失效时间 |
|
|
5 |
create_time |
timestamp |
是 |
否 |
创建时间 |
|
|
6 |
update_time |
timestamp |
是 |
否 |
更新时间 |
表 4-6-collect(收藏)
|
编号 |
字段名 |
类型 |
长度 |
是否非空 |
是否主键 |
注释 |
|
1 |
collect_id |
int |
是 |
是 |
收藏ID |
|
|
2 |
user_id |
int |
是 |
是 |
收藏人ID |
|
|
3 |
source_table |
varchar |
255 |
否 |
否 |
来源表 |
|
4 |
source_field |
varchar |
255 |
否 |
否 |
来源字段 |
|
5 |
source_id |
int |
是 |
否 |
来源ID |
|
|
6 |
title |
varchar |
255 |
否 |
否 |
标题 |
|
7 |
img |
varchar |
255 |
否 |
否 |
封面 |
|
8 |
create_time |
timestamp |
是 |
否 |
创建时间 |
|
|
9 |
update_time |
timestamp |
是 |
否 |
更新时间 |
表 4-7-comment(评论)
|
编号 |
字段名 |
类型 |
长度 |
是否非空 |
是否主键 |
注释 |
|
1 |
comment_id |
int |
是 |
是 |
评论ID |
|
|
2 |
user_id |
int |
是 |
是 |
评论人ID |
|
|
3 |
reply_to_id |
int |
是 |
否 |
回复评论ID |
|
|
4 |
content |
longtext |
4294967295 |
否 |
否 |
内容 |
|
5 |
nickname |
varchar |
255 |
否 |
否 |
昵称 |
|
6 |
avatar |
varchar |
255 |
否 |
否 |
头像地址 |
|
7 |
create_time |
timestamp |
是 |
否 |
创建时间 |
|
|
8 |
update_time |
timestamp |
是 |
否 |
更新时间 |
|
|
9 |
source_table |
varchar |
255 |
否 |
否 |
来源表 |
|
10 |
source_field |
varchar |
255 |
否 |
否 |
来源字段 |
|
11 |
source_id |
int |
是 |
否 |
来源ID |
表 4-8-course_information(课程信息)
|
编号 |
字段名 |
类型 |
长度 |
是否非空 |
是否主键 |
注释 |
|
1 |
course_information_id |
int |
是 |
是 |
课程信息ID |
|
|
2 |
teacher_user |
int |
否 |
否 |
教师用户 |
|
|
3 |
course_title |
varchar |
64 |
否 |
否 |
课程标题 |
|
4 |
course_number |
varchar |
64 |
否 |
否 |
课程编号 |
|
5 |
course_type |
varchar |
64 |
否 |
否 |
课程类型 |
|
6 |
course_price |
double |
否 |
否 |
课程价格 |
|
|
7 |
course_picture |
varchar |
255 |
否 |
否 |
课程图片 |
|
8 |
course_video |
varchar |
255 |
否 |
否 |
课程视频 |
|
9 |
course_courseware |
varchar |
255 |
否 |
否 |
课程课件 |
|
10 |
course_introduction |
text |
65535 |
否 |
否 |
课程介绍 |
|
11 |
hits |
int |
是 |
否 |
点击数 |
|
|
12 |
praise_len |
int |
是 |
否 |
点赞数 |
|
|
13 |
collect_len |
int |
是 |
否 |
收藏数 |
|
|
14 |
comment_len |
int |
是 |
否 |
评论数 |
|
|
15 |
recommend |
int |
是 |
否 |
智能推荐 |
|
|
16 |
course_purchase_limit_times |
int |
是 |
否 |
购买限制次数 |
|
|
17 |
create_time |
datetime |
是 |
否 |
创建时间 |
|
|
18 |
update_time |
timestamp |
是 |
否 |
更新时间 |
表 4-9-course_purchase(课程购买)
|
编号 |
字段名 |
类型 |
长度 |
是否非空 |
是否主键 |
注释 |
|
1 |
course_purchase_id |
int |
是 |
是 |
课程购买ID |
|
|
2 |
student_users |
int |
否 |
否 |
学生用户 |
|
|
3 |
student_name |
varchar |
64 |
否 |
否 |
学生姓名 |
|
4 |
student_gender |
varchar |
64 |
否 |
否 |
学生性别 |
|
5 |
contact_information |
varchar |
64 |
否 |
否 |
联系方式 |
|
6 |
teacher_user |
int |
否 |
否 |
教师用户 |
|
|
7 |
course_title |
varchar |
64 |
否 |
否 |
课程标题 |
|
8 |
course_type |
varchar |
64 |
否 |
否 |
课程类型 |
|
9 |
course_price |
double |
否 |
否 |
课程价格 |
|
|
10 |
booking_time |
date |
否 |
否 |
预订时间 |
|
|
11 |
reservation_remarks |
text |
65535 |
否 |
否 |
预订备注 |
|
12 |
examine_state |
varchar |
16 |
是 |
否 |
审核状态 |
|
13 |
examine_reply |
varchar |
255 |
否 |
否 |
审核回复 |
|
14 |
pay_state |
varchar |
16 |
是 |
否 |
支付状态 |
|
15 |
pay_type |
varchar |
16 |
否 |
否 |
支付类型: 微信、支付宝、网银 |
|
16 |
create_time |
datetime |
是 |
否 |
创建时间 |
|
|
17 |
update_time |
timestamp |
是 |
否 |
更新时间 |
|
|
18 |
source_table |
varchar |
255 |
否 |
否 |
来源表 |
|
19 |
source_id |
int |
否 |
否 |
来源ID |
|
|
20 |
source_user_id |
int |
否 |
否 |
来源用户 |
表 4-10-course_type(课程类型)
|
编号 |
字段名 |
类型 |
长度 |
是否非空 |
是否主键 |
注释 |
|
1 |
course_type_id |
int |
是 |
是 |
课程类型ID |
|
|
2 |
course_type |
varchar |
64 |
否 |
否 |
课程类型 |
|
3 |
create_time |
datetime |
是 |
否 |
创建时间 |
|
|
4 |
update_time |
timestamp |
是 |
否 |
更新时间 |
表 4-11-exam(考试)
|
编号 |
字段名 |
类型 |
长度 |
是否非空 |
是否主键 |
注释 |
|
1 |
exam_id |
mediumint |
是 |
是 |
考试ID |
|
|
2 |
name |
varchar |
32 |
是 |
否 |
考试名称 |
|
3 |
duration |
int |
否 |
否 |
答题时长 |
|
|
4 |
score |
double |
否 |
否 |
总分 |
|
|
5 |
status |
varchar |
10 |
否 |
否 |
状态:启用、禁用 |
|
6 |
create_time |
timestamp |
是 |
否 |
创建时间 |
|
|
7 |
update_time |
timestamp |
是 |
否 |
更新时间 |
表 4-12-exam_question(试题)
|
编号 |
字段名 |
类型 |
长度 |
是否非空 |
是否主键 |
注释 |
|
1 |
exam_question_id |
mediumint |
是 |
是 |
试题ID |
|
|
2 |
type |
varchar |
20 |
否 |
否 |
类型 |
|
3 |
title |
varchar |
255 |
否 |
否 |
题目 |
|
4 |
question_item |
varchar |
500 |
否 |
否 |
选项 |
|
5 |
answer |
varchar |
500 |
否 |
否 |
参考答案 |
|
6 |
score |
double |
否 |
否 |
总分 |
|
|
7 |
question_order |
int |
否 |
否 |
排序 |
|
|
8 |
exam_id |
mediumint |
是 |
是 |
所属试卷 |
|
|
9 |
create_time |
timestamp |
是 |
否 |
创建时间 |
|
|
10 |
update_time |
timestamp |
是 |
否 |
更新时间 |
表 4-13-exam_question_database(试题库)
|
编号 |
字段名 |
类型 |
长度 |
是否非空 |
是否主键 |
注释 |
|
1 |
exam_question_id |
mediumint |
是 |
是 |
试题库ID |
|
|
2 |
subject_name |
varchar |
255 |
否 |
否 |
科目名称 |
|
3 |
type |
varchar |
20 |
否 |
否 |
类型 |
|
4 |
title |
varchar |
255 |
否 |
否 |
题目 |
|
5 |
question_item |
varchar |
500 |
否 |
否 |
选项 |
|
6 |
answer |
varchar |
500 |
否 |
否 |
参考答案 |
|
7 |
score |
double |
否 |
否 |
总分 |
|
|
8 |
create_time |
timestamp |
是 |
否 |
创建时间 |
|
|
9 |
update_time |
timestamp |
是 |
否 |
更新时间 |
表 4-14-forum(论坛)
|
编号 |
字段名 |
类型 |
长度 |
是否非空 |
是否主键 |
注释 |
|
1 |
forum_id |
mediumint |
是 |
是 |
论坛ID |
|
|
2 |
display |
smallint |
是 |
否 |
排序 |
|
|
3 |
user_id |
mediumint |
是 |
否 |
用户ID |
|
|
4 |
nickname |
varchar |
16 |
否 |
否 |
昵称 |
|
5 |
praise_len |
int |
否 |
否 |
点赞数 |
|
|
6 |
hits |
int |
是 |
否 |
访问数 |
|
|
7 |
title |
varchar |
125 |
是 |
否 |
标题 |
|
8 |
keywords |
varchar |
125 |
否 |
否 |
关键词 |
|
9 |
description |
varchar |
255 |
否 |
否 |
描述 |
|
10 |
url |
varchar |
255 |
否 |
否 |
来源地址 |
|
11 |
tag |
varchar |
255 |
否 |
否 |
标签 |
|
12 |
img |
text |
65535 |
否 |
否 |
封面图 |
|
13 |
content |
longtext |
4294967295 |
否 |
否 |
正文 |
|
14 |
create_time |
timestamp |
是 |
否 |
创建时间 |
|
|
15 |
update_time |
timestamp |
是 |
否 |
更新时间 |
|
|
16 |
avatar |
varchar |
255 |
否 |
否 |
发帖人头像 |
|
17 |
type |
varchar |
64 |
是 |
否 |
论坛分类 |
|
18 |
istop |
int |
是 |
否 |
是否置顶 |
表 4-15-forum_type(论坛分类)
|
编号 |
字段名 |
类型 |
长度 |
是否非空 |
是否主键 |
注释 |
|
1 |
type_id |
smallint |
是 |
是 |
分类ID |
|
|
2 |
name |
varchar |
16 |
是 |
否 |
分类名称 |
|
3 |
description |
varchar |
255 |
否 |
否 |
描述 |
|
4 |
url |
varchar |
255 |
否 |
否 |
外链地址 |
|
5 |
father_id |
smallint |
是 |
否 |
上级分类ID |
|
|
6 |
icon |
varchar |
255 |
否 |
否 |
分类图标 |
|
7 |
create_time |
timestamp |
是 |
否 |
创建时间 |
|
|
8 |
update_time |
timestamp |
是 |
否 |
更新时间 |
表 4-16-hits(用户点击)
|
编号 |
字段名 |
类型 |
长度 |
是否非空 |
是否主键 |
注释 |
|
1 |
hits_id |
int |
是 |
是 |
点赞ID |
|
|
2 |
user_id |
int |
是 |
否 |
点赞人 |
|
|
3 |
create_time |
timestamp |
是 |
否 |
创建时间 |
|
|
4 |
update_time |
timestamp |
是 |
否 |
更新时间 |
|
|
5 |
source_table |
varchar |
255 |
否 |
否 |
来源表 |
|
6 |
source_field |
varchar |
255 |
否 |
否 |
来源字段 |
|
7 |
source_id |
int |
是 |
否 |
来源ID |
表 4-17-learning_resources(学习资源)
|
编号 |
字段名 |
类型 |
长度 |
是否非空 |
是否主键 |
注释 |
|
1 |
learning_resources_id |
int |
是 |
是 |
学习资源ID |
|
|
2 |
teacher_user |
int |
否 |
否 |
教师用户 |
|
|
3 |
resource_name |
varchar |
64 |
否 |
否 |
资源名称 |
|
4 |
resource_number |
varchar |
64 |
否 |
否 |
资源编号 |
|
5 |
resource_classification |
varchar |
64 |
否 |
否 |
资源分类 |
|
6 |
resource_picture |
varchar |
255 |
否 |
否 |
资源图片 |
|
7 |
resource_video |
varchar |
255 |
否 |
否 |
资源视频 |
|
8 |
resource_file |
varchar |
255 |
否 |
否 |
资源文件 |
|
9 |
resource_details |
text |
65535 |
否 |
否 |
资源详情 |
|
10 |
praise_len |
int |
是 |
否 |
点赞数 |
|
|
11 |
collect_len |
int |
是 |
否 |
收藏数 |
|
|
12 |
comment_len |
int |
是 |
否 |
评论数 |
|
|
13 |
create_time |
datetime |
是 |
否 |
创建时间 |
|
|
14 |
update_time |
timestamp |
是 |
否 |
更新时间 |
表 4-18-notice(公告)
|
编号 |
字段名 |
类型 |
长度 |
是否非空 |
是否主键 |
注释 |
|
1 |
notice_id |
mediumint |
是 |
是 |
公告ID |
|
|
2 |
title |
varchar |
125 |
是 |
否 |
标题 |
|
3 |
content |
longtext |
4294967295 |
否 |
否 |
正文 |
|
4 |
create_time |
timestamp |
是 |
否 |
创建时间 |
|
|
5 |
update_time |
timestamp |
是 |
否 |
更新时间 |
表 4-19-praise(点赞)
|
编号 |
字段名 |
类型 |
长度 |
是否非空 |
是否主键 |
注释 |
|
1 |
praise_id |
int |
是 |
是 |
点赞ID |
|
|
2 |
user_id |
int |
是 |
是 |
点赞人 |
|
|
3 |
create_time |
timestamp |
是 |
否 |
创建时间 |
|
|
4 |
update_time |
timestamp |
是 |
否 |
更新时间 |
|
|
5 |
source_table |
varchar |
255 |
否 |
否 |
来源表 |
|
6 |
source_field |
varchar |
255 |
否 |
否 |
来源字段 |
|
7 |
source_id |
int |
是 |
否 |
来源ID |
|
|
8 |
status |
tinyint |
是 |
否 |
点赞状态:1为点赞,0已取消 |
表 4-20-resource_classification(资源分类)
|
编号 |
字段名 |
类型 |
长度 |
是否非空 |
是否主键 |
注释 |
|
1 |
resource_classification_id |
int |
是 |
是 |
资源分类ID |
|
|
2 |
resource_classification |
varchar |
64 |
否 |
否 |
资源分类 |
|
3 |
create_time |
datetime |
是 |
否 |
创建时间 |
|
|
4 |
update_time |
timestamp |
是 |
否 |
更新时间 |
表 4-21-slides(轮播图)
|
编号 |
字段名 |
类型 |
长度 |
是否非空 |
是否主键 |
注释 |
|
1 |
slides_id |
int |
是 |
是 |
轮播图ID |
|
|
2 |
title |
varchar |
64 |
否 |
否 |
标题 |
|
3 |
content |
varchar |
255 |
否 |
否 |
内容 |
|
4 |
url |
varchar |
255 |
否 |
否 |
链接 |
|
5 |
img |
varchar |
255 |
否 |
否 |
轮播图 |
|
6 |
hits |
int |
是 |
否 |
点击量 |
|
|
7 |
create_time |
timestamp |
是 |
否 |
创建时间 |
|
|
8 |
update_time |
timestamp |
是 |
否 |
更新时间 |
表 4-22-student_users(学生用户)
|
编号 |
字段名 |
类型 |
长度 |
是否非空 |
是否主键 |
注释 |
|
1 |
student_users_id |
int |
是 |
是 |
学生用户ID |
|
|
2 |
student_name |
varchar |
64 |
否 |
否 |
学生姓名 |
|
3 |
student_gender |
varchar |
64 |
否 |
否 |
学生性别 |
|
4 |
contact_information |
varchar |
16 |
否 |
否 |
联系方式 |
|
5 |
examine_state |
varchar |
16 |
是 |
否 |
审核状态 |
|
6 |
user_id |
int |
是 |
否 |
用户ID |
|
|
7 |
create_time |
datetime |
是 |
否 |
创建时间 |
|
|
8 |
update_time |
timestamp |
是 |
否 |
更新时间 |
表 4-23-subject(科目)
|
编号 |
字段名 |
类型 |
长度 |
是否非空 |
是否主键 |
注释 |
|
1 |
subject_id |
int |
是 |
是 |
科目ID |
|
|
2 |
name |
varchar |
255 |
否 |
否 |
科目名称 |
|
3 |
update_time |
timestamp |
是 |
否 |
更新时间 |
|
|
4 |
create_time |
timestamp |
是 |
否 |
创建时间 |
表 4-24-subject_exam(考试)
|
编号 |
字段名 |
类型 |
长度 |
是否非空 |
是否主键 |
注释 |
|
1 |
exam_id |
mediumint |
是 |
是 |
考试id |
|
|
2 |
subject_name |
varchar |
255 |
否 |
否 |
|
|
3 |
name |
varchar |
32 |
是 |
否 |
考试名称:[2,32] |
|
4 |
duration |
int |
否 |
否 |
答题时长 |
|
|
5 |
score |
double |
否 |
否 |
总分 |
|
|
6 |
status |
varchar |
10 |
否 |
否 |
状态:启用、禁用 |
|
7 |
create_time |
timestamp |
是 |
否 |
创建时间: |
|
|
8 |
update_time |
timestamp |
是 |
否 |
更新时间: |
|
|
9 |
user_id |
int |
否 |
否 |
出题人 |
表 4-25-subject_exam_question(试题)
|
编号 |
字段名 |
类型 |
长度 |
是否非空 |
是否主键 |
注释 |
|
1 |
exam_question_id |
mediumint |
是 |
是 |
试题ID |
|
|
2 |
subject_name |
varchar |
255 |
否 |
否 |
科目名称 |
|
3 |
type |
varchar |
20 |
否 |
否 |
类型 |
|
4 |
title |
varchar |
255 |
否 |
否 |
题目 |
|
5 |
question_item |
varchar |
500 |
否 |
否 |
选项 |
|
6 |
answer |
varchar |
500 |
否 |
否 |
参考答案 |
|
7 |
score |
double |
否 |
否 |
总分 |
|
|
8 |
question_order |
int |
否 |
否 |
排序 |
|
|
9 |
exam_id |
mediumint |
是 |
是 |
所属试卷 |
|
|
10 |
create_time |
timestamp |
是 |
否 |
创建时间 |
|
|
11 |
update_time |
timestamp |
是 |
否 |
更新时间 |
表 4-26-subject_user_answer(用户答题)
|
编号 |
字段名 |
类型 |
长度 |
是否非空 |
是否主键 |
注释 |
|
1 |
user_answer_id |
mediumint |
是 |
是 |
用户答题ID |
|
|
2 |
user_id |
mediumint |
是 |
否 |
用户ID |
|
|
3 |
exam_id |
mediumint |
是 |
否 |
考试id |
|
|
4 |
score |
double |
否 |
否 |
分数 |
|
|
5 |
answers |
text |
65535 |
否 |
否 |
答案 |
|
6 |
score_detail |
text |
65535 |
否 |
否 |
评分详情 |
|
7 |
objective_score |
double |
否 |
否 |
客观题得分 |
|
|
8 |
subjective_score |
double |
否 |
否 |
主观题得分 |
|
|
9 |
score_state |
tinyint |
否 |
否 |
评分状态 |
|
|
10 |
nickname |
varchar |
255 |
否 |
否 |
提交人 |
|
11 |
create_time |
timestamp |
是 |
否 |
创建时间 |
|
|
12 |
update_time |
timestamp |
是 |
否 |
更新时间 |
|
|
13 |
comment_desc |
varchar |
255 |
否 |
否 |
评语 |
表 4-27-teacher_user(教师用户)
|
编号 |
字段名 |
类型 |
长度 |
是否非空 |
是否主键 |
注释 |
|
1 |
teacher_user_id |
int |
是 |
是 |
教师用户ID |
|
|
2 |
name_of_teacher |
varchar |
64 |
否 |
否 |
教师名称 |
|
3 |
mobile_phone_number |
varchar |
16 |
否 |
否 |
手机号码 |
|
4 |
teachers_work_number |
varchar |
64 |
否 |
否 |
教师工号 |
|
5 |
examine_state |
varchar |
16 |
是 |
否 |
审核状态 |
|
6 |
user_id |
int |
是 |
否 |
用户ID |
|
|
7 |
create_time |
datetime |
是 |
否 |
创建时间 |
|
|
8 |
update_time |
timestamp |
是 |
否 |
更新时间 |
表 4-28-upload(文件上传)
|
编号 |
字段名 |
类型 |
长度 |
是否非空 |
是否主键 |
注释 |
|
1 |
upload_id |
int |
是 |
是 |
上传ID |
|
|
2 |
name |
varchar |
64 |
否 |
否 |
文件名 |
|
3 |
path |
varchar |
255 |
否 |
否 |
访问路径 |
|
4 |
file |
varchar |
255 |
否 |
否 |
文件路径 |
|
5 |
display |
varchar |
255 |
否 |
否 |
显示顺序 |
|
6 |
father_id |
int |
否 |
否 |
父级ID |
|
|
7 |
dir |
varchar |
255 |
否 |
否 |
文件夹 |
|
8 |
type |
varchar |
32 |
否 |
否 |
文件类型 |
表 4-29-user(用户账户)
|
编号 |
字段名 |
类型 |
长度 |
是否非空 |
是否主键 |
注释 |
|
1 |
user_id |
int |
是 |
是 |
用户ID |
|
|
2 |
state |
smallint |
是 |
否 |
账户状态:(1可用|2异常|3已冻结|4已注销) |
|
|
3 |
user_group |
varchar |
32 |
否 |
否 |
所在用户组 |
|
4 |
login_time |
timestamp |
是 |
否 |
上次登录时间 |
|
|
5 |
phone |
varchar |
11 |
否 |
否 |
手机号码 |
|
6 |
phone_state |
smallint |
是 |
否 |
手机认证:(0未认证|1审核中|2已认证) |
|
|
7 |
username |
varchar |
16 |
是 |
否 |
用户名 |
|
8 |
nickname |
varchar |
16 |
否 |
否 |
昵称 |
|
9 |
password |
varchar |
64 |
是 |
否 |
密码 |
|
10 |
|
varchar |
64 |
否 |
否 |
邮箱 |
|
11 |
email_state |
smallint |
是 |
否 |
邮箱认证:(0未认证|1审核中|2已认证) |
|
|
12 |
avatar |
varchar |
255 |
否 |
否 |
头像地址 |
|
13 |
open_id |
varchar |
255 |
否 |
否 |
针对获取用户信息字段 |
|
14 |
create_time |
timestamp |
是 |
否 |
创建时间 |
表 4-30-user_answer(用户答题)
|
编号 |
字段名 |
类型 |
长度 |
是否非空 |
是否主键 |
注释 |
|
1 |
user_answer_id |
mediumint |
是 |
是 |
用户答题ID |
|
|
2 |
user_id |
mediumint |
是 |
否 |
用户ID |
|
|
3 |
exam_id |
mediumint |
是 |
是 |
考试id |
|
|
4 |
score |
double |
否 |
否 |
分数 |
|
|
5 |
answers |
text |
65535 |
否 |
否 |
答案 |
|
6 |
score_detail |
text |
65535 |
否 |
否 |
评分详情 |
|
7 |
objective_score |
double |
否 |
否 |
客观题得分 |
|
|
8 |
subjective_score |
double |
否 |
否 |
主观题得分 |
|
|
9 |
score_state |
tinyint |
否 |
否 |
评分状态 |
|
|
10 |
nickname |
varchar |
255 |
否 |
否 |
提交人 |
|
11 |
create_time |
timestamp |
是 |
否 |
创建时间 |
|
|
12 |
update_time |
timestamp |
是 |
否 |
更新时间 |
|
|
13 |
comment_desc |
varchar |
255 |
否 |
否 |
评语 |
表 4-31-user_answer_wrong(用户错题)
|
编号 |
字段名 |
类型 |
长度 |
是否非空 |
是否主键 |
注释 |
|
1 |
user_answer_id |
mediumint |
是 |
是 |
用户错题ID |
|
|
2 |
subject_name |
varchar |
255 |
否 |
否 |
科目名称 |
|
3 |
question_item |
varchar |
255 |
否 |
否 |
选项 |
|
4 |
title |
varchar |
255 |
否 |
否 |
题目 |
|
5 |
type |
varchar |
255 |
否 |
否 |
题目类型 |
|
6 |
exam_id |
mediumint |
是 |
是 |
考试ID |
|
|
7 |
score |
double |
否 |
否 |
分数 |
|
|
8 |
answers |
text |
65535 |
否 |
否 |
用户提交的答案 |
|
9 |
answer |
text |
65535 |
否 |
否 |
参考答案 |
|
10 |
score_detail |
text |
65535 |
否 |
否 |
评分详情 |
|
11 |
objective_score |
double |
否 |
否 |
客观题得分 |
|
|
12 |
subjective_score |
double |
否 |
否 |
主观题得分 |
|
|
13 |
score_state |
tinyint |
否 |
否 |
评分状态 |
|
|
14 |
nickname |
varchar |
255 |
否 |
否 |
提交人 |
|
15 |
user_id |
int |
是 |
否 |
提交人ID |
|
|
16 |
create_time |
timestamp |
是 |
否 |
创建时间 |
|
|
17 |
update_time |
timestamp |
是 |
否 |
更新时间 |
表 4-32-user_chat_friend(聊天用户好友)
|
编号 |
字段名 |
类型 |
长度 |
是否非空 |
是否主键 |
注释 |
|
1 |
user_chat_friend_id |
int |
是 |
是 |
ID |
|
|
2 |
user_id |
int |
是 |
否 |
用户ID |
|
|
3 |
friend_user_id |
int |
是 |
否 |
用户好友ID |
|
|
4 |
friend_user_name |
varchar |
255 |
否 |
否 |
好友名称 |
|
5 |
create_time |
timestamp |
是 |
否 |
创建时间 |
|
|
6 |
update_time |
timestamp |
是 |
否 |
更新时间 |
表 4-33-user_chat_group(聊天用户群聊)
|
编号 |
字段名 |
类型 |
长度 |
是否非空 |
是否主键 |
注释 |
|
1 |
user_chat_group_id |
int |
是 |
是 |
ID |
|
|
2 |
group_id |
int |
否 |
否 |
群聊ID |
|
|
3 |
group_name |
varchar |
255 |
否 |
否 |
群聊名称 |
|
4 |
user_id |
int |
否 |
否 |
用户ID |
|
|
5 |
create_time |
timestamp |
是 |
否 |
创建时间 |
|
|
6 |
update_time |
timestamp |
是 |
否 |
更新时间 |
表 4-34-user_chat_read(聊天用户消息)
|
编号 |
字段名 |
类型 |
长度 |
是否非空 |
是否主键 |
注释 |
|
1 |
user_chat_read_id |
varchar |
255 |
是 |
是 |
ID |
|
2 |
user_id |
int |
否 |
否 |
接收人ID |
|
|
3 |
send_user_id |
int |
否 |
否 |
发送人ID |
|
|
4 |
group_id |
int |
否 |
否 |
群聊ID |
|
|
5 |
type |
int |
否 |
否 |
类型1-点对点消息,2-群聊消息 |
|
|
6 |
create_time |
timestamp |
否 |
否 |
时间 |
|
|
7 |
message |
text |
65535 |
否 |
否 |
消息 |
表 4-35-user_group(用户组)
|
编号 |
字段名 |
类型 |
长度 |
是否非空 |
是否主键 |
注释 |
|
1 |
group_id |
mediumint |
是 |
是 |
用户组ID |
|
|
2 |
display |
smallint |
是 |
否 |
显示顺序 |
|
|
3 |
name |
varchar |
16 |
是 |
否 |
名称 |
|
4 |
description |
varchar |
255 |
否 |
否 |
描述 |
|
5 |
source_table |
varchar |
255 |
否 |
否 |
来源表 |
|
6 |
source_field |
varchar |
255 |
否 |
否 |
来源字段 |
|
7 |
source_id |
int |
是 |
否 |
来源ID |
|
|
8 |
register |
smallint |
否 |
否 |
注册位置 |
|
|
9 |
create_time |
timestamp |
是 |
否 |
创建时间 |
|
|
10 |
update_time |
timestamp |
是 |
否 |
更新时间 |
用户登录模块为前台用户提供安全快捷的访问方式。登录页面设计简洁明了,用户只需输入用户名及密码即可完成身份验证。登录成功后,用户将被重定向至系统首页页面。对于忘记密码的用户,提供了找回密码功能,通过邮箱或手机号接收重置链接,保障账户安全。用户登录界面如下图所示。
图5-1 用户登录界面
学生可以通过在线课堂观看视频课程、参与直播教学和回放,进行实时互动和提问。课堂内提供讨论区,便于学生与教师和同学交流。学生还可以完成课堂作业和考试,并查看学习进度和成绩反馈。在线课堂界面如下图所示。
图5-2 在线课堂界面
用户可以输入关键词,系统根据需求生成相关的短文或句子,帮助学生获取学习启发或激励。文心一言界面如下图所示。
图5-3 文心一言界面
提供丰富的学习资料,如视频、文档和参考书籍,支持学生自主学习。学习资源界面如下图所示。
图5-4 学习资源界面
课程信息功能展示课程的基本详情,如课程名称、价格、教材和下载链接,帮助学生了解课程内容和获取相关资源。并可以进行购买等操作。课程信息界面如下图所示。
图5-5课程信息界面
购买界面如下图所示。
图5-6购买界面
集中管理学生的个人信息、学习进度、课程购买记录、互动交流、错题记录、收藏和评论,便于快速查看和操作。个人中心界面如下图所示。
图5-7 个人中心界面
教师和管理员可以管理课程内容、设置课程详细信息、更新和优化课程资源。课程信息管理界面如下图所示。
图5-8 课程信息管理界面
管理课程的购买情况,包括查看学生购买记录、分析课程销量和统计数据。课程购买管理界面如下图所示。
图5-9课程购买管理界面
教师和管理员可以上传、更新和管理课程学习资源,如视频、文档和参考书籍。学习资源管理界面如下图所示。
图5-10学习资源管理界面
管理员负责管理考试科目、试题库、错题记录和试卷列表,确保考试内容的质量与合理性,而教师则使用试题库中的题目创建试卷、安排考试、查看成绩并提供反馈,重点在于学生的教学与辅导。在线考试管理界面如下图所示。
图5-11在线考试管理界面
5.2.5系统用户界面
管理员可以管理系统中的用户角色,如学生、教师和管理员,进行权限控制。系统用户界面如下图所示。
图5-12 系统用户界面
管理员负责管理课程资讯、资讯分类和所有在线作业的创建与管理,而教师则负责布置和管理自己课程的在线作业,并进行批改和反馈。资源管理界面如下图所示。
图5-13资源管理界面
6.1测试目的
测试是为了验证系统在功能、性能、安全性和用户体验等方面的表现。通过测试,可以发现并修复潜在的问题和缺陷,确保系统的正常运行和稳定性。功能验证确保各项功能按设计要求运行;性能评估评估系统的响应时间和并发处理能力;安全检测确保系统的身份认证和数据传输安全;用户体验评估提升界面友好性和操作流程;兼容性测试确保系统在不同设备和浏览器上的兼容性。通过全面的测试,系统将更可靠地支持用户需求,并提供优质的用户体验。
6.2测试用例
以下系统功能进行测试,具体测试用例如下表所示。
表6-1 系统功能测试用例表
|
功能模块 |
测试项 |
测试内容 |
预期结果 |
|
在线考试 |
考试结束自动提交 |
测试是否能在考试时间结束后自动提交学生答卷 |
考试时间到期后,系统自动提交答卷并关闭考试 |
|
多种题型支持 |
测试系统是否支持单选题、多选题、判断题、填空题等不同题型 |
系统能够正确支持并处理多种题型的试题 |
|
|
考试评分与分析 |
测试系统是否自动为学生评分并提供详细的考试分析 |
系统能够正确评分,并提供学生错题统计、得分情况等分析报告 |
|
|
在线作业 |
作业进度跟踪 |
测试教师是否能够查看学生作业的完成进度和状态 |
教师能够查看每个学生的作业完成情况,包括未完成、已完成、评分状态等 |
|
作业修改与重做 |
测试教师是否可以修改已发布的作业,并允许学生重新提交作业 |
教师可以修改作业,学生能够在修改后重新提交 |
|
|
课程管理 |
课程类型与分类 |
测试管理员是否能够设置课程类型和分类,如数学、语文、科学等 |
管理员能够设置并管理不同课程的类型与分类 |
|
课程目录和章节管理 |
测试管理员和教师是否能够添加、删除、更新课程目录及章节 |
管理员和教师能够成功管理课程的各个章节内容 |
|
|
资源管理 |
资源下载限制 |
测试管理员是否可以设置资源的下载限制,如只允许注册用户下载 |
管理员能够设置资源的下载权限,未授权用户无法下载 |
|
资源预览功能 |
测试学生是否能够预览学习资源(如文档、视频) |
学生可以在下载前预览学习资源的内容 |
|
|
互动交流 |
消息通知与提醒 |
测试学生和教师是否能接收到系统消息、作业通知或考试提醒 |
学生和教师能够收到及时的系统通知和提醒,确保信息传递准确及时 |
|
实时聊天与讨论 |
测试学生和教师是否能够实时进行课程相关的在线交流 |
学生和教师能够顺利进行实时消息传递和讨论 |
|
|
用户管理 |
用户注销与账户删除 |
测试学生或教师是否能够注销账户或删除个人信息 |
用户能够根据权限顺利注销账户或删除个人数据 |
|
用户资料更新 |
测试学生和教师是否可以修改个人资料,如姓名、密码、联系方式等 |
学生和教师可以随时更新个人资料,确保信息的正确性 |
|
|
权限管理 |
权限分配与管理 |
测试管理员是否能够为不同角色分配权限,如教师、学生、管理员等 |
管理员能够灵活设置权限,确保不同角色的权限限制和访问范围 |
|
角色切换与访问控制 |
测试不同角色(如学生、教师、管理员)是否能根据权限访问不同功能 |
系统能根据用户角色切换并限制不符合权限的操作,确保权限控制准确有效 |
|
|
数据管理 |
数据备份与恢复 |
测试系统是否支持自动数据备份并且在数据丢失时能够恢复 |
系统能自动备份数据并在需要时恢复,确保数据的安全性 |
|
数据导入与导出 |
测试管理员是否可以导入和导出学生数据、课程信息等数据 |
管理员能够成功导入和导出数据文件,如CSV文件或Excel文件 |
|
|
安全性 |
安全登录与身份验证 |
测试系统的登录是否具备强密码要求和两步验证,防止未授权用户登录 |
系统能够实施多重身份验证,确保只有授权用户能够访问平台 |
|
数据加密与隐私保护 |
测试系统是否对用户数据(如个人信息、成绩)进行加密处理 |
用户数据在传输和存储时能够进行加密,确保隐私保护无泄露 |
|
|
通知与公告 |
公告定时发布 |
测试管理员是否能够定时发布公告或通知 |
管理员能够设定公告发布的时间,系统在指定时间自动发布公告 |
|
用户通知偏好设置 |
测试用户是否可以设置接收通知的类型和频率 |
用户能够设置自己偏好的通知类型,如作业提醒、考试通知等 |
6.3测试结果
系统功能测试结果表明,大多数功能模块运行正常,符合预期。在线考试模块中,试题库管理、试卷创建与管理、考试自动提交等功能均能按设计要求顺利执行,学生能够成功参加考试并查看成绩。在线作业功能方面,教师可以成功发布、批改作业,并提供及时反馈,学生能按时提交作业并查看成绩。课程管理和资源管理功能表现稳定,管理员可以顺利添加、删除课程及学习资源,教师和学生也能方便地访问和下载资源。用户管理、权限管理和安全性方面,系统实现了多重身份验证和权限分配,确保了数据安全和用户隐私保护。总体而言,系统功能测试通过,确保了平台在实际运行中的稳定性和用户操作的便捷性。
结 论
基于人工智能大模型的初中数学个性化推荐在线教育系统,结合了先进的机器学习算法与教育需求,旨在为学生提供个性化的学习体验。通过分析学生的学习行为、知识掌握情况及兴趣点,系统能够自动生成适合学生的学习内容和练习题,帮助其高效提升数学成绩。系统采用Django框架进行开发,确保了数据处理与管理的高效性和系统稳定性。在经济和操作层面,系统能够减轻教师的工作负担,同时提高学生的学习效率,具备可持续发展的潜力。通过简洁的操作界面,学生和教师均能轻松上手,享受便捷的在线学习和教学管理功能。整体而言,该系统通过技术创新推动教育的个性化和智能化,具有广阔的应用前景。
参考文献
- 黄维.基于B/S模式的虚拟网络实验室安全管理体系分析[J].信息系统工程,2024,(05):4-7.
- 张宇薇.HTML5在Web前端开发中的应用[J].集成电路应用,2024,41(04):274-276.
- 邱红丽,张舒雅.基于Django框架的web项目开发研究[J].科学技术创新,2021,(27):97-98.
- 段艺,涂伟忠.Django开发从入门到实践[M].机械工业出版社:202211.635.
- 李艳杰.MySQL数据库下存储过程的综合运用研究[J].现代信息科技,2023,7(11):80-82+88.
- 肖睿,李鲲程,范效亮,等.MySQL数据库应用技术及实践[M].人民邮电出版社:202206.228.
- 明日科技.快速上手Python[M].化学工业出版社:202211.337.
- 明日科技.Python Web开发手册[M].化学工业出版社:202201.411.
- Shin J ,Aguinalde P A .Systematic comparison of computational measures of linguistic synchrony in online educational environments[J].Research Methods in Applied Linguistics,2025,4(2):100195-100195.
- Muassomah M ,Abdullah I ,Na’imah N , et al.Understanding Student Struggles: The Phenomenon of Objectification in Indonesian Online Education During the COVID-19 Pandemic[J].COVID,2025,5(2):22-22.
- Omarov N ,Omarov B ,Mamutov Q , et al.Deep learning enabled exercise monitoring system for sustainable online education of future teacher-trainers[J].Frontiers in Education,2024,91385205-1385205.
- 林昊鹏.用于在线教育视频推荐的CTR预测改进推荐模型的研究与应用[D].上海第二工业大学,2024.DOI:10.27916/d.cnki.ghdeg.2024.000140.
- 尤耀华.人工智能在在线教育个性化推荐系统中的应用[J].中国宽带,2024,20(03):103-105.
- 张琳吝,张亮.在线教育平台的个性化学习资源推荐系统设计和实现[J].中国战略新兴产业,2024,(08):51-53.
- 贺晴.基于知识图谱的个性化推荐算法研究与应用[D].黑龙江大学,2023.DOI:10.27123/d.cnki.ghlju.2023.001179.
- 刘谦,周劲廷,罗晶.大学生创新培训在线教育系统模拟创新板块设计[J].中国新技术新产品,2023,(05):28-30.DOI:10.13612/j.cnki.cntp.2023.05.031.
- Of J H P A E .Retracted: Design of Personalized Ideological and Political Education Resource Recommendation System in the Online Education Platform in the Network Environment.[J].Journal of environmental and public health,2023,20239870137-9870137.
- 王茹雪.在线学习平台个性化推荐系统设计研究[J].电脑知识与技术,2022,18(32):41-43+54.DOI:10.14004/j.cnki.ckt.2022.1970.
- 刘燕.基于大数据技术的个性化在线教育系统设计[J].电子元器件与信息技术,2022,6(05):76-79.DOI:10.19772/j.cnki.2096-4455.2022.5.020.
- 王金坤.基于协同过滤的个性化在线教育平台的设计与实现[D].厦门大学,2022.DOI:10.27424/d.cnki.gxmdu.2022.004712.
- 史晴.基于个性化推荐的在线教育系统设计与实现[D].西北师范大学,2021.DOI:10.27410/d.cnki.gxbfu.2021.001678.
- 李乡儒,梁惠雯,冯隽怡,等.在线教育平台中个性化学习资源推荐系统设计[J].计算机技术与发展,2021,31(02):143-149.
致 谢
大学生活即将结束,回首这四年,感慨万千。在这篇论文的结尾,我要向一直支持和鼓励我的同学们表达由衷的感谢。尤其感谢我的指导老师,在我选题和论文写作过程中提供了宝贵的指导。老师的深厚学识和认真负责的态度,让我在学术道路上受益匪浅。
论文的完成离不开许多学者的研究成果,他们的工作为我的研究提供了深刻的启发和帮助。在写作过程中,我的同学和朋友们也给予了我无私的支持与帮助,帮助我顺利地完成了论文的排版和调整。
我特别感激在大学里结识的朋友们,你们带给我无数美好的回忆,给予我无尽的温暖与支持。在此,我也要感谢我的父母、辅导员和班长,感谢你们一直以来对我生活上的关心与理解。你们的支持让我在大学四年中始终保持乐观,勇敢追求自己热爱的事物。
尽管我的能力尚有不足,但我一直在努力完善这篇论文。希望能得到老师们和学友们的宝贵意见和建议。
免费领取项目源码+数据库,请关注❥点赞收藏并私信博主
更多推荐



所有评论(0)