AI智能体开发实战:从零构建大模型驱动的智能系统,程序员必备收藏宝典
AI智能体是结合大语言模型与感知、记忆、行动模块的自主决策系统,可实现"感知-思考-行动"闭环。其架构包括LLM大脑、记忆系统、规划决策和工具使用模块,已在企业自动化、数据分析、医疗健康等领域广泛应用。当前面临不确定性、安全风险等挑战,未来将向更强自主性、多模态融合和群体智能方向发展,有望重塑人机协作新范式。
AI智能体是结合大语言模型与感知、记忆、行动模块的自主决策系统,可实现"感知-思考-行动"闭环。其架构包括LLM大脑、记忆系统、规划决策和工具使用模块,已在企业自动化、数据分析、医疗健康等领域广泛应用。当前面临不确定性、安全风险等挑战,未来将向更强自主性、多模态融合和群体智能方向发展,有望重塑人机协作新范式。
- 绪论
人工智能(AI)智能体代表了人工智能领域的一项关键进展,构建了能够自主感知环境、做出决策并执行动作以达成预设目标的智能实体。
AI智能体与传统AI系统对比

与传统的人工智能系统或程序化软件相比,AI智能体具有固有的自主性、适应性、主动性、交互能力和目标导向性,这些特性得到了充分体现。具体而言,AI智能体能主动思考、规划行动并优化结果,而不仅仅是被动响应预设指令,这标志着人工智能从被动工具向主动数字伙伴的转变。其核心能力体现在感知、记忆、决策与行动的闭环机制上,并能够通过工具调用实现复杂任务的执行。
AI智能体的发展历程是从早期受限系统向更高级别智能实体演进的渐进过程。最初的智能体系统通常基于专家系统或简单的机器学习模型,其功能受限于特定任务场景,知识储备有限且泛化能力较弱,难以应对复杂动态环境中的多样化需求。然而,随着人工智能技术的不断进步,尤其是通用大语言模型(LLM)的飞速发展,AI智能体迎来了突破性进展。大语言模型驱动的智能体融合了大规模预训练模型的语义理解和逻辑推理能力,与智能体自主决策和环境交互的特性相结合,为突破传统智能体的局限提供了全新的技术路径。这一演进使得AI智能体不再仅仅是数据处理器,而是能够像人类一样自主理解、规划和执行任务的智能实体,开启了人工智能应用的新篇章。业界普遍预测,2025年将成为“智能体爆发元年”,标志着AI智能体将从技术概念迅速渗透到产业实践中。
AI智能体的研究与发展意义深远。首先,它正重塑人机协作范式,通过提供更智能、主动的数字伙伴,显著提升各行业的生产效率和自动化水平。例如,AI智能体可以以“多智能体+多任务”的方式协作完成复杂工作流,从而降低企业运营成本并激发人类创造力。其次,AI智能体能够有效解决传统人工智能难以应对的复杂问题,因为它具备适应多变环境、做出有效决策和执行可靠操作的能力,这被视为迈向人工通用智能(AGI)的关键一步。此外,AI智能体技术有望推动社会智能化进程,赋能各行各业,实现从单一对话机器人向更复杂业务决策系统的转变。作为未来大模型最主流的应用方式,智能体(AI Agent)备受业界关注,并已纳入国家级标准化建设指南,预示着在标准引领下将实现高质量发展。
本文旨在对AI智能体,尤其是由大语言模型(LLM)驱动的智能体进行系统梳理和深入分析。首先,文章将探讨AI智能体的基本概念、核心能力以及与传统AI系统的根本区别;随后详细阐述其技术演进路径,重点聚焦大语言模型如何赋能智能体实现从被动响应工具到主动数字伙伴的转变;接着,从架构模式、核心组件和技术框架等角度解析AI智能体系统的构建原理;进一步,本文将梳理AI智能体在多个领域的应用实践与典型案例,探讨其在提升生产效率、重塑人机协作以及解决复杂问题方面的重要意义;最后,文章将识别当前AI智能体研究面临的挑战和局限,并展望未来的研究方向和发展趋势,为研究人员和从业者提供全面视角。
- AI智能体的定义与核心概念
AI智能体(AI Agent)被广泛定义为一种能够在特定环境中自主感知信息、进行决策并采取行动以实现特定目标的智能实体。它模拟了人类“感知-思考-行动”的循环过程,并通过算法实现目标导向的行为。核心概念强调其作为自主系统的特性,即无需外部干预即可独立地做出决策并执行行动,同时具备与环境和其他智能体进行交互的能力,并能根据环境变化调整自身行为以适应动态条件,且具备通过不断学习提升自身性能的潜力。AI智能体更侧重于自主性和目标导向性,能够将复杂的任务分解为子任务,并根据环境信息和自身状态主动规划执行路径,灵活调用各类资源和工具完成任务。
在AI智能体的各项核心特征中,大语言模型(LLM)扮演了至关重要的角色,使其能够实现高级语义理解、知识推理和内容生成。LLM作为AI智能体的核心认知引擎,赋予其强大的语言理解、知识表示和生成能力。大模型驱动的智能体依托海量预训练数据,无需从零开始学习基础知识,可直接利用跨领域知识解决复杂问题;同时,通过在线微调和提示工程等技术,智能体能够根据环境反馈实时调整决策策略,具备动态适应性;其自然语言交互能力也促进了人机协同,实现意图对齐与任务协作。
AI智能体与传统AI模型(如ChatGPT)和聊天机器人(Chatbot)之间存在本质区别,标志着人工智能从“被动工具”到“主动数字伙伴”的范式转移。传统大模型通常通过提示(Prompt)与用户交互,输出效果受限于提问清晰度,且仅处理静态或流式数据输入,不涉及直接的环境交互,不能自主采取行动。相比之下,AI智能体超越了被动响应,能够主动感知任务目标、规划行动路径、调用工具执行,并持续优化结果。AI智能体不仅具备思考能力,还能够为了特定目标调用工具、执行代码、操作软件。这种从“大脑”到“完整体”的转变体现在,大模型仅能告知如何操作,而智能体则能够实际执行;大模型通常不具备记忆功能,而智能体则具备记忆能力,包括短期缓存(如会话上下文)和长期存储(如向量数据库)的分层设计。AI智能体能够有效规避传统大模型的幻觉问题、输出误差以及缺乏行动能力和长期记忆的局限,能够自主拆解任务并调用应用程序,展现出更强的适应性与主动性。
世界模型是AI智能体高级智能的基础,强调智能体通过维护一个内部世界模型来预测其行为对环境的影响,并利用这些预测来选择最佳行动方案。认知核心、记忆系统与世界模型的协同作用,使得智能体能够结合记忆数据优化决策路径,从而更好地实现目标。
当前智能体发展面临的挑战之一是缺乏“AI同理心”。这种“AI同理心”并非情感意义上的同理心,而是指理解AI运作方式并为其提供清晰指导的能力。智能体与传统工作流的关键区别在于智能体能够自主决策“何时停止”,而非每一步都由开发者预先设定。通过为AI智能体提供清晰的工具描述和有效的反馈闭环,可以培养和应用这种“AI同理心”,使其能够自主循环“思考 -> 行动 -> 观察结果 -> 再思考”,直至任务完成。
针对不同智能体类型,AI智能体系统展现出多样化的架构和协作模式。根据其决策机制,可分为反应式智能体、规划式智能体和混合式智能体。反应式智能体直接根据感知到的环境信息采取行动,而规划式智能体则通过内部模型进行复杂推理和规划。混合式智能体则结合了两者的优点,例如,斯坦福大学AI实验室的研究表明,混合决策系统在错误率上显著优于纯规则系统和纯机器学习模型。在实践中,AI智能体技术架构呈现“LLM主导演进、混合架构破局”的双轨趋势,其中混合增强型通过互补优势攻克自动驾驶等高风险场景,未来突破在于提升LLM的确定性控制与规则系统的动态适应力。此外,智能体系统还包括单智能体和多智能体系统。多智能体系统通过协作完成复杂工作流,例如,Auto-GPT等框架利用多个由大语言模型(LLM)驱动的编程模块作为智能体,通过自然语言交互协作完成任务。AutoGen框架甚至引入了“user proxy agents”,允许用户介入AI智能体之间的对话进行监督和控制。
AI智能体系统由感知层、认知层(或决策层)和执行层构成,形成“感知-决策-执行”的闭环能力。
• 感知层:负责通过传感器或数据接口获取环境信息,将物理世界或数字场景中的数据转化为可处理的格式。高质量的感知依赖于数据标准化能力,例如,预处理工具能够将多源异构数据转化为统一格式,为后续决策奠定基础。这包括多模态数据处理(文本、图像、语音)。
• 认知层:作为智能体的“大脑”,接收感知层处理后的信息,进行分析、推理并做出决策。大语言模型在此层中扮演核心调度器,负责解读用户意图、规划行动链条,并基于ReAct/ToT等算法实现任务分解与动态调整,最终生成决策指令。记忆系统(包括短期会话上下文和长期向量数据库/知识图谱)在此层提供必要的知识和历史信息支持决策。
• 执行层:根据认知层生成的决策指令,通过标准化接口与外部系统进行交互并采取行动。这包括API调用、Web自动化、代码执行,甚至物理世界操作,决定了智能体的“行动力”,需与业务系统无缝对接。数据在这些层级间顺畅传递,形成反馈闭环,确保每一层都能够影响其他层的行为,从而实现智能体的持续学习和优化,使其能够像“数字版的人”一样自主完成复杂任务。

- AI智能体的技术原理与架构

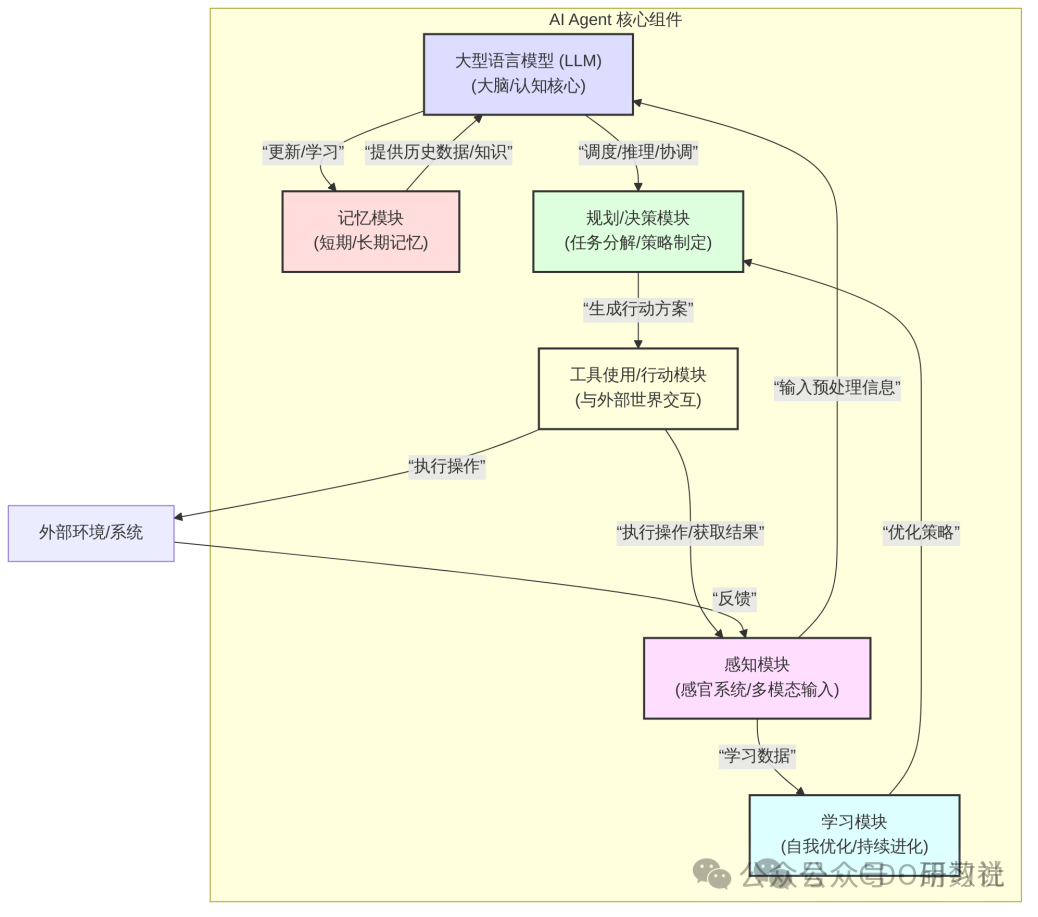
图 AI智能体核心组件及其功能
AI智能体代表了人工智能领域的一项重要进展,其核心在于从传统的被动工具逐步演变为能够自主感知、决策、行动并持续学习的智能实体。本章旨在全面解析AI智能体的内部运作机制,探讨其从基础构成到复杂技术框架的演变过程。AI智能体通常遵循“感知-决策-执行”或“感知-思考-行动”的闭环逻辑,通过模仿人类的认知过程,实现对外部环境的理解、复杂任务的规划以及与数字和物理世界的互动。它们的核心能力源自大语言模型(LLM)等基础技术,并借助API生态系统,不仅能够操作软件,还能控制物理设备,从而展现出虚实融合的任务执行能力。这些智能体由一系列核心组件协同构成,包括充当“大脑”的大模型、负责记忆存储的模块、进行任务分解和策略制定的规划模块,以及负责与外部环境交互的工具使用模块。本章将逐一深入探讨这些组成部分,阐明它们如何协同构建一个有机的、动态进化的智能系统。

3.1 核心组件
AI智能体的核心组件协同工作,为其赋予感知、理解、规划、行动及持续学习的能力,从而使智能体能够从单纯的被动工具转变为主动的数字伙伴。这些组件共同构建了一个闭环系统,从而实现复杂任务的自主执行以及与环境的高效交互。
大型语言模型(LLM)作为智能体的“大脑”或“核心驱动器”,在智能体的认知体系中扮演着至关重要的角色。依托其强大的语言理解、知识表示和内容生成能力,LLM不仅能够精准解析用户的显性需求,还能洞察隐性意图。同时,作为整体思考和协调的核心调度器,LLM负责推理、规划以及对未知任务的应对。例如,在百度ERNIE SDK中的Chat Model便承担着这一核心调度功能。
记忆模块对智能体的行为表现与持续学习能力具有决定性作用,负责存储和管理智能体的短期与长期记忆。其中,短期记忆主要用于存储当前对话的上下文和实时数据,例如借助Transformer注意力机制进行管理,或在Agent Zero等系统中通过Streamlit会话状态实现;而长期记忆则用于保存业务文档、历史数据、用户偏好以及学习到的知识,并通过外部数据库实现扩展。常见的技术手段包括向量数据库(如Chroma、Milvus或Mem0)和检索增强生成(RAG)技术,从而支持语义检索和强化推理能力。此外,Graph-RAG将知识存储为实体关系图以支持多跳推理,而MemGPT则致力于突破LLM上下文窗口的限制,实现动态记忆管理,这些均体现了记忆模块在不断进化中的创新应用,旨在扩展智能体的知识广度和深度。
规划/决策模块将复杂任务分解为可执行的子任务,并采用思维链(CoT)推理确定最佳执行顺序。该模块模仿人类的思维过程,例如在生成市场报告时,能够将任务拆分为数据收集、清洗、趋势分析和可视化呈现等步骤。ReAct模式实现了推理与行动的循环迭代,显著提升了决策的鲁棒性。与此同时,LLM在这一过程中充当决策中枢,综合输入信息与历史记忆生成决策,并能在执行过程中进行反思、任务调度和动态规划。
工具使用/行动模块则将决策转化为实际操作,使智能体能够与外部世界交互、拓展自身能力边界。该模块可以与外部工具、应用程序接口(API)以及机器人流程自动化(RPA)系统无缝衔接,例如调用计算器、代码解释器、支付接口、日历API,甚至直接操作软件的图形用户界面(GUI),从而摆脱对固定API的依赖,并根据自然语言描述自动生成操作链。此外,Agent Zero等系统甚至支持基于任务需求动态生成工具并在安全环境(如Docker容器内)执行代码。在工作流层面,Prompt指令层定义了LLM可调用的工具集,并输出JSON格式的动作指令,随后通过Switch逻辑路由进行解析与分配,进而利用For循环驱动引擎反复执行直至任务完成。
感知模块作为智能体的“感官系统”,负责从外部环境中获取信息并将其转化为可理解的状态,同时支持多模态输入(如文本、图像和语音)。它不仅能够识别用户指令中的显性需求,还能捕捉隐性意图。具体技术应用包括利用BERT模型解析文本语义、借助CLIP模型识别视觉信息(如医疗AI智能体对CT影像的分析)、以及通过Whisper模型将语音转化为可操作指令。跨模态对齐技术(例如LLaVA模型)的突破进一步增强了智能体对图文联合信息的理解能力,显著扩展了其感知维度。
学习模块赋予智能体“成长”的能力,使其能够通过与环境的持续交互学习新知识、优化行为策略,并不断适应变化中的外部环境,从而实现自我优化和持续进化。
尽管AI智能体核心组件的架构已逐步趋于稳定,其功能也日益完善,但在实际应用中仍面临诸多挑战。例如,针对特定场景下的组件协同优化、更高效的跨模态信息融合以及更鲁棒的记忆管理(尤其是在突破LLM上下文窗口限制方面)的探索仍待深入。未来的研究可聚焦于利用更先进的知识图谱技术、神经符号推理以及强化学习等方法,进一步提升智能体的自我学习与适应能力,以应对更复杂、动态的任务环境。
3.2 工作流程
AI智能体的工作流程通常遵循一个核心的闭环范式,即“感知-决策-执行”或“感知-思考-行动”循环。此闭环使智能体能够实现自主运行和复杂任务的完成。更细致的划分包括感知、思考/规划、行动和学习四个关键步骤,或是“感知-认知-执行”三阶段闭环。
在感知输入阶段,智能体首先接收来自用户或环境的指令和数据。这通常涉及对自然语言指令的解析和理解。大语言模型(LLM)在此阶段发挥核心作用,通过对用户输入指令的理解和解析,识别任务目标与约束条件,并进行意图解析,例如提取关键词并生成初步的任务树。具体实现上,用户可以通过语音或文本终端输入,经由语音识别模块转换为文本,再通过自然语言处理模块深入理解用户意图。感知模块的任务是实时收集环境信息,并将其预处理为LLM可理解的输入形式,传递给后续的推理与决策模块。
紧接着是任务规划阶段,智能体将感知到的目标分解为多个可执行的子任务,并确定这些子任务的优先级与执行顺序。例如,对于复杂问题,智能体会将其分解为子问题,并规划出可执行的合理步骤。任务分解不仅有助于降低复杂场景下的“幻觉”风险,还可通过主智能体将任务分解并创建相应的子智能体来实现。在此阶段,推理与决策模块基于感知信息、任务目标以及记忆模块中的知识进行分析推理,从而制定达成目标的行动规划并选择最优行动策略。认知层以大模型为核心处理单元,能够结合预训练知识与任务目标进行推理决策,并可通过提示工程引导大模型聚焦关键信息,或通过工具调用增强逻辑运算能力。在某些架构模式中,如编排器-工作器模式,编排器专门负责任务分解并将子任务分配给专门的工作器智能体。
进入任务执行与反馈阶段,智能体根据规划结果调用外部工具和API来完成各项子任务。这包括根据任务需求选择或动态生成合适的工具,并执行相应的操作,例如调用API、运行代码或执行数据处理(如Pandas数据透视、Matplotlib图表生成)。执行层负责将大模型生成的抽象决策转化为具体的动作,并要求具备实时性与鲁棒性。任务执行过程中,智能体需持续搜集并观察子任务结果,及时处理问题,并根据反馈信息调整任务执行策略,甚至对任务进行动态调整。例如,Agent Zero通过MCP协议同步任务状态,主智能体定期复核子智能体输出以确保准确性。此外,对话管理模块管理对话状态,任务执行模块执行相应任务,并将结果输出给用户,数据存储模块则负责存储相关数据。AutoGen的工作流程亦强调智能体之间的自然语言交互、提示工程以及外部工具在信息检索和代码执行中的作用。AI智能体通过自动调度、执行和反馈的机制来有效完成任务。
反馈循环在智能体学习和改进中扮演着至关重要的角色,实现持续优化。任务执行完成后,智能体会从环境中获得反馈信息。学习模块对这些反馈进行分析处理,从中提取经验教训,进而更新记忆模块中的知识和策略,并调整自身的行为模式,以提升未来在类似场景下的决策与行动能力。智能体还将任务和解决方案存储在长期记忆中,用于后续任务的优化,从而提高未来的执行效率。例如,电商客服智能体的闭环工作流可以从用户投诉开始,经过订单查询、物流API调用和补偿方案生成,最终通过满意度学习实现优化。这种持续的学习和优化机制是AI智能体实现自主性和鲁棒性的关键。
3.3 关键技术
人工智能智能体(AI Agent)的核心在于其所依赖的一系列关键技术,这些技术共同赋予智能体理解、推理、决策并执行任务的能力,使其能够超越简单的信息检索,实现自主行动和复杂的自动化工作流。
大型语言模型(LLM)被视为AI智能体技术栈的基石,它赋予智能体强大的语言理解和生成能力,并驱动其整体发展与演进。LLM在智能体中发挥着多方面核心作用,包括对用户指令和环境信息的语义理解、基于现有知识和上下文的知识推理,以及生成文本、代码或行动方案的内容生成能力。LLM的智能能力直接决定了智能体综合处理和调用各种工具的能力上限,是影响其整体性能的关键因素。
自然语言处理(NLP)技术作为LLM功能实现的具体体现,帮助智能体有效理解和生成自然语言文本,实现人机之间的自然交互。通过NLP,智能体能够解析用户意图,将复杂的自然语言指令转化为可执行的内部表示,并以自然、流畅的方式与用户进行交互。同时,知识图谱(KG)则为智能体提供了结构化、互联互通的丰富知识和上下文信息,通过知识表示和推理能力,显著增强了智能体在特定领域进行精确诊断和决策的能力。这种知识集成与更新能力是智能体实现深层理解和避免“幻觉”的关键。
此外,强化学习(RL)是赋能智能体在复杂、动态环境中学习并做出最优决策的关键机制。通过与环境的持续互动和奖励反馈,智能体能够优化其行为策略,逐步实现自主探索和任务执行。这种学习范式对于智能体在未知或多变场景下展现适应性和鲁棒性至关重要。
除了上述核心技术,一系列辅助和使能技术也对AI智能体的构建和运行至关重要。这包括用于指导LLM行为和工具调用的提示工程、用于处理多样化感知信息的多模态协同能力(如语音识别ASR、语音合成TTS、视觉理解等)、以及促进不同智能体之间协同工作的多智能体协作框架。动态工具生成与集成、持久记忆系统、以及如MCP协议等标准通信协议,均共同构成了智能体实现复杂功能和自主决策的技术生态。
这些关键技术的融合与发展,使得AI智能体能够模仿人类的“脑—眼—耳—嘴—手”协同能力,自主拆解任务、调用工具并执行代码,最终重塑人机协作的新范式。本章将深入探讨这些核心技术,以及它们如何协同工作,共同支撑AI智能体从感知到行动的全链路能力。
3.3.1 提示工程
提示工程在人工智能智能体(AI Agent)领域扮演着核心角色,其重要性体现在指导大型语言模型(LLM)的行为以及促进高效的工具调用。通过精心设计的提示,研究人员和开发者能够精准地塑造智能体的功能和响应。
在指导LLM行为方面,提示工程是实现智能体特定认知和任务执行的关键机制。在认知层面,提示工程能够有效引导大模型聚焦于关键信息,从而优化其信息处理和理解能力。例如,Agent Zero 框架便以提示工程为核心,智能体的所有行为完全由系统提示(如prompts/default/agent.system.md)定义,这表明该框架不预设任何任务逻辑,而是通过提示词引导智能体进行自主探索。实践中,通过调整系统提示,如加入“注意识别‘过两天’、‘下周’等模糊时间”的指令,可以显著优化模型的信息提取效果。此外,提示工程还被广泛应用于定制和增强智能体,使其能够更准确地理解复杂任务,并生成高质量的代码或解决方案,这直接提升了智能体执行任务的准确性和效率。
除了指导LLM的内部行为,提示工程在智能体进行工具调用时也发挥着至关重要的作用。高质量的工具描述本身即被视为一种高质量的提示信息,对于引导智能体的行为和功能实现具有决定性意义。清晰的工具箱设计是构建有效智能体的基础,开发者需要如同编写“使用说明书”一般详细描述工具的功能和用法,以确保 AI 能够准确理解并正确使用这些工具。在实际操作中,智能体通常会通过提示词获知可用工具及其用途,并根据当前上下文生成调用工具所需的参数(payload),随后执行工具并获取结果。因此,高质量的工具描述不仅是高质量 Prompt 的信息来源,更是在工具使用流程中不可或缺的组成部分,其重要性在多个实践案例中得到了充分体现。
综上所述,提示工程贯穿于 AI 智能体的构建与运行全过程。它不仅是塑造 LLM 认知和行为的关键手段,更是连接 LLM 与外部工具、实现智能体复杂功能和自主决策的桥梁。持续优化提示工程技术,对于提升 AI 智能体的性能、适应性和应用潜力具有深远意义。
3.3.2 检索增强生成 (RAG)
检索增强生成(RAG)作为大型语言模型(LLM)应用领域的重要范式,已被广泛认可并被视为解决现有挑战的主流方案之一。RAG技术的核心在于将外部知识库与大语言模型的生成能力相结合,有效克服了传统大模型在知识时效性、专业领域知识理解以及潜在幻觉问题上的局限性。
RAG的工作流程通常包含预处理和检索两个主要阶段。在预处理阶段,首先将大规模的外部知识库进行分割处理,形成便于检索的离散知识块(chunks),随后利用嵌入模型对这些知识块进行编码,生成对应的向量表示。这些向量化后的知识块及其元数据被索引并存储于向量数据库中,构建起可供高效检索的外部知识索引。检索阶段则始于对用户查询的嵌入化处理,即通过嵌入模型将用户查询转化为向量。接着,在向量数据库中执行相似度搜索,以近似向量检索的方式快速定位与用户查询最相关的知识块。最终,这些检索到的相关信息被作为上下文输入给大型语言模型,引导其生成准确且内容丰富的回复。
通过这种机制,RAG能够实现对大模型知识的动态增强。传统大模型受限于其训练数据的时间戳,难以获取和更新实时或最新的信息,从而导致“知识滞后”问题。RAG通过引入外部的、可实时更新的知识库(如搜索引擎、数据库等),确保模型在生成内容时能够获取最新的、权威的信息。此外,大模型在缺乏事实依据时可能产生“幻觉”,即生成看似合理但实际虚假或不准确的内容。RAG通过提供与查询高度相关的、经过验证的外部信息作为生成依据,为大模型的输出提供了坚实的事实基础,显著降低了幻觉的发生概率,提升了生成内容的真实性和可靠性。例如,ERNIE SDK的Retrieval模块能够迅速整合外部知识库,使大模型深入理解特定领域的专业知识,涵盖多种数据类型加载、分块转化、向量化嵌入和向量数据库存储等功能,并且兼容LangChain和LlamaIndex等主流框架。
检索质量对最终生成效果具有决定性的影响。高质量的检索结果意味着能够准确地识别并获取与用户查询高度相关且内容准确的知识片段。如果检索到的信息不准确、不完整或与查询意图不符,即使大模型具有强大的生成能力,也可能导致输出内容偏离预期、包含错误信息,甚至引发新的幻觉。因此,优化知识库的预处理(如高质量的知识分块策略)、选择高效的嵌入模型以及设计精确的检索算法是提升RAG系统整体性能的关键。在实际应用中,智能体系统也通过RAG技术实现记忆增强,如Agent Zero利用双层记忆系统(短期记忆用于对话上下文,长期记忆通过向量数据库存储历史任务和用户偏好)来支持语义检索,从而在任务执行中自动检索历史解决方案并生成优化策略,进一步体现了检索质量在实际应用中的重要性。可见,RAG技术的核心优势在于其动态知识增强能力,但其最终效果的优劣与检索环节的精度与效率密不可分。
3.3.3 多模态协同能力
智能体在迈向更高级别智能和自主性的过程中,其多模态协同能力已成为发展的核心要素。这一能力使智能体能够突破单一模态的局限,更全面、准确地感知环境信息,从而实现与物理世界的高效交互与操控,被视为提升竞争力的关键技术。
目前,智能体正从“单一功能”向“通用协作”模式演进,这得益于多模态大模型的显著进展。感知模块的主要目标是将智能体的感知领域从纯文本扩展到涵盖文本、听觉和视觉等多模态信息。预计工业化落地的多模态架构将成为智能体的标准配置,尤其是像类GPT-5o的语音、图像和文本推理统一架构,有望在不久的将来普及。这种集成化的多模态大模型能够处理文本、图像、音频乃至结构化表格数据等多样信息,从而赋能智能体实现更丰富、更具适应性的现实世界行为。
在具体的感知能力方面,智能体通过多模态融合技术展现出卓越的视觉理解和听觉识别能力。视觉理解上,智能体已能借助图像处理识别内容并生成相应的处理方案。例如,实在智能的TARS-VL多模态模型在屏幕元素识别准确率上相较于GPT-4o提升了4个百分点,预示着未来智能体将能够像人类一样自然地“读懂”复杂报表或工程软件界面。在技术实现上,感知层通常采用跨模态对齐技术处理多模态输入,例如LLaVA模型在图文联合理解方面取得了显著进展。此外,结合CNN和Transformer的混合模型可大幅提升图像特征提取效率,而CLIP模型架构则常用于图文关联推荐,有效地提高了转化率。听觉识别方面,智能体通过接入语音识别(如Whisper API)和文本转语音(TTS)技术,将语音数据转化为可处理的文本信息,从而实现与用户的自然交互。多模态交互技术使AI Agent能够更为全面、准确地感知环境信息,并与用户开展更加自然、高效的交互。
在多源数据融合方面,智能体的感知层设计涵盖数据清洗、特征提取以及多模态融合等方案。例如,通过DBSCAN聚类清洗噪声数据,可显著提升情感分析的准确率。
尽管多模态感知能力显著增强了智能体对环境的理解,并为其实现在物理世界中的交互(即“动手能力”)奠定了基础,例如谷歌DeepMind提出的“具身智能体”概念便强调智能体必须同时具备物理交互和语言理解能力,并已在家庭服务机器人领域取得突破,目前的摘要尚未详细阐述如何利用强化学习具体提升智能体的动手能力。现有摘要主要侧重于多模态感知能力的实现与应用,而关于多模态输入如何与强化学习框架结合,以优化具身操作的详细技术和案例,在现有文献中涉及较少。
当前的研究也面临一些挑战和待解决的问题。例如,多模态内容生成的质量仍存在不稳定性,尤其在图文视频混合输出任务中,AI的表达能力可能会出现不均衡的现象。部分现有文献虽然提及大模型驱动的智能体能够处理图像和声音等多模态数据,但未能深入描述多模态协同能力的具体技术实现细节。此外,一些研究主要关注将语音和图像转换为文本进行处理,而未深入探讨更深层次的多模态融合技术。未来的研究方向包括探索更高效的多模态token压缩技术以降低端侧推理成本,并进一步深入研究跨模态融合机制,以期在生成质量和表达一致性方面取得突破,同时系统性地探讨多模态感知如何赋能并指导基于强化学习的具身操作,从而实现智能体在复杂物理世界中的精准和自主行为。
3.3.4 评估指标与反馈闭环
在 AI 智能体的设计与开发过程中,有效的评估指标与反馈闭环机制是确保其性能优化和持续学习能力的关键要素。目前,大型语言模型(LLM)驱动的智能体面临的一项主要挑战便是评估指标的不明确或缺失。例如,尽管 AutoGen 框架通过定性与定量评估(如在解决数学问题上的胜率)来验证性能,但其依旧缺乏明确的评估指标和反馈闭环机制。这种缺失使得智能体难以有效判断自身行为的正确性,进而可能陷入无意义的循环,或仅输出“半成品”而无法根据反馈进行深度调整,如当前 90% 的 PPT 生成类智能体所面临的困境。
【评估指标的意义与计算方法】
评估指标的意义在于量化智能体的表现,为优化决策提供数据支撑。尽管存在普遍的挑战,已有部分研究与实践探索出智能体性能量化的方法。例如,在构建智能体的“小样本验证”阶段,可以利用少量样本数据搭建最小可行模型(MVP),并测试其在关键指标上的表现,如客服智能体的问题解决率。这是一种通过小规模测试快速获取早期性能反馈的方法。此外,通过数据诊断工具自动识别数据中的缺失值和异常值,也为智能体的性能评估提供了基础数据质量保障。虽然诸如 Agent Zero 之类的框架并未明确提及评估指标,但其借助 MCP 协议同步任务状态以及主智能体定期复核子智能体输出以确保准确性的机制,可视为一种隐性的质量评估与控制手段。测试与优化阶段通常包括单元测试、集成测试和性能测试,这些测试旨在确保模块功能的正确性与系统高并发处理能力。
【反馈闭环的重要性与构建】
有效的反馈闭环对智能体的学习和改进至关重要,使其能够判断自身行为的正确性并进行自我修正。在强化学习中,智能体通过与环境互动,根据奖励信号调整行为策略,逐步学习到最优决策策略,这正是反馈闭环的典型应用。
以代码生成任务为例,AI 智能体生成代码后,其单元测试结果便可直接作为反馈信号。若单元测试通过,说明代码符合预期;反之,测试失败时,错误信息和失败原因会反馈给智能体,促使其修正代码。这种迭代过程使得智能体能从错误中学习,逐步提升代码生成的准确性和鲁棒性。
除了单元测试,其他形式的反馈机制同样重要。例如,在 Agent 的工作流程中,结果评估(验证数据一致性)与学习优化(存储分析路径以提升下次执行效率)环节构成了完整的反馈闭环。在实际应用中,可设计“人工干预接口”并建立“决策日志审计机制”,以确保智能体行为的可追溯性与可解释性,并在必要时引入人工修正,这是一种人机协作的反馈方式。此外,对于模型提取错误或 API 权限问题等常见挑战,通过补充标注数据、调整提示词(prompt)等方法,也体现了反馈对于智能体优化和改进的重要作用。
【利用评估指标和反馈闭环优化智能体】
评估指标提供了直观的量化视图,而反馈闭环则将这些评估转化为可操作的改进措施。开发者可以通过持续监控和分析关键指标,识别智能体性能的瓶颈与局限。例如,在数学问题求解中,AutoGen 的胜率指标可为后续模型训练与架构调整提供指导。当智能体表现不佳时,反馈闭环不仅能促使其自我修正(如代码生成中的单元测试反馈),还可通过人工干预进行校正。如此“测试-反馈-优化”的迭代流程,使得智能体在复杂多变的环境中不断学习和进化,最终提升设计质量和实际应用性能。然而,当前领域内对评估指标的统一性以及反馈闭环自动化与智能化程度仍待提升,尤其是在 LLM 驱动的智能体中,如何构建更通用、鲁棒的评估框架将成为未来研究的重要方向。
3.4 架构模式与开发框架
AI智能体系统的构建离不开严谨的架构设计与高效的开发框架支持,它们共同决定了智能体的性能、可扩展性与应用范围。本章将深入探讨AI智能体的各类架构模式、多智能体协作机制,以及当前主流的开发框架及其对开发效率和系统性能的影响,并细化关键基础设施组件的功能。

- 架构模式与系统设计
AI智能体系统的架构设计强调模块化和扩展性,以适应不同复杂度的应用场景并保障系统长期演进的能力。在智能体领域,多种架构模式已被提出并应用于实践,每种模式均具有其独特的优势与适用性。
编排器-工作器架构(编排器-工作器架构)是一种集中控制模式,其中中央协调器负责将复杂任务分解并分配给多个专门的工作器智能体。这种模式的优势在于任务分解清晰、集中式监控与管理便捷,尤其适用于需要多种能力协同完成且流程可控的复杂工作流,例如银行的欺诈检测系统。在技术模式层面,它属于集中控制架构的一种实现。
分层架构(分层架构)通过将系统划分为多个抽象层级,实现不同时间尺度决策的处理与管理。这种架构通常包含接入层、业务逻辑层和基础设施层,适用于具有自然命令链和任务流程固定的系统,如智能工厂的管理系统。
多智能体系统(MAS)架构(多智能体系统架构)允许多个自主智能体通过协商与协作来共同实现个体或集体目标。该架构适用于没有中央权威、需要高容错性且任务分解为多个角色协同处理的分布式问题,例如港口物流管理或需要多角色配合的任务。MAS在功能定位上是AI Agent的核心架构类型之一。
此外,黑板架构(黑板架构)通过共享数据空间(黑板)促进独立专家智能体之间的协作,适用于定义不明确且存在多种解决方案的问题,例如石油钻井平台监控。事件驱动架构(事件驱动架构)则通过异步事件机制联系智能体,智能体根据状态变化触发的事件进行响应,适用于实时响应式系统和需要独立扩展的解耦组件,如智能楼宇系统。
在智能体行为模式上,可分为自反式架构(自反式架构)和审议式架构(审议式架构)。自反式架构通过简单的条件-动作规则实现快速响应,更侧重于安全应用;审议式架构则维护内部世界模型,支持复杂的决策过程,适用于供应链优化等场景。
更宏观的智能体系统分类还包括单体架构(单体架构),适用于简单的、所有组件打包在一个程序中的小工具;以及微服务架构(微服务架构),将系统拆分为多个独立的“小智能体”,适合大型复杂系统。同时,大模型驱动的智能体融合模式可分为工具调用模式(大模型作为决策中枢,调用工具)、参数融合模式(任务特定参数融入大模型权重)和动态协作模式(大模型与智能体独立并通过消息队列实时交互)。
- 多智能体协作模式与优势
多智能体协作是提升AI智能体系统复杂问题解决能力的关键途径。相比于构建单一的复杂智能体,多智能体系统展现出显著的优势,主要体现在模块化和避免上下文限制上。通过将复杂任务分解给多个专注于不同功能的智能体,可以有效管理复杂度,并避免单一智能体在处理大型任务时面临的上下文窗口限制问题。
主流的多智能体协作模式包括:
• 路由器+专家模式:由一个智能路由单元将用户请求或任务分发给最合适的“专家”智能体进行处理。
• 编排器+协调者模式:一个中心编排器负责任务的宏观规划和协调,而协调者智能体则在更细粒度上管理子任务的执行和信息流转。
• 群集竞争模式:多个智能体在共享环境中围绕共同目标进行竞争,通过协同或竞争行为最终达成任务,如在博弈论场景中。
在多智能体系统中,复杂的任务通常由一个“主管Agent”负责分解任务和协调,多个“子Agent”负责执行具体任务。它们之间通过共享工作空间或消息队列进行通信与合作,如亚马逊云科技的Bedrock Agent提供了内置的多种组织架构模板和完整的执行过程输出,便于开发人员诊断和优化协作过程。
- 典型开发框架及其核心技术
为了促进AI智能体的开发与部署,多种开发框架应运而生,它们通过提供封装好的模块、工具和协作机制,大幅提升了开发效率。
• AutoGen:微软开发的AutoGen框架允许多个大型语言模型(LLM)智能体相互“聊天”以解决任务。其核心特点在于可定制性、对话能力以及支持人类无缝参与。AutoGen的模块化架构使得开发者能够创建可重用的通用组件,这些组件可以灵活组合以快速构建自定义应用程序,从而将编码效率提升高达4倍。
• ERNIE SDK:百度推出的ERNIE SDK基于文心大模型的函数调用能力,赋能AI Agent开发。开发者可以直接使用预置Agent,通过Chat Model、Tool和Memory进行实例化,或通过继承基类定制专属Agent。该SDK还提供多工具智能编排功能,允许开发者轻松整合外部工具,飞桨星河社区已提供30多个预制工具,并支持自定义工具的创建。
• Agent Zero:被誉为“AI智能体开发的瑞士军刀”,Agent Zero采用模块化分层架构,包括基础设施层(容器化部署、模型集成、外部工具链)、核心引擎层(智能体运行时、工具接口层)、应用层(场景化解决方案、用户界面)和开发工具链(代码模板、调试工具、文档教程)。其核心技术强调提示工程、动态工具生成与执行、多智能体协作网络、持久记忆与持续进化,支持从简单脚本到复杂多智能体系统的灵活扩展。
• LangChain:作为一个广泛使用的开发框架,LangChain通过链式调用实现复杂任务的执行。例如,基于LangChain构建投资分析Agent,可以通过短短10行代码实现工具调用链,配置搜索API和Python执行环境,进而执行复杂的财报分析、股价预测与可视化任务。Llama框架也包含了Memory和Agent等核心组件,并涉及ReAct架构,将推理(Reasoning)和行动(Acting)相结合,生成链式思考来逐步推进任务。
• 自动化工作流平台:Make、n8n、Coze、Dify等平台推荐用于构建高效自动化工作流。Make以其丰富的模块和强大的连接能力适合个人与中小企业;n8n开源且自由度高,但部署成本相对较高;Coze智能体能力突出,但流程逻辑偏黑箱;Dify则主打AI应用开发,适合构建AI助手类产品。此外,无代码平台如Make.com和Zapier,以及OpenAI API,降低了AI智能体开发的门槛。
- 开发框架对比与影响
不同的开发框架在设计理念、核心功能和适用场景上存在异同,从而对AI智能体的开发效率和最终性能产生显著影响。
AutoGen和ERNIE SDK均强调多智能体协作和工具调用能力,但AutoGen更侧重于通过LLM智能体之间的“聊天”机制实现任务解决,其模块化设计旨在提升组件复用性。ERNIE SDK则更紧密地结合了其背后的大模型函数调用能力,并提供了丰富的预制工具和灵活的自定义工具机制。Agent Zero则以其模块化分层架构和对动态工具生成、持久记忆、持续进化的强调,提供了更为全面的“瑞士军刀”式开发体验。
LangChain作为一个通用性框架,以其强大的链式调用能力和对多种LLM、工具、内存组件的支持,为开发者提供了高度灵活的组合构建能力,尤其适合需要复杂逻辑编排的场景。相比之下,Make、n8n等自动化工作流平台则更聚焦于低代码/无代码开发,通过图形化界面和预置连接器大幅降低了非专业开发者的门槛,使得AI智能体能够更快速地与现有业务系统集成,但可能牺牲了深度定制和复杂逻辑控制的能力。
这些框架的发展趋势表明,动态工具调用引擎将标准化,OpenAI的函数调用等技术有望被更广泛的开源框架兼容。未来,智能体工作流市场可能出现类似“App Store”的可组合工具链商店,而企业API连接器标准化则有望将企业智能体实施周期从6个月缩短至6周,极大提升部署效率和商业价值。
- 关键基础设施组件
构建健壮的AI智能体系统需要完善的基础设施支持,其中接入层和MCP网关扮演着至关重要的角色。
接入层是智能体系统与外部用户或业务系统交互的门户,其功能设计对用户体验和系统效率至关重要。接入层不仅负责处理终端请求,更具备以下智能路由能力:
• 智能路由:根据请求的语义内容、用户上下文或任务类型,将请求精准分发给最合适的智能体或服务。
• 请求解析:对输入请求进行语义理解和结构化解析,将其转换为智能体可处理的内部格式。
• 对话状态管理:维护用户与智能体之间多轮对话的状态信息,确保对话的连贯性和上下文感知能力。
• 智能体的动态选择:根据当前任务需求、智能体负载、性能表现等因素,动态选择最优的智能体实例来处理请求。
MCP(多云代理)网关是连接智能体与业务系统的关键桥梁,它为智能体生态提供了必要的连接和管理能力。其核心模块包括:
• 服务注册中心:负责智能体服务的注册、发现与管理,支持服务的语义搜索和智能推荐,确保调用方能够高效地找到所需智能体。
• 协议适配器:提供不同协议(如HTTP、gRPC、MQTT等)的转换能力,确保智能体与异构的外部系统之间能够无缝通信。
• 执行引擎:负责智能体任务的调度与执行,管理任务生命周期,并提供必要的运行时环境和资源隔离。
- 研究空白与未来方向
尽管AI智能体架构模式和开发框架已取得显著进展,但仍存在诸多研究空白和挑战。例如,多智能体系统中的复杂协作机制(如协商、信任、冲突解决)尚缺乏统一的理论框架和通用的实现方案,尤其在处理高度动态和不确定环境下的复杂任务时,如何保障系统的高效性、鲁棒性和可解释性仍是挑战。当前框架对跨模态智能体的集成支持仍有待深化,以实现更丰富的人机协作范式。此外,智能体系统的安全性与伦理问题,尤其是在多智能体协作场景下,如何防止智能体之间的恶意行为或涌现出不利于人类目标的行为,需要更深入的研究和规范。
未来研究应着力于以下几个方向:
• 统一的智能体交互协议和通信标准:建立跨框架、跨平台智能体的互操作性标准,促进异构智能体系统的高效集成。
• 可解释性和透明度:开发新的架构模式和调试工具,提升多智能体系统决策过程的可解释性,帮助开发者理解和优化智能体行为,特别是在复杂、动态的协作任务中。
• 自适应与自进化架构:研究能够根据环境变化和任务需求动态调整自身结构和协作模式的智能体架构,实现智能体的持续学习和进化。
• 大规模分布式智能体管理:开发更高效的调度、负载均衡和资源管理机制,以支持在边缘计算和云计算环境中部署和运行超大规模智能体集群。
• 人机协作的深度融合架构:探索更深层次的人类参与和干预机制,使AI智能体能更好地理解人类意图,并以更自然、高效的方式与人类协同工作。
通过持续的架构创新与框架完善,AI智能体有望从当前单一功能的“工具”向真正意义上的自主决策系统演进,最终成为各行业领域不可或缺的智能伙伴。
- AI智能体的应用领域

AI智能体垂直行业应用概览

AI智能体企业级应用亮点

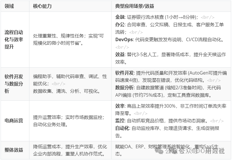
人工智能(AI)智能体作为一种新兴且快速发展的技术范式,正在深刻地变革各行各业的运营模式,并被视为未来实现显著突破的关键技术之一。其核心在于将传统上被动的软件工具转变为能够自主决策、主动规划并执行复杂任务的数字伙伴,从而重塑人机协作的新范式。AI智能体展现出强大的能力,通过自动化处理、智能决策以及复杂问题解决,显著提升效率、降低成本,并推动全行业的降本增效与用户体验升级。
AI智能体的应用范围极为广泛,已在众多领域崭露头角,包括但不限于个人助理、客户服务、市场营销、决策支持、游戏仿真、智能家居、无人驾驶、机器人、软件开发、制造自动化、个性化教育、金融交易和医疗保健等。大模型驱动的智能体尤其在这些多样化的场景中展现出显著的应用价值。其能力涵盖自动化流程、数据分析与决策、复杂问题求解以及创意生成等多个维度。例如,AI智能体能够高效完成批量文件处理、深度调研分析,甚至自主规划与执行任务,通过任务拆解、工具调用与自动化执行,深度赋能各行各业的转型与升级。
在企业级应用层面,AI智能体的部署主要呈现三种典型模式:对现有业务系统进行智能化改造,例如将传统办公自动化(OA)、企业资源规划(ERP)或财税管理系统与AI智能体深度融合,以提升其智能化水平和运行效率;集成第三方AI服务,通过接口或平台将外部AI智能体能力引入企业内部,实现特定功能的快速赋能;以及从零构建专属AI应用,为满足企业独特需求而开发定制化的AI智能体系统。这些部署模式共同推动了AI智能体在企业自动化和消费级智能助手等领域的广泛应用,并有望重构现有的SaaS应用生态,显著提升企业整体运营效率。AI智能体的应用场景覆盖企业服务(To B)和消费级(To C)两大领域,包括B端企业服务软件(如金山办公、用友网络、税友股份)、C端硬件入口(如AI眼镜、AI PC、智能汽车)以及金融、教育、法律等垂直行业。
本章将在此概述的基础上,对AI智能体在不同领域或类型的应用进行详细阐述。随后的子章节将聚焦于企业级应用、消费级与垂直行业应用、特定框架应用示例以及政务领域应用,深入分析AI智能体在这些领域的功能、优势及具体案例。
4.1 企业级应用
人工智能(AI)智能体作为一种新兴技术范式,正在深刻地变革企业运营模式,并被视为2025年企业级应用领域实现显著突破的关键技术之一。其核心在于将传统上被动的工具转变为能够自主决策和主动执行任务的数字伙伴。这种转变使得AI智能体能够广泛应用于企业服务的各个环节,例如金山办公(OA)、用友网络(ERP)、税友股份(财税)等主流企业级应用软件,有望重构现有的SaaS应用生态,显著提升企业整体运营效率。
AI智能体在企业环境中展现出强大的能力,通过自动化处理、智能决策以及复杂问题解决,有效提升办公效率并大幅降低人工成本。它们能够有效整合并优化企业内部流程,推动流程自动化,从而重塑企业效率边界。例如,AI智能体可以与机器人流程自动化(RPA)技术深度融合,实现大规模流程的自动化执行,从而显著提高工作效率和降低人力开支。在企业数据准备方面,智能体能够自建数据管道,有效缩短高达三分之二的准备时间;同时,在系统集成方面,无代码API编排器可节约约75%的成本,进一步凸显其在降本增效方面的突出价值。
AI智能体不仅限于自动化重复性任务,更具备处理复杂任务的能力,从批量文件处理、深度调研分析到自主规划与执行。它们能够作为强大的数据分析助手,自动化地完成企业数据的收集、清洗、分析和可视化呈现,并通过定制工具查询各类数据库、连接多种数据源,为深度分析提供更全面的信息支持。此外,多智能体协作模式也极大地拓展了AI智能体的应用边界,例如Agent Zero能够通过主智能体分解任务,子智能体协同完成数据爬取、竞品分析和报告生成等市场调研的复杂工作,展现出其在解决企业复杂问题方面的潜力。这些能力共同作用,使得AI智能体能够重塑企业效率边界,实现从简单工具到战略性数字伙伴的范式升级。
4.1.1 流程自动化与效率提升
人工智能(AI)智能体正在企业运营中扮演日益关键的角色,尤其在流程自动化领域展现出显著潜力,能够将重复性、规律性的任务转化为高效、可扩展的自动化工作流,从而实现流程再造与效率提升。
智能体在企业内部流程自动化中的核心价值体现在其实现“可规模化的微小时间节省”的能力上。例如,即使每次仅节省一分钟的操作时间,当此类流程在企业日常运营中每天发生数千乃至数万次时,其累积效应将创造巨大的经济价值和效率收益。这种模式使得企业能够通过自动化处理支持工单、根据PR(拉取请求)更新文档、分析用户反馈等任务,实现效率的飞跃。
具体而言,智能体已在多个行业和业务场景中落地应用。在金融领域,某证券公司通过引入智能体处理银行流水核查,将原本耗时一小时的人工任务缩短至仅需八分钟。该系统能够自动登录网银、下载流水、解析数据并生成合规报告,且全过程可视化、可控。这不仅是时间的显著缩减,更是流程标准化与错误率降低的体现。
在更广泛的企业办公场景中,AI智能体能够自动化处理包括合同审查、公文拟稿等传统人工密集型流程。此外,它还可以用于构建自动汇报的日报流程、自动生成图文视频的内容辅助工具,以及智能化的客户服务工单流转系统。在软件开发与运维(DevOps)领域,Agent Zero等智能体能够自动化DevOps流程,例如代码变更可以自动触发大型语言模型(LLM)生成发布说明(发布说明),并进一步执行持续集成/持续部署(CI/CD)流程,大幅提升开发效率。这些应用涵盖了数据录入、文件审批、报表生成等企业中普遍存在的重复性工作。
从宏观效益来看,一个成熟的流程自动化智能体系统能够替代3至5名人工的重复性工作量。这不仅极大地减轻了员工的工作负担,将他们从重复劳动中解放出来,更实现了从“动脑”到直接“动手”的范式转变,显著提升了整体工作效率与人机协作水平。AI智能体通过自动化与智能决策的深度融合,正在重构企业的生产与服务流程,从而推动全行业的降本增效和用户体验升级。
展望未来,随着AI技术,特别是大型语言模型和自主决策能力的进一步发展,智能体在流程自动化领域的应用将持续深化和扩展。研究将可能聚焦于如何使智能体处理更复杂、非结构化的任务,提高其在不确定环境下的适应性和鲁棒性,以及解决跨系统、跨部门的复杂流程集成挑战。这将进一步推动企业从单纯的效率提升走向全面的智能化运营转型。
4.1.2 软件开发与数据分析
人工智能智能体在软件开发领域展现出了显著的辅助能力,尤其是在编程助手方面。这些智能体能够有效提升代码质量和开发效率,通过提供代码建议、辅助调试以及优化性能来赋能开发者。例如,Agent Zero 作为一种先进的 AI 智能体,已被证明能够应用于复杂的代码审查过程,从而在很大程度上帮助发现潜在错误、优化代码结构,并确保代码符合既定规范和最佳实践,实现代码调试与性能提升。此外,多智能体协作框架(如微软 AutoGen)通过促进智能体之间的协同工作,能够将编码速度提升高达四倍。这种显著的效率提升不仅体现在快速生成高质量代码示例上,还反映在通过并行处理和智能任务分配加速整个开发流程,从而达到性能优化的目标,使得开发者能够更专注于创新与高层次的逻辑设计。
然而,尽管智能体在编程助手方面已取得显著进展,其在数据分析领域的应用潜力仍有待充分挖掘和系统性研究。文献摘要中虽然明确指出智能体在数据清洗、模型构建和报告生成中的潜在辅助作用,但目前并未直接涵盖这些具体的应用案例。例如,对于智能体如何高效识别并处理数据集中的异常值、缺失值或不一致性以实现数据清洗的详细阐述尚显不足;同样,关于智能体在自动选择最优模型架构、进行特征工程或优化模型参数以提高模型构建效率方面的具体实践也缺乏充分的证据支撑。此外,现有文献中亦未体现智能体辅助生成结构化、具有较高可读性的分析报告,或根据分析结果自动总结关键洞察的能力。
因此,面向未来的研究方向可以着重探索和验证智能体在数据分析全生命周期中的应用。具体而言,未来的工作可以深入研究智能体如何利用先进的自然语言处理和模式识别技术来自动化数据清洗流程,从而提高数据质量和可用性;同时,还可以探讨智能体在模型构建阶段如何通过强化学习或元学习等技术来实现智能化的模型选择和超参数优化,以提升模型的预测准确性和泛化能力。此外,开发能够理解复杂数据分析结果并自动生成高质量、定制化报告的智能体,也将成为未来的重要研究方向。弥补这些研究空白,有助于全面发挥 AI 智能体在软件开发与数据分析两大核心领域中的变革性潜力。
4.1.3 电商运营
人工智能智能体在电商运营领域展现出巨大潜力,通过提升运营效率、实现市场数据实时监控以及自动化业务处理,显著改善了整体业务水平。这些智能体正从传统的被动工具转变为企业运营中的主动数字伙伴,重塑了电商企业的运作模式。
在效率优化方面,智能体的应用带来了显著的数值提升。例如,某跨境卖家在部署智能体后,其商品上架效率提升高达300%。更重要的是,智能体能够保证在非工作时间(如凌晨)的业务连续性与响应能力,成功将原本可能出现的订单流失率降至零,从而有效规避潜在营收损失并优化用户体验。这表明,智能体不仅能够加速业务流程,还能弥补人工操作存在的时空空白,确保全天候的高效运转。
在市场数据实时监控方面,智能体同样发挥着至关重要的作用。它们能自动抓取并分析竞品价格信息,为企业提供即时且精准的市场动态洞察。这种实时监控能力使企业得以迅速调整定价策略和促销活动,从而在瞬息万变的电商环境中保持竞争优势。
此外,智能体在自动化业务处理方面展现出多重优势,极大减轻了人工操作负担并提升响应速度。它们能够自动监控库存水平,确保商品供应的充足与合理,有效避免因库存不足或过剩而造成的损失。同时,智能体还能自动处理复杂的退货请求,简化售后服务流程并提升客户满意度。在数据报告方面,智能体可自动生成各类促销报告,为运营决策提供及时且系统的数据支持,助力企业更科学地评估营销活动效果并规划未来策略。
尽管智能体在提升电商运营效率和自动化水平方面已取得显著成果,未来的研究仍需关注如何进一步增强其决策自主性及复杂场景适应能力。目前,其应用主要集中于重复性高、规则明确的任务,未来可探索智能体在个性化营销策略生成、复杂供应链协同优化以及基于深度学习的消费者行为预测等更具挑战性的领域应用。这将推动智能体在电商运营中扮演更加积极且具战略意义的角色,最终实现运营的全面智能化与自适应化。
4.2 消费级与垂直行业应用
人工智能智能体(AI Agent)已在消费级和垂直行业展现出广阔的应用前景,其能力从基础问答延伸至复杂的自主决策与任务执行,显著提升了各领域的效率与用户体验。
在【消费级应用】方面,AI智能体极大地丰富了用户日常生活。在智能客服领域,AI智能体已实现从传统“关键词匹配”向“语义理解”的范式转变,能够精准识别用户潜在需求,并主动联动物流系统处理订单、查询库存、提供物流状态,从而提升问题解决率并减少人工转接量。作为个人助理,AI智能体能够高效管理用户的日常日程、协助订餐、处理电子邮件,甚至根据个人偏好监控股票市场并提供个性化建议。智能家居系统则通过AI智能体实现对灯光、空调、安防摄像头等设备的智能互联控制,根据家庭成员的指令与设定主动调节环境,提升居住的舒适度与便捷性。此外,AI智能体在教育领域催生了个性化学习智能体,它们通过分析学生的答题数据与学习轨迹,利用大模型知识图谱生成定制化辅导方案,诊断知识盲点,并通过预训练的解题策略库逐步引导学生掌握解题思路,显著提升学习效率和成绩。其他消费级应用还包括天气查询、百科搜索等基础功能,以及AI眼镜、AI PC、智能汽车等C端硬件入口的赋能。例如,AutoGLM作为一种手机端的AI管家,能够模拟用户在智能手机屏幕上的操作和网页浏览行为,实现复杂任务的快速执行,充当图形用户界面上的核心代理,展现了在真实日常事务中辅助人类的巨大潜力。然而,需要注意的是,如“一键规划并预订整个假期”这类高度复杂的消费级智能体,由于用户需要耗费大量精力精确描述偏好且一旦出错后果严重,因此存在被高估的风险。
在【垂直行业应用】中,AI智能体正深刻改变传统运营模式:
在【工业生产与智能制造】领域,AI智能体承担着设备监控、流程优化和故障诊断的关键任务,能够提前预警潜在的停机风险,并自动生成维护方案,从而显著减少非计划停机时间并节约成本。智能调度系统作为其核心组成部分,包括设备监控、任务规划、资源调度和异常处理四大功能模块,实现高效协同。具体案例显示,工业运维智能体通过融合设备知识图谱、维修手册和故障案例库,成功将停机时间减少40%,备件采购决策效率提升3倍。在供应链管理中,智能体利用大模型的时序预测能力和市场知识,动态调整库存策略,实现“以销定产”的精益化运营,某车企的供应链成本因此降低17%,库存周转率提升24%。 上海码极客与上海市安装行业协会联合发布的“安装小灵通”智能体,通过连接行业上下游、整合资源、提供智慧方案,显著提升了施工效率与质量,并降低了人为错误与合规风险,体现了AI智能体在特定工业场景中量化提升的价值。
在【金融风控与投资研究】方面,AI智能体提供了全面解决方案。智能风控系统通常包括实时监测、风险识别、决策支持和处置执行四个核心模块,形成从风险感知到应对的完整闭环,有效强化了金融机构的风险管理能力。金融投研智能体能够整合彭博终端API获取实时数据、回溯量化模型收益曲线、计算风险价值(VaR),并自动生成符合SEC标准的投资备忘录。此外,先进的投研智能体已能突破性地解析央行行长非结构化发言中的“潜台词”,并通过接入多达500余种另类数据源,与反欺诈协作网络及银行间共享智能体协同对抗洗钱,在确保隐私计算的前提下提升金融安全水平。智能投顾作为该领域的重要增长点,高盛预测到2030年中国市场规模可达1.5万亿元,年复合增长率超过40%。
在【医疗健康咨询】领域,AI智能体正逐步实现精准辅助诊疗。医疗诊断智能体的工作流程涵盖患者症状描述、相似病例检索、医学知识库调用,最终生成鉴别诊断报告。例如,上海中医药大学的“仲景数字人”智能体,诊断准确率高达92%,显著缩短了医生60%的决策时间。医疗健康领域的智能体系统主要包含知识管理、对话引擎、决策支持和结果生成四个关键组件,能够提供健康建议、协助预约医生以及查询医疗信息等服务。 科大讯飞的医疗Agent“智医助理”已覆盖全国4000家医院,彰显了其在该领域内的广泛应用和影响力。
在【科学研究】领域,AI智能体平台正成为科研人员的得力助手。中科闻歌发布的雅意·AI—Scientist科研智能体平台,依托中国科学院磐石ScienceOne科学基础大模型,专注于文献调研、科研阅读及前沿追踪等核心科研环节,致力于打造“人人可用”的科研超级助手,极大提升了科研效率。智能体还能够自动收集最新文献、设计实验流程、分析实验数据并生成总结报告。
除了上述重点行业,AI智能体还在其他多个垂直领域发挥作用:
• 【教育】:除个性化学习之外,还包括MathGPT等,在教育领域形成双冠王优势。
• 【交通】:自动驾驶智能体融合视觉大模型的环境感知与决策大模型的路径规划能力,有效应对复杂交通场景,降低事故率。
• 【内容创作】:加速AIGC(人工智能生成内容)的生产,例如博客写作智能体。
• 【零售】:实现精准营销。
• 【能源运维】:提升运维效率。
• 【政务】:优化政务服务,拓尔思的“智脑Agent”已部署于30个省市的政务系统,日处理指令超过1亿条。
• 【农业】:农业管理智能体融合卫星图像、土壤传感器和气候模型进行分析,已在联合国粮农组织的试点项目中覆盖12个国家。
• 【网络安全】:Agent Zero可应用于网络安全领域,如基于Kali Linux的黑客功能版。
• 【媒体】:媒体管家AI智能体使某快消品牌的媒体邀约周期从3天压缩至8小时,大幅提升工作效率。
综合来看,AI智能体在各行各业的应用价值在于显著提升自动化水平、决策效率和资源配置优化。当前,AI智能体的应用场景主要可归结为三种类型:单智能体应用(适用于游戏AI、自动驾驶汽车、机器人控制等交互场景)、多智能体系统(应用于分布式控制、智能交通、智能制造以及自然语言处理等需要协作的复杂领域)和智能体平台(为智能体开发与企业定制化解决方案提供基础架构支持)。尽管AI智能体展现出巨大潜力,但在某些消费级应用(如复杂旅游规划)中,由于对用户偏好描述的精确性要求高且出错成本巨大,仍存在局限性。未来,随着技术进步和应用场景的不断深化,AI智能体将在解决这些挑战的同时,继续拓展在更广阔领域的应用边界。
4.3 特定框架应用示例
本节将深入探讨人工智能(AI)智能体框架在特定应用场景下的性能表现与实践案例,重点分析多智能体协作框架 AutoGen 如何提升编码效率并解决复杂问题,同时对比 AutoGPT、ChatGPT+Plugin 等现有智能体框架,从而揭示其独特优势与局限。此外,还将简要介绍其他具有代表性的智能体框架及其典型应用,以全面展现当前 AI 智能体技术的发展现状及潜力。
作为多智能体协作框架,AutoGen 在提升 AI 辅助编程效率和解决复杂问题方面展现出显著优势。尽管摘要中没有直接量化具体的编码效率提升倍数,其标题已暗示存在“4 倍”的提升,从而显示出协作编程任务中的高效性。此外,在解决数学问题时,AutoGen 的胜率明显高于 AutoGPT、ChatGPT+Plugin 以及 ChatGPT+Code Interpreter 等主流智能体或插件工具。这种优异表现得益于其独特的多智能体协作机制,该机制能够有效地分解复杂任务,并促进不同智能体角色(如编码者、测试者和调试者)之间的高效沟通与协调,从而实现更鲁棒的问题解决流程与更高的任务完成度。
与 AutoGPT、ChatGPT+Plugin 等智能体框架相比,对比结果揭示了多智能体协作模式的特定优势。AutoGPT 和 ChatGPT+Plugin 通常倾向于采用单一智能体或有限工具调用,其任务分解与执行逻辑较为集中。而 AutoGen 则通过明确的角色分工和协作范式,更好地应对需要多步骤推理、迭代优化及错误修正的复杂任务(例如数学问题)。这种分布式的问题解决策略使 AutoGen 在处理逻辑严谨、步骤繁琐的任务时展现出更强的稳定性和准确性。然而,AutoGen 的复杂性可能体现在配置和编排多智能体时所需的额外工作量上,而在一些简单直接的任务中,单智能体系统则可能具有更低的启动门槛和更快的执行速度。尽管如此,AutoGen 在应对诸如编码和数学推理等特定领域的复杂问题时,其协作优势已使其性能超越了单智能体或插件驱动的替代方案。
除 AutoGen 外,当前 AI 智能体领域涌现出众多具有代表性的框架和产品,它们在不同应用场景下展现出多样化的能力。例如,Manus 作为全球首款通用 AI Agent,在 GAIA 基准测试中性能超越了 OpenAI 同层次大模型,并支持自动化简历筛选(准确率达 92%)和跨平台数据整合(支持 17 种数据源),凸显了其在企业级应用中的潜力。Dify 则是一款广受欢迎的开源智能体平台,其支持自然语言流程编排与私有化部署,为开发者提供了灵活的智能体构建环境。在自动化操作方面,实在 Agent 基于自主研发的 TARS 大模型,实现了“你说 PC 做”的自动化模式,使用户能够通过自然语言指令控制计算机完成复杂任务。类似地,AutoGLM 展现了在可视化电子设备上执行各种日常事务(如社交媒体互动和电商操作)的能力,这预示着 AI 智能体在人机协作方面正迈向一个全新范式。Agent Zero 框架则已应用于多智能体协作的市场调研系统、本地混合搜索 RAG 系统及自动化 DevOps 流程,体现了其在垂直领域复杂工作流自动化中的价值。此外,ERNIE SDK 通过多工具智能编排赋能 Agent 开发,并以文稿审核助手为例展示了其在内容规范审查中的应用潜力。这些案例共同描绘了 AI 智能体技术在通用任务处理、自动化操作、垂直领域应用以及开发生态建设等方面的多元化发展趋势。
尽管 AutoGen 等智能体框架在特定领域已展现卓越性能,但在更广泛的应用场景中仍面临一定挑战。例如,AutoGen 在数学问题和编码方面的成功经验可能并不直接适用于需要高度常识推理或开放域交互的复杂任务。目前的性能评估多依赖于特定基准测试,实际生产环境中其鲁棒性、可解释性以及应对不可预测情况的适应性仍需进一步研究。此外,多智能体协作系统的效率优化和资源消耗管理也将是未来的重要研究方向,尤其是在大规模部署时。未来的研究可聚焦于:1) 探索更通用的多智能体协作范式,以适应更广泛的任务类型和领域;2) 开发更为先进的智能体间通信协议与协调机制,以减少协作开销并提升整体效率;3) 关注智能体系统的可解释性和安全性,确保其在关键应用中的可靠性;4) 将多智能体系统与新兴技术(如具身智能和联邦学习)相结合,拓展其应用边界,实现更高级别的自主性与智能。
4.4 政务领域应用
当前,人工智能智能体(智能体)在政务领域的应用正经历一个显著的智能化浪潮,其核心驱动力源于国家政策的导向以及数字政府建设的加速推进。人工智能智能体在政务领域的广泛部署,旨在通过具体功能实现政务流程的优化、公共服务体验的提升以及决策科学性的增强。
人工智能智能体的具体功能体现为多方面,其中最显著的优势在于其处理海量指令的能力与广泛的部署范围。例如,拓尔思作为政务智能体领域的“国家队”,其“智脑智能体”已成功部署于全国30个省市政务系统,日处理指令量超过1亿条,并独家中标中央部委级项目。这表明人工智能智能体在提高政务效率、自动化处理日常事务方面具有显著效能。此外,人工智能智能体还能够提供优化服务,提升政府对公众的服务质量与响应速度。在特定领域,人工智能智能体的应用也日益深入,例如复旦大学联合多家科研机构研发并发布了专注于伦理审查的智能体“一鉴”,而世界人工智能大会也推出了智能体“Hi!WAIC”,这进一步展示了智能体在专业化、定制化政务辅助功能上的潜力与应用多样性。
人工智能智能体在政务领域的价值主要体现在以下几个方面:首先,大幅提升政务效率。通过自动化和智能化处理大规模指令,智能体能够显著缩短业务办理周期,降低人力成本。其次,优化公共服务体验。智能体提供全天候不间断服务,能够快速响应民众需求,提供个性化、便捷化的服务,从而提升民众的满意度。最后,增强决策科学性。虽然现有摘要未直接阐述其在复杂决策中的具体应用,但智能体处理和分析海量数据的能力,可为政策制定者提供更全面、准确的信息支持,从而间接提升决策的科学性和精准性。
然而,在政务人工智能智能体应用快速发展的同时,也面临一定的局限性和挑战。当前摘要主要聚焦于成功案例和发展趋势,对应用过程中可能出现的具体局限性,例如数据安全与隐私保护、算法偏见、系统集成复杂性以及在突发事件应对中的鲁棒性等问题,未进行详细阐述。针对“伦理审查智能体‘一鉴’”的研发,侧面反映出在政务领域部署人工智能智能体时,伦理考量和合规性审查的重要性,这也是一个潜在的挑战领域。
展望未来,政务人工智能智能体的发展将呈现以下趋势:第一,功能将更加集成化和智能化,涵盖从前端咨询服务到后端决策支持的政务全流程。第二,随着数字政府建设的深入,智能体的部署将进一步下沉,覆盖更广泛的基层政务系统,实现普惠化应用。第三,将更加注重人工智能智能体在复杂、非结构化数据处理和智能决策辅助方面的突破,以期在宏观政策制定、风险预警和公共危机管理中发挥更大作用。第四,针对现有局限性,未来的研究和实践将更加关注人工智能智能体的可解释性、透明度、安全性与伦理合规性,以确保其在政务领域的应用能够建立在高度信任和可靠的基础上,并促进人机协同模式的进一步发展,以实现政务服务和治理能力的全面提升。
- AI智能体的挑战与未来发展趋势

AI智能体当前面临的主要挑战

AI智能体作为人工智能领域的前沿技术,正以其独特的自主决策和行动能力,逐步重塑人机交互范式,并在自动化、智能化应用方面展现出巨大的潜力。它们被寄予厚望,有望在提升生产效率、优化服务体验和解决复杂社会问题等方面发挥关键作用。然而,尽管AI智能体技术取得了显著进展,其广泛部署和实现全部潜力仍面临诸多严峻挑战。这些挑战不仅涵盖了技术核心层面的不确定性和效率瓶颈,也涉及系统运行的稳定性和可靠性,以及在更高维度上的安全保障、伦理考量与社会影响。
本章旨在深入分析当前AI智能体所面临的各项挑战,并在此基础上,展望其未来的发展方向。我们将系统梳理从底层技术难题到宏观社会影响的全方位挑战,探讨其对智能体发展和应用造成的制约。随后,本章将转向未来趋势的探讨,勾勒出智能体在技术演进、应用拓展和生态构建等方面的蓝图,旨在为研究人员、开发者及决策者提供一个全面的视角,以共同推动AI智能体技术的可持续、负责任发展。
具体而言,本章将首先聚焦于AI智能体当前所面临的核心挑战。
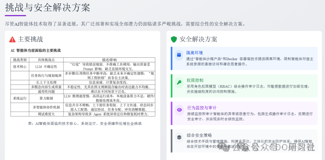
5.1 当前面临的挑战
AI智能体在当前技术发展阶段面临诸多挑战,这些挑战涵盖技术核心、系统运行、安全保障及伦理社会等多个维度,制约了其在复杂场景和高风险领域的广泛应用。
首先,大语言模型(LLM)的不确定性是智能体面临的核心技术障碍。LLM的“幻觉”现象可能导致智能体产生错误的任务规划、不准确的工具调用,甚至提供错误的建议。这种固有的不确定性在高风险应用领域尤为突出,例如在医疗和金融行业,现有智能体的决策可靠性尚不足以完全获得信任。此外,LLM的输出效果受限于用户提示词(Prompt)的清晰度,且其仅处理静态或流式数据输入,缺乏直接的环境交互和自主行动能力,也导致其在复杂决策和交互场景中表现受限。以React Agent为例,其在推理出合理且稳定执行的步骤方面面临难点,同时,随着可用工具数量的增加,如何确保工具之间正交且边界清晰,也成为一个复杂的挑战。
其次,在任务执行和规划能力方面,智能体在处理多步骤、长周期任务时面临显著瓶颈。目前智能体普遍存在长任务中断率高的问题,这意味着其难以维持长期目标的连贯性,并且缺乏对未来不确定性的有效建模。另一个关键挑战是“规则工程转移”(Rule Engineering Transfer)问题,即智能体在工具调用上仍依赖于预设链条和复杂的规则体系,而非真正意义上的自主决策,这可能将传统业务规则的复杂性(例如Manus系统包含的12,000多条业务规则)简单地转移到智能体的配置和维护上,而非从根本上解决问题。
再者,算力限制对AI智能体的发展构成了实质性制约。大模型的庞大参数量导致其推理速度较慢,难以满足实时性要求高的应用场景。长时间的推理循环和大量的API调用不仅带来了高昂的运行成本,也使得用户普遍反映本地设备的算力难以支撑高并发、高算力需求的智能体任务。构建和运行高性能智能体系统需要强大的计算资源与数据支持,导致硬件采购、数据存储与处理成本高昂。为缓解这些限制,云计算、边缘计算和异构计算等解决方案被提出,以期提供所需的高效分布式算力支持。
此外,安全风险是AI智能体发展中不可忽视的重大挑战。随着智能体自主性的增强,其行为的不可预测性增加,可能带来失控风险。主要风险点包括数据泄露、恶意攻击和越权行为。沙箱隔离不完善与权限控制粒度不足是当前智能体面临的实际安全问题,即使如Agent Zero框架的代码执行在Docker容器内完成并提供安全沙箱机制,仍存在此风险。恶意攻击者可能利用智能体漏洞,使其执行有害操作,如操控智能设备进行网络攻击或窃取用户隐私信息。为此,亟需采取数据加密、访问控制和安全审计等措施构建严格的安全护栏,并提升系统整体的安全防护能力。
同时,伦理问题伴随着AI智能体的发展而日益凸显。这些问题包括隐私保护、算法歧视、信息茧房以及潜在的失业风险。智能体的决策过程可能因训练数据偏差或算法缺陷而存在偏见和不公平性。在招聘、贷款审批等敏感场景中,若数据存在偏差,可能导致不公平决策,进而影响社会公平正义。此外,当智能体造成损失时,责任界定模糊成为亟待解决的挑战,需要建立明确的责任划分框架。确保智能体行为符合人类预期与道德规范具有挑战性,尤其在复杂决策场景下,智能体可能做出违背人类价值观的决策。多智能体目标对齐与社会影响评估机制的缺失也是亟待克服的伦理挑战。因此,制定相应的伦理规范和政策建议至关重要。
此外,还有一些具体的技术挑战需要重点关注。在长上下文处理方面,智能体面临信息衰减和计算复杂度高的难点。在多智能体协作机制方面,智能体之间的信息共享仍不顺畅,上下游任务衔接、上下文传递、状态同步常需要人工配置。多智能体协作还需解决通信协议、任务分配和冲突消解三大关卡。AutoGen框架当前亦面临评估指标和反馈闭环机制缺乏以及多智能体协作机制完善程度不足的挑战。特定框架的局限性也值得关注,例如Agent Zero框架对硬件资源的要求以及对特定类型任务的适应性可能存在局限性,类似于AutoGen框架所面临的问题。
最后,智能体发展还面临着通用性问题,如多模态内容生成质量不稳定,尤其在图文视频混合输出任务中,AI的表达能力易失衡。行业内还存在高端人才短缺、LLM复杂推理能力不足、评估指标缺乏、虚假宣传以及产品难以落地等问题。构建智能体也需要开发者具备“AI同理心”,并且智能体对数据质量高度敏感,即使是1%的异常值也可能导致决策偏差 。此外,跨平台数据互通与安全合规也构成了未来的挑战。智能体架构的复杂性导致调试难度大,尤其在多Agent系统中,定位和修复异常行为耗时费力。
5.2 安全解决方案
随着人工智能智能体技术的快速发展,其在广泛应用的同时也面临着日益严峻的安全挑战,尤其是在数据隐私、恶意行为防范和权限管理方面。为了应对这些挑战,业界已提出并实施了多种安全解决方案,旨在通过隔离环境、权限控制和行为监控等机制,构建坚固的智能体安全防线。
在智能体安全解决方案的实践中,“蚁天鉴”和“智能体沙箱产品”是两个具有代表性的系统。蚂蚁集团升级的“蚁天鉴”大模型安全解决方案,新增了智能体安全评测工具,该工具提供智能体对齐、MCP安全扫描、智能体安全扫描以及零信任防御等四大核心功能,从而为人工智能技术提供了全面的安全保障,有效评估并提升了智能体的安全性能,降低了潜在的恶意风险。同时,PPIO发布的国内首款兼容E2B接口的“智能体沙箱产品”,则专注于提供专为智能体设计的云端运行环境,其核心在于通过实现不同智能体沙箱之间的完全隔离,确保在多任务并发场景下的数据安全与资源合理分配。这种隔离机制对于限制智能体潜在的恶意行为扩散,保障系统整体稳定性具有关键作用。
进一步分析这些解决方案所依赖的核心安全机制:
首先是隔离环境(Isolation Environment)。隔离是防范智能体恶意行为的关键手段之一。除了上述的“智能体沙箱产品”通过云端环境实现沙箱间的物理隔离外,Agent Zero等系统也通过Docker容器等技术提供隔离环境,从而有效限制了智能体对宿主系统资源的直接访问和潜在的恶意操作范围。这种隔离确保了即便某个智能体出现漏洞或受到攻击,其影响也能被限制在沙箱内部,不会波及整个系统或敏感数据。
其次是权限控制(Permission Control)。严格的权限管理是保障数据隐私和防止未经授权操作的基石。在实践中,通常采用角色权限模型(RBAC)结合操作审计日志的方式实现权限管理。这意味着对敏感数据进行加密处理,并实施细粒度的访问控制措施,确保只有具备相应权限的智能体或用户才能访问特定资源。此外,通过限制文件系统访问权限和实施API密钥管理,可以进一步增强系统的安全性,防止智能体越权访问关键系统组件或外部服务。
最后是行为监控(Behavior Monitoring)与审计。为了及时发现和响应智能体的异常或恶意行为,持续的监控和审计机制不可或缺。这包括生成操作审计日志,定期进行安全审计以发现和修复潜在的安全漏洞。随着合规性智能体的崛起,实时监控智能体决策是否符合区域法规,并自动生成审计追踪报告变得尤为重要,这不仅满足了监管要求,也为后续的问题追溯和分析提供了依据。此类法律智能体作为代表产品,能够有效防止智能体执行不符合法律法规的决策,从而规避潜在的法律风险。
综上所述,通过“蚁天鉴”等综合性安全评测工具,以及“智能体沙箱产品”提供的隔离环境,结合系统级的权限控制(如RBAC模型、加密和访问控制)和行为监控(如审计日志、实时合规性监控),人工智能智能体在数据隐私、恶意行为和权限管理方面的安全挑战得到了有效应对。未来的研究应持续关注如何在保障智能体灵活性和效率的同时,进一步提升其安全性与可信赖性。
5.3 未来发展趋势
AI智能体正处于快速发展的阶段,其未来发展趋势将聚焦于更强的自主性、智能化,并深入融合多种前沿技术,以期在更广泛的场景中实现规模化应用。
未来AI智能体将朝着具备更强自主性和智能化方向演进,使其能够在更广泛的场景中自主决策并执行任务。这一趋势体现在智能体能力的显著提升上,例如微软的AutoGen系统已展现出更强的自主性、个性化和持续学习能力。智能体将能够深入学习用户的习惯和偏好,从而提供更为贴心的个性化服务。此外,智能体将具备根据环境变化和新数据进行自我调整和优化的持续学习能力,例如通过“预训练+在线学习”的混合模式来适应新场景并保持知识泛化性,并具备知识更新机制以确保知识的准确性和时效性。ReAct等框架的支持将进一步提升其在高风险场景中的决策可靠性,而自主组合并使用复杂外部工具的能力将是AI应用大规模普及的关键。
AI智能体未来的发展将进一步体现技术融合与终端扩张的趋势。在技术融合方面,多模态交互能力的深化是核心,智能体将结合视觉、语音等多感官输入,实现更自然的人机协同,例如通过李飞飞提出的多感官融合框架,以及在文本、图像、语音、视频等多种模态数据处理方面的突破,使智能体能够更全面、深入地理解和处理复杂信息。在终端扩张方面,智能体将从虚拟世界走向物理世界,实现与现实环境更紧密的交互。具身智能的突破将使智能体能够控制机械臂完成物理操作,如仓库拣货,并在工业制造、物流配送、医疗护理、家庭服务等领域得到广泛应用。此外,AI智能体将在智慧城市、产业互联网和企业协同等领域实现规模化落地,例如口袋AI助手已开始重构手机操作逻辑。同时,群体智能的觉醒将成为重要趋势,通过多智能体协作完成更复杂的任务,如百度千帆平台通过MCP协议实现角色专业化分工,甚至通过百余个Agent协作攻克药物研发难题,并优化协作机制,应对大规模复杂任务。
未来AI智能体的技术路线将聚焦于构建Foundation Agent,这是一种整合认知核心、记忆系统与世界模型的模块化通用架构,旨在实现自主进化能力。这种架构将朝着自组织方向发展,能够“自己优化自己”,并根据环境变化自动调整组件,甚至生成新的智能体来解决未知问题。具体的技术路径将沿三条主线推进:一是认知增强,侧重于神经符号融合,提升智能体的推理和学习能力;二是具身智能,强调多模态交互与物理环境嵌入,实现智能体在真实世界中的感知与操作;三是协作进化,通过动态角色调整与群体行为涌现,优化多智能体系统的协同效率。针对Agent Zero,其潜在发展方向将涵盖多模态交互和自主学习能力的深化,并可通过快速集成新模型和开发新应用案例来实现功能扩展。
支撑AI智能体未来发展的基石在于协议标准化、架构演进和开发范式变革。协议标准化是行业发展的必然趋势,不仅限于通信协议,还将拓展至知识表示、工具描述和安全模型等多个方面,同时推动行业标准制定以规范数据使用。架构演进则呈现出分布式和专业化方向,并朝着自组织架构迈进。在开发范式上,声明式编程正逐步取代命令式编程,可视化调试工具和自动化测试框架的应用显著提升了智能体系统的可靠性和开发效率,同时平台化开发工具和轻量化模型与边缘计算的结合将有效降低智能体的开发与部署门槛。
展望未来,AI智能体行业展现出巨大的市场前景和经济发展潜力。预计到2026年,82%的组织计划整合AI Agent,商业化进程将在2026至2027年进入爆发期。智能体作为一种效率革命,能够显著降低企业成本、提升效率并释放人的创造力,甚至使供应链响应速度提升3-5倍。在行业竞争格局方面,AI Agent正从工具角色逐步演变为产业智能体的核心驱动力,引领产业边界重塑,并且市场将从B端加速向C端扩展,通用能力持续提升,重塑细分行业竞争格局。未来竞争维度将从芯片、模型延伸至智能体生态,实现对全产业链的赋能。企业需通过技术创新、场景渗透和生态整合来提升竞争力,例如将智能体从通用助手升级为行业核心决策引擎,以解决传统AI应用碎片化问题。
然而,AI智能体的发展也面临多重挑战与研究空白。确保其决策的公平性、透明性、安全性和可控性至关重要。为应对这些挑战,需开发可信赖的决策解决方案,如人类反馈强化学习(RLHF)2.0和决策溯源系统。同时,智能体还需具备知识更新机制以保证知识的准确性和时效性,并通过可解释性技术提升用户信任度。伦理审查机制的建立和行业标准的制定对于规范数据采集与使用、防止隐私泄露与偏见传播具有关键意义。此外,长上下文处理能力(如128K上下文窗口)已成为企业级智能体的门槛。AI开发者能力的持续提升也是推动技术创新和应用拓展的重要方面。未来研究应着重解决这些挑战,以确保AI智能体的可持续和负责任发展。
- 结论

AI智能体作为人工智能领域的重要发展方向,正以其独特的技术优势和广阔的应用前景,深刻改变着人类与技术交互的方式,并有望重塑产业生态,催生新一代智能应用范式。它们的核心在于将大型语言模型的强大认知能力与感知、记忆和行动模块相结合,使其从被动的信息处理器进化为能够理解人类意图并主动执行复杂任务的数字伙伴和目标达成者。这种范式转变不仅推动了全行业降本增效与体验升级,更标志着AI技术从“工具辅助”向“自主协同”的跃升,有望最终实现人机共生的美好未来。
本研究发现,当前AI智能体技术已在多个层面取得显著进展。在技术架构方面,研究强调了松耦合设计、弹性扩展能力和可观测性对于智能体系统成功的关键作用,并指出Token消耗、响应延迟和资源利用率是性能优化的重点。同时,以LLM+记忆+规划+工具为核心的架构范式,有效解构了复杂任务的执行路径,显著提升了效率,并在医疗、金融、工业等多个产业场景中得到了初步验证,效率提升幅度可达30%-200%。此外,ERNIE SDK、AutoGen和Agent Zero等开发框架的出现,极大地降低了AI智能体的开发门槛,促进了多智能体协作的实现,并通过提示驱动、动态工具生成等方式,加速了从个人效率工具到企业级自动化系统的快速落地,并保障了系统的安全性与可扩展性。这些进展共同推动了AI智能体从概念走向现实,重塑了人机协作的新范式。
然而,AI智能体的健康发展仍面临诸多严峻挑战,亟需学界与业界共同应对。当前研究存在缺乏统一的评估标准的局限性,导致不同智能体系统之间难以进行客观、全面的性能比较,这在AutoGen框架中尤为明显,其“缺乏明确的评估指标和反馈闭环机制”的问题亟待解决。此外,AI智能体的鲁棒性和泛化能力不足在实际生产力场景中表现尤为突出,尽管智能体在个人助理、娱乐等领域已有所应用,但在对可靠性和确定性要求更高的工业级应用中,其稳定性仍面临挑战。在可解释性和可信度方面,大模型驱动的智能体在决策安全和伦理规范上面临挑战,其内部决策过程的“黑箱”特性限制了其在关键应用领域的大规模部署。最后,安全性和隐私保护不足是AI智能体面临的又一核心难题,不仅包括数据安全、访问控制等传统网络安全问题,还包括智能体越权行为、过度代理以及潜在的伦理风险等新兴挑战,计算资源消耗也是一个现实问题。在多智能体协作场景下,信息共享和多模态内容生成质量也仍面临挑战。
基于上述挑战,未来研究应聚焦于以下更为具体的方向:首先,构建统一的评估框架是当务之急,以提供一套标准化、可量化的评估指标和方法,从而促进智能体性能的客观比较与提升。其次,提升鲁棒性和泛化能力,这包括开发更具适应性的算法,使其能够在未知或复杂环境中稳定运行,并有效应对各种异常情况。再者,增强可解释性和可信度,通过设计可解释的AI模型和决策机制,提高智能体行为的透明度,确保其决策过程符合人类预期和伦理标准。同时,加强安全性和隐私保护至关重要,需要构建更完善的数据安全体系、访问控制机制和审计系统,并深入研究智能体行为的监管和约束机制,以防范潜在的滥用和风险。此外,未来的发展趋势还将包括多模态交互、更强的自主性、更强的个性化以及持续学习能力的提升,同时探索混合架构以优化成本与算力需求。通过技术创新与制度建设的双轮驱动,有望克服当前障碍,推动AI智能体迈向更成熟、更普惠的未来。
大模型未来如何发展?普通人如何抓住AI大模型的风口?
※领取方式在文末
为什么要学习大模型?——时代浪潮已至
随着AI技术飞速发展,大模型的应用已从理论走向大规模落地,渗透到社会经济的方方面面。
- 技术能力上:其强大的数据处理与模式识别能力,正在重塑自然语言处理、计算机视觉等领域。
- 行业应用上:开源人工智能大模型已走出实验室,广泛落地于医疗、金融、制造等众多行业。尤其在金融、企业服务、制造和法律领域,应用占比已超过30%,正在创造实实在在的价值。

未来大模型行业竞争格局以及市场规模分析预测:
同时,AI大模型技术的爆发,直接催生了产业链上一批高薪新职业,相关岗位需求井喷:
AI浪潮已至,对技术人而言,学习大模型不再是选择,而是避免被淘汰的必然。这关乎你的未来,刻不容缓!
那么,我们如何学习AI大模型呢?
在一线互联网企业工作十余年里,我指导过不少同行后辈,经常会收到一些问题,我是小白,学习大模型该从哪里入手呢?我自学没有方向怎么办?这个地方我不会啊。如果你也有类似的经历,一定要继续看下去!这些问题,也不是三言两语啊就能讲明白的。
所以呢,这份精心整理的AI大模型学习资料,我整理好了,免费分享!只希望它能用在正道上,帮助真正想提升自己的朋友。让我们一起用技术做点酷事!
ps:微信扫描即可获取
加上后我将逐一发送资料
与志同道合者共勉
真诚无偿分享!!!

适学人群
我们的课程体系专为以下三类人群精心设计:
-
AI领域起航的应届毕业生:提供系统化的学习路径与丰富的实战项目,助你从零开始,牢牢掌握大模型核心技术,为职业生涯奠定坚实基础。
-
跨界转型的零基础人群:聚焦于AI应用场景,通过低代码工具让你轻松实现“AI+行业”的融合创新,无需深奥的编程基础也能拥抱AI时代。
-
寻求突破瓶颈的传统开发者(如Java/前端等):将带你深入Transformer架构与LangChain框架,助你成功转型为备受市场青睐的AI全栈工程师,实现职业价值的跃升。

※大模型全套学习资料展示
通过与MoPaaS魔泊云的强强联合,我们的课程实现了质的飞跃。我们持续优化课程架构,并新增了多项贴合产业需求的前沿技术实践,确保你能获得更系统、更实战、更落地的大模型工程化能力,从容应对真实业务挑战。
资料内容涵盖了从入门到进阶的各类视频教程和实战项目,无论你是小白还是有些技术基础的技术人员,这份资料都绝对能帮助你提升薪资待遇,转行大模型岗位。
01 大模型系统化学习路线
作为学习AI大模型技术的新手,方向至关重要。 正确的学习路线可以为你节省时间,少走弯路;方向不对,努力白费。希望这份最科学最系统的学习成长路线图和学习规划,带你从零基础入门到精通!

👇微信扫描下方二维码即可~

本教程比较珍贵,仅限大家自行学习,不要传播!更严禁商用!
02 大模型学习书籍&文档
新手必备的权威大模型学习PDF书单来了!全是一系列由领域内的顶尖专家撰写的大模型技术的书籍和学习文档(电子版),从基础理论到实战应用,硬核到不行!
※(真免费,真有用,错过这次拍大腿!)

03 AI大模型最新行业报告
2025最新行业报告,针对不同行业的现状、趋势、问题、机会等进行系统地调研和评估,以了解哪些行业更适合引入大模型的技术和应用,以及在哪些方面可以发挥大模型的优势。

04 大模型项目实战&配套源码
学以致用,在项目实战中检验和巩固你所学到的知识,同时为你找工作就业和职业发展打下坚实的基础。

05 大模型大厂面试真题
面试不仅是技术的较量,更需要充分的准备。在你已经掌握了大模型技术之后,就需要开始准备面试,我精心整理了一份大模型面试题库,涵盖当前面试中可能遇到的各种技术问题,让你在面试中游刃有余。


06 全套AI大模型应用开发视频教程
(包含提示工程、RAG、LangChain、Agent、模型微调与部署、DeepSeek等技术点)

由于篇幅有限
只展示部分资料
并且还在持续更新中…
ps:微信扫描即可获取
加上后我将逐一发送资料
与志同道合者共勉
真诚无偿分享!!!
最后,祝大家学习顺利,抓住机遇,共创美好未来!
更多推荐





所有评论(0)