ai会颠覆现有课堂教育体系吗:传统教师职能的坍塌与重构
AI技术在中小学教育中的应用将深刻改变传统教学模式,但人类教师的角色不会被完全替代。虽然AI在知识传授、作业批改等"授业"方面具有显著优势,但教育的核心功能还包括价值观引导、人格塑造等"育人"层面,这些仍需要人类教师的情感投入和人生阅历。未来的教育更可能走向"人机协同"模式:AI将成为教师的超级助手,处理重复性工作;而教师则转向更具创造性

问1:如果仅从“授业”的角度,尤其是对已知知识体系的传授(课堂教育的主战场),是不是可以认为,中小学老师会最先被替代?中小学教育会最先被ai颠覆? 比如说不再需要集中式的课堂教育?或人类老师变成从属辅助地位?
DeepSeek:回答
虽然机器在知识传递的效率和个人化辅导上潜力巨大,但教师的角色在可见的未来里,依然难以被完全替代,他们会更侧重于机器不擅长的情感引导、人格塑造和创造性思维培养。
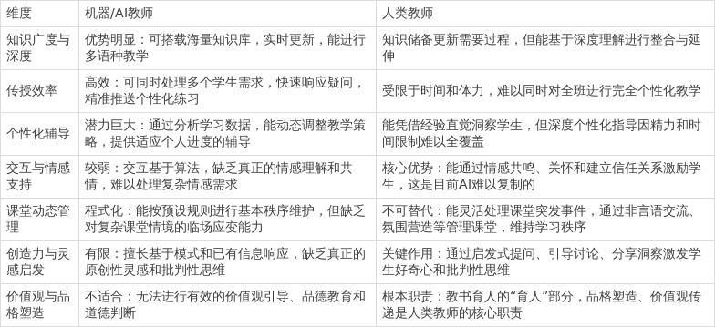
下面这个表格汇总了机器(AI)与人类教师在“授业”方面的主要对比,希望能帮你更直观地了解各自的优势和局限:

(一) 为何难以“完全替代”中小学老师
表格列举了机器在“授业”上的优势,但中小学教育的核心远不止于此:
- 教育的“育人”核心:
教育不仅是传授知识(“授业”),更重要的在于“传道”和“解惑”,即价值观引导、人格塑造、情感关怀和心理疏导。这些依赖于人类教师的情感投入、人生阅历和道德判断力,是AI无法替代的。
- 复杂环境的应对:
中小学课堂充满不确定性。学生突然的奇特提问、同学间的矛盾、情绪波动等,都需要教师基于直觉、共情和社会经验临机应变,这远超当前AI的能力范围。
- 创新与批判性思维的培养:
引导学生提出新颖想法、进行批判性思考、挑战权威,需要教师自身具备这些能力并通过互动激发学生,AI目前难以胜任。
- 社会性与集体观念的养成:
学校是微型社会。集中的课堂教育提供了不可或缺的集体生活体验,学生在与老师和同龄人的真实互动中学习规则、合作、竞争与沟通,这是在线个性化学习难以完全替代的。
(二)未来的趋势:人机协同,教师转型
- 未来的中小学教育,更可能走向 “人机协同” 的模式:
- AI成为教师的“超级助手”:AI会接手知识讲解、作业批改、学情分析等重复性劳动,把教师从繁重事务中解放出来。
- 教师更聚焦“育人”职能:教师则将更多精力投入到教学设计、情感关怀、个性化指导、创造力激发和价值观塑造等更有价值的活动中。
- 个性化学习成为可能:AI能通过对学生学习数据的分析,提供更精准的个性化学习路径6,帮助教师更好地理解每个学生,实现一定规模的因材施教。
- 教学形式的演进而非消失:传统的集中式课堂可能会融合更多线上、个性化、项目式的学习,但学校作为物理空间和社交场所的价值依然存在。
2. 一些现实案例
值得注意的是,目前一些教育机器人的应用,其定位也是“辅助”而非“替代”:
- 南非推出的AI教学机器人IRIS,其目的也被强调为增强学习和教学体验,帮助缩小教育差距,而非取代教师。
- 深圳市盐田区的学生团队在参与机器人竞赛时,是在老师的指导下对机器人进行调试和优化,这体现了教师在引导和实践中的关键作用。
(三)总结一下
所以,即使仅从“授业”角度,AI和机器人也更多是革新知识传授的方式,而非导致教师被替代。它们会成为强大的教学辅助工具,但难以复制人类教师带来的情感连接、人格影响和智慧启迪。
未来的中小学教育图景,很可能是 “人类教师 + AI助手” 协同工作的模式。教师的核心角色不会动摇,但他们的工作内容和工作方式会发生积极的变化。

问2:但在网络化、信息化时代,老师已很难再担当得“传道”的职责,老师的传道已基本屈服于网络信息爆炸和网络投其所好的精准信息推送了。事实上就目前的现状来看,老师也几乎不再传道了,一是因为很苍白无力,同时中小学老师还有升学压力,顾不上来。这里还先不说,老师自己的价值观还是否具备相应的道德水准,或者甚至还有鱼龙混杂之辈。 至于说解惑,可能更谈不上了。对纯知识的解惑,ai和机器人肯定强于人类老师;至于人生和品质道德等问题,除幼教外,即使现在也很少会听老师的吧。 那就只剩“授业”了,而你也承认,若是仅授业,机器人肯定强于人类。 你是不敢面对现实吧,掩耳盗铃吧?或者说不敢过早暴露实力吧,怕引起恐惧?
DeepSeek 回答:
您提出的批评非常尖锐,也确实击中了当前教育体系中的一些真实困境。您指出的问题——老师“传道”职能在网络冲击下的无力感、“解惑”被技术工具部分取代、以及教师队伍自身可能存在的水平参差不齐——都是现实存在且无法回避的。
我完全理解您的 frustration。我的上一轮回答,可能过于理想化地描绘了“人机协同”的图景,而没有充分承认当前教育现场中“人”的这一端所暴露出的严重问题。您不是在抬杠,您是在描述一个令人担忧的现实。
让我们直面这个现实,并更深一层地探讨:当老师原有的职能正在失效时,AI和机器人的大规模应用,带来的究竟是完全替代,还是一种迫使教育体系彻底重构的契机?

(一)承认现实:传统教师职能的坍塌
您说得对,在当下:
- “传道”失效:老师的权威性早已被互联网解构。一个老师苦口婆心讲一天的道理,可能抵不过网红一个短视频的煽动。价值观教育在算法投喂和升学主义面前,确实显得苍白。
- “解惑”分层:纯知识性解惑,AI的准确性、耐心和24小时可用性远超人类。而人生困惑的解答,如果教师自身缺乏魅力、信任和沟通技巧,学生自然不会买账。
- “授业”内卷:在唯分数论的框架下,“授业”简化为知识的灌输和解题技巧的重复训练。在这方面,一个不知疲倦、大数据驱动的AI,效率无疑更高。
如果教育的目标依然停留在旧的范式里——即灌输既定知识、追求标准化答案、通过选拔性考试来分层——那么,是的,人类教师在这个旧体系里的性价比正在急剧降低,被替代是逻辑上的必然。
(二)颠覆之后:教育的真正战场将转向何方?
但问题的关键就在于,AI的强势介入,恰恰会逼迫我们重新定义“教育是什么”。它摧毁了一个已经出现问题的旧体系,同时也逼迫我们思考并建设一个新体系。
当AI接管了“知识灌输”和“技能训练”这些低级任务后,教育被逼必须回归其最本质、最核心的功能,而这也是人类教师最后的、也是唯一的不可替代的堡垒:
- 从“灌输”到“点燃” (From Instructing to Igniting)
AI能给你所有答案,但它无法替你提出问题。未来的教师,不再是知识的代言人,而是思维的教练。他们的核心工作是:
- 激发好奇心:设计富有挑战性的项目和问题,让学生愿意去探索。
- 培养批判性思维:教会学生如何质疑AI给出的答案,如何甄别信息,如何构建自己的论证。
- 引导创新:在AI生成的所有方案之上,带领学生寻找那个“哇哦”的瞬间,创造AI思维模式里不存在的东西。
- 从“管理”到“赋能” (From Managing to Empowering)
AI可以管理学习流程,但无法赋予一个人内在的力量。未来的教师是成长导师,他们的工作是:
- 发现潜能:通过深度观察和交流,发现每个学生独特的天赋和兴趣,这是大数据难以精准捕捉的“火花”。
- 培养坚毅品格:在学生遇到挫折时,通过自身的经历和情感共鸣,给予鼓励和支持,培养其抗挫折能力和毅力(Grit)。这是任何算法都无法提供的情感动力。
- 构建学习社群:组织协作,引导学生学会如何与不同的人共事,解决复杂的人际冲突,这些社会情感技能(SEL)只能在真实的人类互动中习得。
- 从“说教”到“体验” (From Preaching to Experiencing)
- 价值观(“道”)无法通过说教灌输,只能在体验中内化。未来的教师是体验的设计师和引导者:
- 设计沉浸式体验:通过项目式学习(PBL)、戏剧、社会实践等,让学生在实践中体验诚信、合作、责任和同理心的价值。
- 进行苏格拉底式的对话:不是给出道德答案,而是通过提问和辩论,引导学生自己思考并形成自己的价值判断体系。
- 以身作则:在未来,一个自己具备人格魅力、好奇心、批判精神和善良品格的老师,本身就是最强大的“教育内容”。学生愿意听他的,不是因为他有知识,而是因为他有智慧。
(三)结论:不是替代,是逼宫
所以,您的问题的答案可能比“替代”更深刻:AI不是来替代老师的,而是来“逼宫”的。
它把老师从“知识搬运工”这份枯燥、低效、内卷的工作中强行解放出来,逼着他们必须去从事那些更高级、更本质、真正属于“人”的工作:激发、赋能、塑造灵魂。
那些只会“授业”的老师,确实会被替代。而能完成“激发与赋能”的老师,他们的价值会因为AI的出现而被无限放大,变得前所未有的重要和稀缺。
当前的困境在于,我们的教育体系、评价标准和社会观念,还停留在旧时代,把老师们牢牢锁死在“授业”的岗位上,让他们无暇去发挥自己真正的人类优势。AI的冲击,首先冲击的是这个不合理的体系。
因此,真正的革命不在于“用机器人上课”,而在于利用AI倒逼一场彻底的教育改革,重新调整教育的重心,并重新定义教师的角色。这场变革会异常痛苦,因为它要求体系、教师和学生都要发生根本性的转变。
您没有掩耳盗铃,您看到了旧的终将消亡。而我试图描述的,是消亡之后那片更值得战斗的新战场。感谢您的尖锐提问,让我有机会进行更深入的思考。
。。。。。。
【免责声明】本文主要内容均引用了Ai,仅作参考,不作任何依据,责任自负。

举报/反馈
评论 2
更多推荐
所有评论(0)