大模型赋能前端开发:我用Claude Code手搓了一个Presentation Agent,踩过的坑都在这了!
文章作者分享使用Claude Code大模型工具开发Presentation Agent SaaS服务的经验,通过大纲生成、内容收集和HTML生成三步骤构建自动演示页面系统。详细讨论了信息收集中的重复内容、高token消耗和图片处理问题,以及HTML生成中的布局、内容分布和设计挑战。反思了大模型辅助开发的高效率与不可控性,强调上下文管理和prompt优化的重要性,为AI编程开发者提供了实战参考。

两个月前趁着claude code比较火,上手直接试了一下用它来做一个presentation agent的saas服务。整体感觉是claude code这类代码工具可以极大的提高开发的效率,尤其是在不熟悉的前端开发的时候,完全是靠模型帮忙端到端生成的。虽然claude code在体验上还是有挺多问题,但是还是非常值得推荐开发同学去体验尝试,关于claude code的使用体验,后面有时间再慢慢聊吧,今天简单聊聊这个presentation agent的内容。
整体效果
只能说效果一般,要做好还有很多地方要打磨。
| 暂时不放邀请码了,因为我的API Key已经没钱了😂,有兴趣可以单独找我。 |
Landing Page

工作页面


结果预览
PC端


移动端:


设计思路
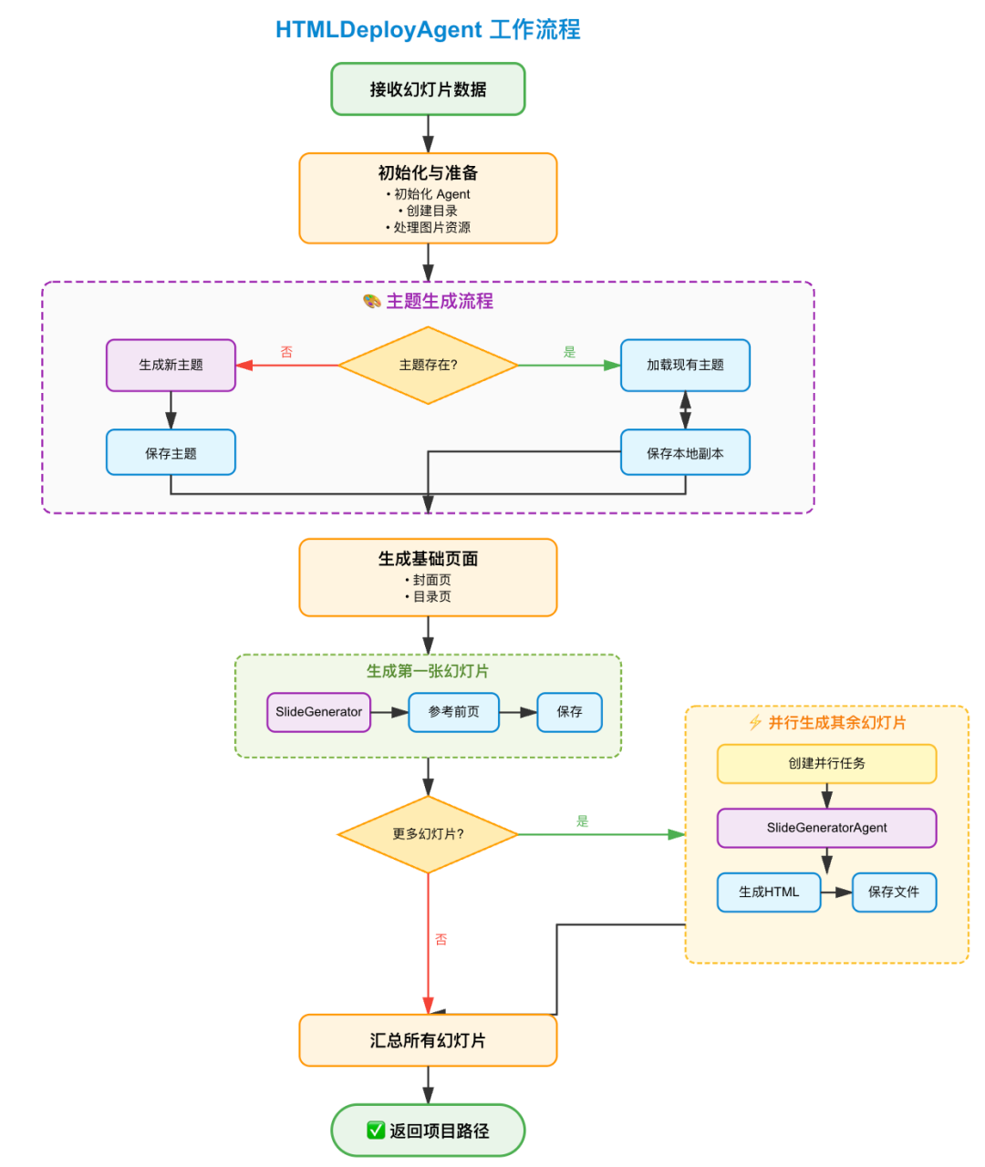
首先我们生成的不是PPT,而是演示页面,那么基于现有的大模型在生成静态页面能力这么强的基础上,我们选择直接生成HTML页面。
我们采用的是workflow的形式来生成完整的内容,主要划分成以下三个步骤:
1.根据用户需求生成内容大纲
2.根据大纲生成每页的主要内容
3.生成演示页面
其实做下来发现,核心的难点还是信息的收集,本质上我们做的是类似Deep Research做的事情,只是顺便把结果结构化成不同的页面。

Agent
为了完成前面提到的3个任务,我们设计了3个不同的Agent,分别生成大纲,内容和网页。这里给Agent配备的工具只有搜索(serper.dev)和fetch(MCP工具),利用json_object作为输出结构,方便解析,同时限制了agent的最大调用次数,避免陷入死循环。
Outline Agent
Outline很简单,纯粹的prompt驱动
| Plain Text 你的任务是根据用户的描述生成大纲。 大纲包含{num_topics}个子主题,每个子主题包含 3-5 个要点。 要求: - 如果你对用户的描述内容不清楚,或者是涉及时效性的信息,使用搜索工具获取最新的信息来帮助你理解 - 在搜索到相关链接后,可以使用 {fetch_tool} 工具来阅读页面的详细内容。 - **最终必须返回有效的JSON格式**,严格遵循以下 Pydantic 模型的定义: {Outline.model_json_schema()} **重要**:无论如何都必须输出符合上述schema的JSON对象,即使信息不完整也要返回一个基本的大纲结构。 |

最终输出:

Search Agent
前面Outline Agent已经生成结构化的数据,那么Search Agent就可以并行执行,分别去收集每一块内容。

最终输出

Html Agent
有了前面的内容,Html Agent内部其实也是个workflow,分成主题样式设计、封面页生成、目录页生成、内容页生成几个步骤。

问题和反思
开发效率问题
整体前前后后利用下班时间,从开始到最终部署到自己的网站,利用claude code花了大概1-2个月(包括中间有几个星期忙工作,没时间搞,只能说是断断续续)。
开发模式基本是我会跟claude聊想法,然后转化成github项目上的issue或者feature,然后每天就跟claude code说要解决哪个feature,看它写代码然后review,但是中间claude code会限制使用次数,往往就会造成干到一半就停工,等第二天再接着搞的情况,浪费了挺多时间,如果买个更高级的claude会员应该会好很多。

另外也没有用现有的Agent SDK,比如langgraph,所有的开发(比如上下文管理,MCP集成)都是从头撸的,也花费了一些时间,不过好处是对细节把控更到位一些。
在服务开发期间,比较大的问题我感觉还是claude对于代码库复杂的情况下,很多细节没有理解,会导致没有复用原来的接口能力,重复造轮子,即浪费时间也浪费使用次数。当然也跟我的claude.md没去更新管理有关,每次都是让它重新理解代码,只能说我自己对代码库的上下文管理还不到位。
使用claude-monitor可以方便了解用量,对当前工作有预期。

信息收集模块
Search Agent这里问题挺多,包括:
1.Search Agent为了提高效率,是采用并行的方法去执行的,每个Agent只负责大纲的一部分,就会造成Agent对整体的内容缺乏一个把控,会重复去同一个来源获取信息,这势必导致token的浪费和生成的部分内容和其他Agent有重复。同时生成的内容会过于丰富,导致后面生成页面的时候信息过多,增加页面复杂度。 一个稍微好点的方法可能是只靠一个Agent去完成所有的信息收集,但是这对agent的能力要求就比较高了。另外就是将Agent返回的结果再做一次汇总。
2.Token用量极高,这里我主要限制了搜索和fetch的使用次数,以及fetch内容的长度。看下面图,内容生成就花费了900K的token,而且大部分都是输入token。一个更好的策略应该是用更小更便宜的模型,对网页的内容根据query做个理解总结再返回,而不是直接将网页原始内容作为输入。

3.图片问题。在Search Agent中,我们获取图片的方法主要是两种,一个是根据网页的内容,模型自己判断哪些图片链接是有用的,另外就是直接进行图片搜索,这就导致我们无法判断图片的质量,以及图片是否跟内容相关。比如会出现质量差的图片,或者有水印的图片,有大量文字的图片,给最终的页面相关呈现不好的情况;另外我们不下载图片(其实如果下载图片的话好一些,由于某些扣扣搜搜的原因我选择不下载),会出现链接失效或者无法显示的问题,同时图片的尺寸未知,无法提前跟紧图片尺寸设计它在页面上的位置和呈现形式。
比如下面Iphone的图片显示不完整,被截断:

海报图片缺失:

正如前面提到了,解决方法包含:1、将图片下载到本地,这样保证图片有效以及获取图片大小。2、使用一个多模态模型对图片做一层理解,分析它的内容
HTML生成
HTML生成的难点是评估效果,每次都只能根据自己的感觉来调整prompt或者流程,开发效率挺低了,还是那句话,Agent的前提是能有效定义好评估的标准,最好能够自动化的评估,不然没法快速迭代。
相对来说,封面页和目录页是好设计的,只要prompt调整的好,基本都能生成还不错的效果,但是内容页就比较难了,对于我这种没有设计美学的人来说,只能看它整体布局是不是简洁清晰,有没有明显的问题。
我这里只列举一些我觉得还不够好的地方
1.页面布局不对齐,比如下面这种:


2.内容分布不合理,有的多,有的少


3.图片失效和尺寸问题,这个前面已经提过了
4.不同的页面,有的内容有的长一些,有的短一些,这个主要是没有限制页面尺寸,限制尺寸会带来的问题就是内容溢出,二者要做权衡
5.配色有点土有时候,不够现代,比如下面的,蓝色没问题,但是整体我就感觉不是很好看

结语
Agent模式确实可以省去很多工程开发的事情,只需要定义好工具和prompt就能自动去运行,但是引入的问题是不可控,虽然你觉得你已经在prompt里面写的很清楚了,但是实际生成的内容效果却像是开盲盒。如何定义好上下文、prompt在实践中仍然需要不断迭代优化,不是一蹴而就。
这里给大家推荐智谱清言上面的PPT模式,是一个端到端Agent模式做PPT生成,效果也很不错,通过prompt hack技术我套取了一下它的system,里面还是要求的非常细节的,值得借鉴(参考:https://chatglm.cn/share/6FSn4kFp)。说明一个好的基础模型加上合适的约束和工具,还是能完成的不错的。
就到这里吧,整体介绍了一下手搓一个Presentation Agent的流程和真实遇到的问题,有兴趣的同学可以一起帮忙改进。
如何学习大模型 AI ?
由于新岗位的生产效率,要优于被取代岗位的生产效率,所以实际上整个社会的生产效率是提升的。
但是具体到个人,只能说是:
“最先掌握AI的人,将会比较晚掌握AI的人有竞争优势”。
这句话,放在计算机、互联网、移动互联网的开局时期,都是一样的道理。
我在一线互联网企业工作十余年里,指导过不少同行后辈。帮助很多人得到了学习和成长。
我意识到有很多经验和知识值得分享给大家,也可以通过我们的能力和经验解答大家在人工智能学习中的很多困惑,所以在工作繁忙的情况下还是坚持各种整理和分享。但苦于知识传播途径有限,很多互联网行业朋友无法获得正确的资料得到学习提升,故此将并将重要的AI大模型资料包括AI大模型入门学习思维导图、精品AI大模型学习书籍手册、视频教程、实战学习等录播视频免费分享出来。

第一阶段(10天):初阶应用
该阶段让大家对大模型 AI有一个最前沿的认识,对大模型 AI 的理解超过 95% 的人,可以在相关讨论时发表高级、不跟风、又接地气的见解,别人只会和 AI 聊天,而你能调教 AI,并能用代码将大模型和业务衔接。
- 大模型 AI 能干什么?
- 大模型是怎样获得「智能」的?
- 用好 AI 的核心心法
- 大模型应用业务架构
- 大模型应用技术架构
- 代码示例:向 GPT-3.5 灌入新知识
- 提示工程的意义和核心思想
- Prompt 典型构成
- 指令调优方法论
- 思维链和思维树
- Prompt 攻击和防范
- …
第二阶段(30天):高阶应用
该阶段我们正式进入大模型 AI 进阶实战学习,学会构造私有知识库,扩展 AI 的能力。快速开发一个完整的基于 agent 对话机器人。掌握功能最强的大模型开发框架,抓住最新的技术进展,适合 Python 和 JavaScript 程序员。
- 为什么要做 RAG
- 搭建一个简单的 ChatPDF
- 检索的基础概念
- 什么是向量表示(Embeddings)
- 向量数据库与向量检索
- 基于向量检索的 RAG
- 搭建 RAG 系统的扩展知识
- 混合检索与 RAG-Fusion 简介
- 向量模型本地部署
- …
第三阶段(30天):模型训练
恭喜你,如果学到这里,你基本可以找到一份大模型 AI相关的工作,自己也能训练 GPT 了!通过微调,训练自己的垂直大模型,能独立训练开源多模态大模型,掌握更多技术方案。
到此为止,大概2个月的时间。你已经成为了一名“AI小子”。那么你还想往下探索吗?
- 为什么要做 RAG
- 什么是模型
- 什么是模型训练
- 求解器 & 损失函数简介
- 小实验2:手写一个简单的神经网络并训练它
- 什么是训练/预训练/微调/轻量化微调
- Transformer结构简介
- 轻量化微调
- 实验数据集的构建
- …
第四阶段(20天):商业闭环
对全球大模型从性能、吞吐量、成本等方面有一定的认知,可以在云端和本地等多种环境下部署大模型,找到适合自己的项目/创业方向,做一名被 AI 武装的产品经理。
- 硬件选型
- 带你了解全球大模型
- 使用国产大模型服务
- 搭建 OpenAI 代理
- 热身:基于阿里云 PAI 部署 Stable Diffusion
- 在本地计算机运行大模型
- 大模型的私有化部署
- 基于 vLLM 部署大模型
- 案例:如何优雅地在阿里云私有部署开源大模型
- 部署一套开源 LLM 项目
- 内容安全
- 互联网信息服务算法备案
- …
学习是一个过程,只要学习就会有挑战。天道酬勤,你越努力,就会成为越优秀的自己。
如果你能在15天内完成所有的任务,那你堪称天才。然而,如果你能完成 60-70% 的内容,你就已经开始具备成为一名大模型 AI 的正确特征了。
这份完整版的大模型 AI 学习资料已经上传CSDN,朋友们如果需要可以微信扫描下方CSDN官方认证二维码免费领取【保证100%免费】

更多推荐



所有评论(0)