吴恩达和OpenAI联合推出,《LLM大模型通关课程手册》中文版
除了 AI 入门课程,我还给大家准备了非常全面的**「AI 大模型面试题」,**包括字节、腾讯等一线大厂的 AI 岗面经分享、LLMs、Transformer、RAG 面试真题等,帮你在面试大模型工作中更快一步。教程从当下的市场现状和趋势出发,分析各个岗位人才需求,带你充分了解自身情况,get 到适合自己的 AI 大模型入门学习路线。,规划属于你自己的大模型学习路线,并且专门提前收集了大家对大模型
文章介绍吴恩达与OpenAI联合推出的LLM入门课程中文版,适合零基础和有Python基础的开发者。课程包含四个核心章节:提示词工程、ChatGPT问答系统搭建、LangChain应用开发及个人数据访问。提供完整代码复现和中文Prompt优化,GitHub获18.9k星,读者可通过回复关键词获取中文版PDF,是学习大模型应用开发的优质资源。
大语言模型(LLM)正以惊人的速度改变开发者的工作方式。
如果你也想用 LLM 快速开发应用,却又不知道从哪开始,不用担心!
吴恩达老师联合 OpenAI,推出了一套超经典的 LLM 入门课程。通过系统讲解 + 实操演练,带你轻松踏上 AI 应用开发之路。

这门课程适合两类人:
完全零基础,希望入门提示词工程的同学。
有一定 Python 基础,想用大模型 API 开发应用的开发者。
后台回复20250421或LLM大模型通关课程手册,可直接获得中文版PDF原件。
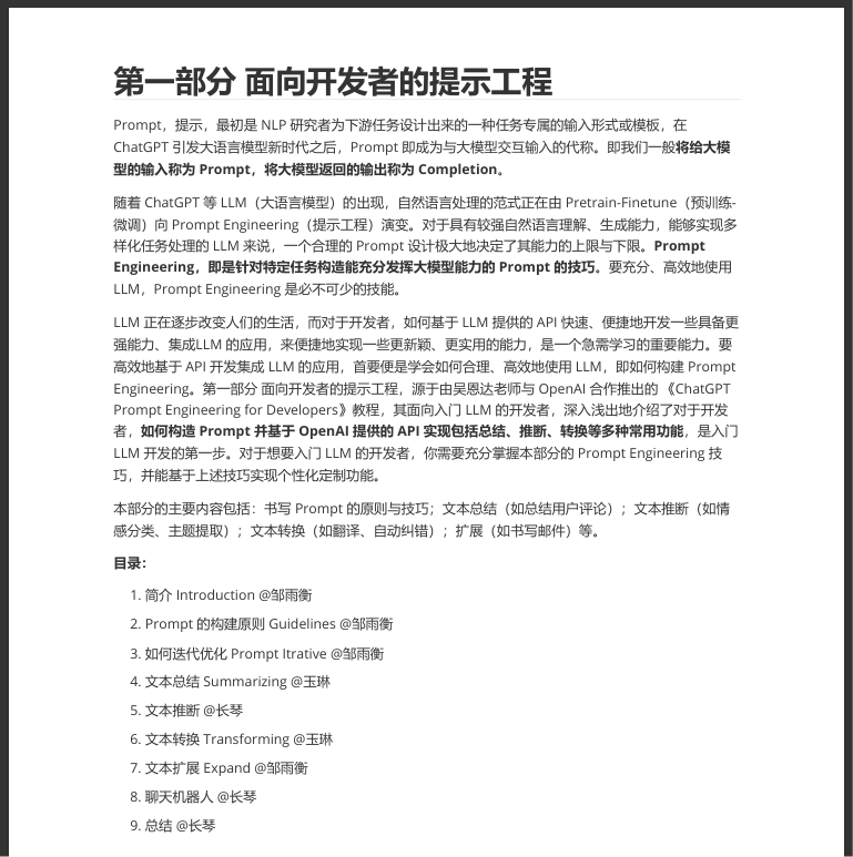
章节1:面向开发者的提示词工程
-
主要内容
学习如何撰写高质量的 Prompt,掌握提示词设计的两个核心原则(清晰具体、留给模型足够推理空间)。
-
涵盖模块
文本总结;文本推断;文本转化;文本拓展;构建聊天机器人。
-
特色亮点
通过大量实操案例,讲解如何迭代优化 Prompt,逐步提升 LLM 的输出质量。

第一部分概述
章节2:搭建基于 ChatGPT 的问答系统
-
主要内容
系统学习如何通过 OpenAI API 构建一个完整的对话式问答系统。
-
涵盖模块
模型调用、聊天格式与 Token 管理;输入审核(分类、监督);思维链推理;多轮提示链;输出检查与系统评估。
-
特色亮点
注重实战,帮助开发者掌握从单轮问答到复杂多轮交互系统的搭建方法。

第二部分概述
章节3:使用 LangChain 开发应用程序
-
主要内容
掌握 LangChain 框架的基本用法,快速开发基于大模型的复杂应用。
-
涵盖模块
模型调用、提示词管理、输出解析;记忆管理;模型链构建;基于文档的问答;应用系统评估与代理。
-
特色亮点
理解 LangChain 胶水式编排理念,让开发者高效组合多个组件、构建功能完整的应用。
章节4:使用 LangChain 访问个人数据
-
主要内容
结合 LangChain,让大模型接入、理解、利用你的私有数据,实现个性化问答。
-
涵盖模块
加载本地文档;文档切割;建立向量数据库与词向量;检索系统;私有数据问答与聊天。
-
特色亮点
解决大模型无法实时获取个人数据的问题,真正打造“懂你”的智能应用。
目前该项目已经正式推出了中文版本,还加上了完整代码复现和中文 Prompt 优化!
Github上已经18.9k星。感兴趣的小伙伴可以学习学习。
Github链接:https://github.com/datawhalechina/llm-cookbook?tab=readme-ov-file
可能大家都想学习AI大模型技术,也_想通过这项技能真正达到升职加薪,就业或是副业的目的,但是不知道该如何开始学习_,因为网上的资料太多太杂乱了,如果不能系统的学习就相当于是白学。
为了帮助大家打破壁垒,快速了解大模型核心技术原理,学习相关大模型技术。从原理出发真正入局大模型。在这里我和MoPaaS魔泊云联合梳理打造了系统大模型学习脉络,这份 LLM大模型资料 分享出来:包括LLM大模型书籍、640套大模型行业报告、LLM大模型学习视频、LLM大模型学习路线、开源大模型学习教程等, 😝有需要的小伙伴,可以 扫描下方二维码免费领取🆓**⬇️⬇️⬇️

【大模型全套视频教程】
教程从当下的市场现状和趋势出发,分析各个岗位人才需求,带你充分了解自身情况,get 到适合自己的 AI 大模型入门学习路线。
从基础的 prompt 工程入手,逐步深入到 Agents,其中更是详细介绍了 LLM 最重要的编程框架 LangChain。最后把微调与预训练进行了对比介绍与分析。
同时课程详细介绍了AI大模型技能图谱知识树,规划属于你自己的大模型学习路线,并且专门提前收集了大家对大模型常见的疑问,集中解答所有疑惑!

深耕 AI 领域技术专家带你快速入门大模型
跟着行业技术专家免费学习的机会非常难得,相信跟着学习下来能够对大模型有更加深刻的认知和理解,也能真正利用起大模型,从而“弯道超车”,实现职业跃迁!

【精选AI大模型权威PDF书籍/教程】
精心筛选的经典与前沿并重的电子书和教程合集,包含《深度学习》等一百多本书籍和讲义精要等材料。绝对是深入理解理论、夯实基础的不二之选。

【AI 大模型面试题 】
除了 AI 入门课程,我还给大家准备了非常全面的**「AI 大模型面试题」,**包括字节、腾讯等一线大厂的 AI 岗面经分享、LLMs、Transformer、RAG 面试真题等,帮你在面试大模型工作中更快一步。
【大厂 AI 岗位面经分享(92份)】

【AI 大模型面试真题(102 道)】

【LLMs 面试真题(97 道)】

【640套 AI 大模型行业研究报告】

【AI大模型完整版学习路线图(2025版)】
明确学习方向,2025年 AI 要学什么,这一张图就够了!

👇👇点击下方卡片链接免费领取全部内容👇👇

抓住AI浪潮,重塑职业未来!
科技行业正处于深刻变革之中。英特尔等巨头近期进行结构性调整,缩减部分传统岗位,同时AI相关技术岗位(尤其是大模型方向)需求激增,已成为不争的事实。具备相关技能的人才在就业市场上正变得炙手可热。
行业趋势洞察:
- 转型加速: 传统IT岗位面临转型压力,拥抱AI技术成为关键。
- 人才争夺战: 拥有3-5年经验、扎实AI技术功底和真实项目经验的工程师,在头部大厂及明星AI企业中的薪资竞争力显著提升(部分核心岗位可达较高水平)。
- 门槛提高: “具备AI项目实操经验”正迅速成为简历筛选的重要标准,预计未来1-2年将成为普遍门槛。
与其观望,不如行动!
面对变革,主动学习、提升技能才是应对之道。掌握AI大模型核心原理、主流应用技术与项目实战经验,是抓住时代机遇、实现职业跃迁的关键一步。

01 为什么分享这份学习资料?
当前,我国在AI大模型领域的高质量人才供给仍显不足,行业亟需更多有志于此的专业力量加入。
因此,我们决定将这份精心整理的AI大模型学习资料,无偿分享给每一位真心渴望进入这个领域、愿意投入学习的伙伴!
我们希望能为你的学习之路提供一份助力。如果在学习过程中遇到技术问题,也欢迎交流探讨,我们乐于分享所知。
*02 这份资料的价值在哪里?*
专业背书,系统构建:
-
本资料由我与MoPaaS魔泊云的鲁为民博士共同整理。鲁博士拥有清华大学学士和美国加州理工学院博士学位,在人工智能领域造诣深厚:
-
- 在IEEE Transactions等顶级学术期刊及国际会议发表论文超过50篇。
- 拥有多项中美发明专利。
- 荣获吴文俊人工智能科学技术奖(中国人工智能领域重要奖项)。
-
目前,我有幸与鲁博士共同进行人工智能相关研究。

内容实用,循序渐进:
-
资料体系化覆盖了从基础概念入门到核心技术进阶的知识点。
-
包含丰富的视频教程与实战项目案例,强调动手实践能力。
-
无论你是初探AI领域的新手,还是已有一定技术基础希望深入大模型的学习者,这份资料都能为你提供系统性的学习路径和宝贵的实践参考,助力你提升技术能力,向大模型相关岗位转型发展。



抓住机遇,开启你的AI学习之旅!

更多推荐


所有评论(0)