java-springboot智能体检导诊系统 基于Spring Boot的智能体检导航系统 Java驱动的智能体检预约与导诊平台计算机毕业设计
本文介绍了一个基于Java-SpringBoot的智能体检导诊系统设计,该系统通过信息化手段优化传统体检流程。系统采用MVC架构,使用MySQL数据库,包含用户管理、医生管理、坐诊信息管理等核心功能模块,实现了预约、排队、叫号、体检记录等全流程数字化管理。系统通过智能客服、个性化推荐等功能提升用户体验,同时具备完整的管理后台。从技术、经济和操作三个维度进行了可行性分析,展示了系统界面设计和数据库模
java-springboot智能体检导诊系统m1jy3554计算机毕业设计(配套有源码 程序 mysql数据库 论文)
本套源码可以在文本联xi,先看具体系统功能演示视频领取,可分享源码参考。
随着医疗信息化的飞速发展,智能体检导诊系统成为提升医疗服务效率和质量的重要工具。在现行的体检流程中,存在诸多不便,如难以快速选择合适的体检项目、体检等待时间长、医生与患者之间信息沟通不畅等问题。这些问题不仅影响了体检的效率和质量,也降低了患者的体验。随着人工智能技术的发展及其在医疗领域的应用逐渐成熟,开发一个智能体检导诊系统成为解决上述问题的有效途径。为不同用户提供定制化的体检方案,同时优化整个体检过程,提高医疗服务效率。
系统功能介绍
智能体检导诊系统通过整合多种功能,为用户提供了一个全面的体检管理解决方案。主要功能包括:
-
用户管理:用户可以注册、登录、修改个人信息,管理自己的账号。
-
医生管理:医生可以注册、登录,管理个人信息、坐诊信息、预约记录、排队信息、叫号信息、体检记录、留言记录等。
-
坐诊信息管理:提供详细的坐诊信息,包括医生姓名、科室名称、坐诊时间等,用户可以查询和预约。
-
预约记录管理:用户可以查看和管理自己的预约记录,管理员可以管理所有预约记录。
-
排队信息管理:用户可以查看排队信息,管理员可以管理排队顺序和状态。
-
叫号信息管理:管理员可以管理叫号信息,确保体检流程的有序进行。
-
体检记录管理:用户和医生可以查看和管理体检记录,包括体检结果和医生建议。
-
留言记录管理:用户可以留言咨询,管理员可以回复留言。
-
智能客服:提供智能客服功能,用户可以通过聊天助手获取常见问题的解答。
-
系统管理:管理员可以对系统进行配置和管理,包括公告发布、用户权限管理等。
-
个人中心:用户和医生可以管理自己的个人信息、预约记录、体检记录等。
-
公告资讯管理:管理员可以发布和管理公告资讯,用户可以查看公告。
系统功能总结
智能体检导诊系统通过整合用户管理、医生管理、坐诊信息管理、预约记录管理、排队信息管理、叫号信息管理、体检记录管理、留言记录管理、智能客服、系统管理等多种功能,为用户提供了一个高效、便捷的体检管理解决方案。它不仅提高了体检的效率和质量,还显著提升了用户体验,优化了整个体检流程。通过这个平台,用户可以轻松预约体检,医生可以高效管理体检流程,管理员可以全面监控系统运行,从而提升整个医疗服务的管理水平。
注:以上是纯课题毕业设计功能介绍,并非实际开发完成,最终开发完成的毕业设计程序以下面的的环境软件、功能图和界面为准。
系统所需要的环境软件:idea、eclipse+mysql5.7、8.0+Navicat+JDK1.8+tomcat7.0
第三章 系统分析
进行智能体检导诊系统的开发,首先需要进行系统需求分析。对管理员、用户和医生需求进行调研,接着设计系统的体系构造和数据库表构造,确定使用的开发工具和后台数据库。
系统分析的重点是对管理员、用户和医生的需求进行相关分析,包括对系统的需求进行分析。在系统的分析中,要介绍目前系统的运行过程,并对目前的系统的问题进行分析,给出业务需求,且一并给出相应的解决方案,然后将其应用于平时的管理之中。
3.1业务需求分析
我国大部分企业普遍存在着资本规模小、管理不规范等问题,基本停留在人工录入的阶段。这种管理方式导致了管理过程的低效和易出现错误。在网络上出现的各种智能体检导诊管理往往费用很高,操作繁琐,对于一般用户和医生来说使用起来比较困难。在互联网蓬勃发展的今天,面对不断增长的信息量,利用MIS提高工作效率是非常有必要的。因此,制定一套专用的智能体检导诊系统就是一个很好的办法。
利用智能体检导诊系统进行信息处理具有传统人工记录所不能比拟的优势。它可以实现对数据的规范化,同时也可以对进度进行科学的统计,并快速地查找,从而提高工作效率和服务质量。本文在对智能体检导诊综合管理的实践中提出了实现工作信息化的必要性。通过引入先进的信息技术和管理理念,我们可以探索出一套适合中国国情的智能体检导诊综合管理系统。这些系统不仅实现了对智能体检导诊的有效管理,还提供了便捷的在线服务和智能化的数据分析功能。一些研究还关注了智能体检导诊管理中的环境保护、能源节约和社会公益等方面的问题,为推动智能体检导诊管理行业的可持续发展做出了积极贡献。
易于操作;快速反应;准确的记录和方便的操作是评价一个系统服务质量的重要指标,它可以提高服务质量,并让用户迅速得到以下有关的信息。
- 使用不便。
- 信息管理复杂。
3.效率低,安全性及准确率不够。
本文在对上述问题进行归纳和剖析后,针对上述问题,给出了相应的改进措施:利用MySQL数据库技术,将坐诊和医生等信息存储在预先设定的相应的数据表单中,并利用程序技术进行信息的分类处理,从而达到可以动态地更改信息的目标。用户只要搜索一下关键字,就能找到所需要的信息,提交相应的要求能得到相应的反馈。运用电脑技术和数据库技术,极大地提高了的工作质量,为管理员、用户和医生提供了便利。
3.2系统的非功能需求分析
根据近年发展情况,结合文献资料,对管理的信息化;至此,开发具有一定的技术可行性和安全性。
该系统的核心内容是对医生管理、用户管理、坐诊信息管理、预约记录管理、排队信息管理、叫号信息管理、体检记录管理、留言记录管理、系统管理、我的信息等模块的管理。有关的系统规定如下:
(1)可行性:该体系应具有可行性,并与智能体检导诊综合管理相适应。
(2)完整:功能模块可以满足系统的要求。
(3)简单:使用简单,维修简单。
(4)安全:安全的系统。
3.3系统可行性分析
3.3.1 技术可行性
该平台采用Java技术,而Hbuilderx则是利用MySQL进行数据库的选择,在数据库的开发中,SQL是最高效、最简洁的,在这个体系中,Hbuilderx是最安全、最稳定的。由于它的使用方便,无论是开发者,还是管理员,都可以轻松地使用它们。综合来看,解决技术上的问题是切实可行的。
3.3.2 经济可行性
针对本系统而言,需要一系列的硬软件支持,主要硬软件及相关费用如下:需要CPU为400MHz及以上的处理器的计算机,硬盘空间为100M及以上即可,除此之外,相关的设备的安装工作都比较简单,并且设计开发软件的本钱也不高,都相比照较简单,所以只需要对客户进展相关的提示工作便可以让其成功地使用本系统,故本系统的本钱是非常低的。综上所述,本系统在经济上也是可行的。
3.3.3 操作可行性
在系统方面,目前已经有许多成功的管理信息化系统在支撑系统的运作。就本系统而言,操作简捷,适合大部分智能体检导诊用户和医生使用。无论是对业务过程的系统的处理,还是对工作人员的系统的运用,都能够很好地适应系统的正常运作需求。综上所述,本系统在操作上也是可行的。
3.4 系统用例分析
智能体检导诊系统综合网络空间开发设计要求。目的是将系统传统管理方式转换为在网上管理,完成信息管理的方便快捷、安全性高、交易规范做了保障,目标明确。系统可以将功能划分为管理员功能、用户功能和医生功能。
(1)管理员用例如下:

图3-1 管理员用例图
(2)用户用例如下:

图3-2 用户用例图
(3)医生用例如下:

图3-3 医生用例图
3.5 系统流程分析
3.5.1 登录流程
每个用户都有专属的密码和账号,在输入合法的账号和密码之后即可进入系统。登录流程如图3-4所示:

图3-4登录流程图
3.5.2 添加信息流程
管理层人员有添加信息功能。添加信息流程如图3-5所示:

图3-5 添加信息流程图
3.5.3 删除流程
用户可以选择把自己发布的信息删掉,选择要删除的信息确认之后,删除信息的操作就完成了。删除信息流程图如图3-6所示。

图3-6 删除信息流程图
第四章 系统设计
4.1系统的框架设计
该体系结构将以MVC模型作为体系结构,其体系结构上将其划分为三个层次:表示级、服务级、数据库级。采用MVC模型的思路,实现了各个业务的分离,实现了多个功能的高内聚和低耦合。在代码编写中,对通用代码、相同逻辑代码进行精化和包装,以提升代码使用效率,并使代码逻辑更为清楚。
1.表示层:网页浏览器是展示层面的主体,使用者可以透过网页浏览进入该网页。利用Java技术在前端网页中的应用,通过Ajax技术来与后台的业务服务进行交互,以满足网页的局部动态改变。
2.逻辑层:当系统使用者在进入该体系之后,能够在该层呼叫该业务的业务函数界面。
3.数据库:该系统使用MySQL实现对数据的持久性管理,为了实现数据的标准化、简化和快速的存储,将会引进MybatisORM持久性架构。
4.2系统功能模块设计
智能体检导诊系统在设计与实施时,采取了模块性的设计理念,把相似的系统的功能整合到一个模组中,以增强内部的功能,减少各组件之间的联系,从而达到减少相互影响的目的。系统总体功能结构图如图4-1所示。

图4-1 系统总体功能结构图
4.3 数据库设计
4.3.1数据库概念设计
概念模型用于独立于指定的数据库管理系统对信息世界进行建模。方便将现实世界中的实际事物抽象出来,形成适合数据库管理系统的数据库模型。人们倾向于将现实世界抽象为信息世界,再将信息世界抽象为机器世界。也就是说,首先将现实世界中的目标抽象为一个独立于专用计算机软件和专用数据库管理系统的信息结构,而是一个数据模型,然后将实体模型在电子计算机上转化为一个适用于数据库管理系统的数据库系统。事实上,数据模型是介于现实世界和机器世界之间的一个层次。信息世界的基本要素包含实体和关联。
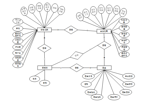
(1)实体(entity)
实体(entity) 客观存在并可相互区别的事物称为实体。实体可以是实际的人、事或物,还可以是抽象化的概念或联络。根据需求将对“医生、坐诊信息、体检记录、管理员”等作为实体,它们的局部E-R图,如图4-2所示:

图4-2局部E-R图
第五章 系统实现
5.1小程序端实现
5.1.1登录注册界面的实现
首先双击打开小程序客户端,连上网络之后会显示出本系统的登录界面,这是进入小程序的初始页面“登录”,能成功进入到该登录界面则代表小程序的开启是成功的,接下来就可以操作本系统所带有的其他所有的功能。登录界面如图5-1所示。

图5-1 登录界面
第一次使用本小程序的使用者,首先是要进行注册,点击“注册”,然后就会进入到注册的页面里面,将医生信息录入注册表,确认信息正确后,系统才会进入登录界面,医生登录成功后可使用本小程序所提供的所有功能。注册界面如图5-2所示。

图5-2 注册界面
5.1.2 小程序首页功能的实现
小程序首页是医生注册登录后进入的第一个界面,在这里,人们能够看到小程序的导航条,内容包括首页、坐诊信息、地图、我的等。小程序首页界面如图5-3所示。

图5-3 小程序首页界面图
坐诊信息:在坐诊信息页面的输入体检项目、医生姓名、科室名称、挂号数量、挂号金额、医生工号、医生性别、医生职称、科室位置、坐诊时间、项目描述进行查询,可以查看到坐诊详细信息,坐诊信息详情如图5-4所示。

图5-4坐诊信息详情界面图
5.1.3医生功能
医生登录成功后,点击“我的”可以对个人信息、坐诊信息、预约记录、排队信息、叫号信息、体检记录、留言记录、智能客服、修改密码等进行详细操作。医生功能界面如图5-5所示。

图5-5医生功能界面图
5.1.4用户功能
用户登录成功后,点击“我的”可以对个人信息、预约记录、排队信息、叫号信息、体检记录、留言记录、智能客服、修改密码等进行详细操作。用户功能界面如图5-6所示。

图5-6用户功能界面图
5.2系统管理员模块实现
在登录流程中,用户首先在Vue前端界面输入用户名和密码。这些信息通过HTTP请求发送到Java后端。后端接收请求,通过与MySQL数据库交互验证用户凭证。如果认证成功,后端返回给前端,允许用户访问系统。这个过程涵盖了从用户输入到系统验证和响应的全过程。管理员登录界面图5-7所示。

图5-7 管理员登录界面
管理员进入主页面,主要功能包括对系统首页、医生管理、用户管理、坐诊信息管理、预约记录管理、排队信息管理、叫号信息管理、体检记录管理、留言记录管理、系统管理、我的信息等进行操作。管理员主页面如图5-8所示:

图5-8管理员主界面
医生功能在视图层(view层)进行交互,比如点击“搜索、新增或删除”按钮或填写医生信息表单。这些医生表单动作被视图层捕获并作为请求发送给相应的控制器层(controller层)。控制器接收到这些请求后,调用服务层(service层)以执行相关的业务逻辑,例如验证输入数据的有效性和与数据库的交互。服务层处理完这些逻辑后,进一步与数据访问对象层(DAO层)交互,后者负责具体的数据操作如详情、修改、添加坐诊或删除医生信息,并将操作结果返回给控制器。最终,控制器根据这些结果更新视图层,以便医生功能可以看到最新的信息或相应的操作反馈。医生界面如图5-9所示:

图5-9医生管理界面
用户功能在视图层(view层)进行交互,比如点击“搜索、新增或删除”按钮或填写用户信息表单。这些用户表单动作被视图层捕获并作为请求发送给相应的控制器层(controller层)。控制器接收到这些请求后,调用服务层(service层)以执行相关的业务逻辑,例如验证输入数据的有效性和与数据库的交互。服务层处理完这些逻辑后,进一步与数据访问对象层(DAO层)交互,后者负责具体的数据操作如详情、修改或删除用户信息,并将操作结果返回给控制器。最终,控制器根据这些结果更新视图层,以便用户功能可以看到最新的信息或相应的操作反馈。用户界面如图5-10所示:

图5-10用户管理界面
坐诊信息功能在视图层(view层)进行交互,比如点击“搜索或删除”按钮或填写坐诊信息表单。这些坐诊信息表单动作被视图层捕获并作为请求发送给相应的控制器层(controller层)。控制器接收到这些请求后,调用服务层(service层)以执行相关的业务逻辑,例如验证输入数据的有效性和与数据库的交互。服务层处理完这些逻辑后,进一步与数据访问对象层(DAO层)交互,后者负责具体的数据操作如详情、修改或删除坐诊信息,并将操作结果返回给控制器。最终,控制器根据这些结果更新视图层,以便坐诊信息功能可以看到最新的信息或相应的操作反馈。坐诊信息界面如图5-11所示:

图5-11坐诊信息管理界面
管理员点击预约记录管理。在预约记录页面输入体检项目、挂牌单号、医生姓名、体检状态和选择是否支付进行查询或删除预约记录列表,并根据需要对预约记录详情信息进行详情、修改、排队添加或删除操作;如图5-12所示:

图5-12预约记录管理界面
管理员点击排队信息管理。在排队信息页面输入体检项目进行查询或删除排队信息列表,并根据需要对排队信息详情信息进行详情、修改或删除操作;如图5-13所示:

图5-13排队信息管理界面
管理员点击叫号信息管理。在叫号信息页面输入呼叫编号和呼叫名称进行查询或删除叫号信息列表,并根据需要对叫号信息详情信息进行详情、修改或删除操作;如图5-14所示:

图5-14叫号信息管理界面
管理员点击体检记录管理。在体检记录页面输入病历编号、体检项目、用户名、体检时间起始、体检时间结束和选择是否支付进行查询或删除体检记录列表,并根据需要对体检记录详情信息进行详情、修改或删除操作;如图5-15所示:

图5-15体检记录管理界面
源码无偿分享,文未领取
更多推荐

所有评论(0)