SpringCloudAlibaba+DeepSeek+MCP微服务项目实战!
Mysql、Spring、Mybatis、Redis、MQ、Zookeeper、Netty、Dubbo、Spring Boot、Spring Cloud、数据结构与算法、设计模式、网络与操作系统、三高架构、线上疑难问题、大厂面试场景题、项目亮点和难点、K8S云原生。深入到源码中带你体验Spring拥抱AI大模型DeepSeek设计的巧妙以及Spring核心功能,体会Spring源码中的设计模式,并
老铁们,听我说句大实话!
现在程序员圈子里,谁还没听过AI啊?但你知道2025年,不会AI的Java工程师,真的要被淘汰了吗?
-
薪资断层:阿里P7岗位JD明码标价「AI微服务优化经验」薪资上浮50%,传统CRUD岗缩水20%
-
裁员预警:IDC报告显示,85%企业计划2025年前淘汰纯业务型开发,转向AI+微服务复合人才
最近和阿里、字节的朋友吃饭,他们都在吐槽:“现在招人,不会用AI搞微服务的,简历看都不看!”
为啥?因为企业早就不是当年那个只会写CRUD的时代了!
现在AI连代码都能自己写了!GitHub上40%的代码是AI生成的,你再不学,迟早被AI取代!
但别慌!会指挥AI干活的人反而更吃香!比如用AI优化微服务性能、用大模型做智能监控...这些才是你未来的铁饭碗!
今天在这里,就给大家推荐一个免费的《MCP与SpringCloud AI微服务原理与源码架构实战》课程

除了利用DeepSeek赋能Spring应用实现智能对话、文生图、图识别、文生语音、语音翻译、Function-Call等智能场景,还会深入到源码中带你体验Spring拥抱AI大模型DeepSeek设计的巧妙以及Spring核心功能,体会Spring源码中的设计模式,并利用Spring扩展机制实战开发!
课程直播时间是4月21日-4月23日,每晚8点,免费上课!
📣:本课程不适合学生群体,更适合职场人群
具体课程内容如下:

除了课程技术大纲,还有足够震撼到每一个Java程序员的,可以称之为全网最详细的,100万字《面试资料宝典》——由图灵课堂大佬,从一百多套最新一线互联网公司面试题中精选而出,独家打造!
涵盖Java面试高频的所有技术栈:
包括Java基础、并发编程,JVM、Mysql、Spring、Mybatis、Redis、MQ、Zookeeper、Netty、Dubbo、Spring Boot、Spring Cloud、数据结构与算法、设计模式、网络与操作系统、三高架构、线上疑难问题、大厂面试场景题、项目亮点和难点、K8S云原生等
近30个相关技术领域的大厂面试题及详解。共100w字,扫码即可领取。
视频资料展示👇

Java面试资料宝典👇
滑动查看


🔥扫码抢名额,免费报名
领学习、面试资料

01

AI大模型DeepSeek篇

02

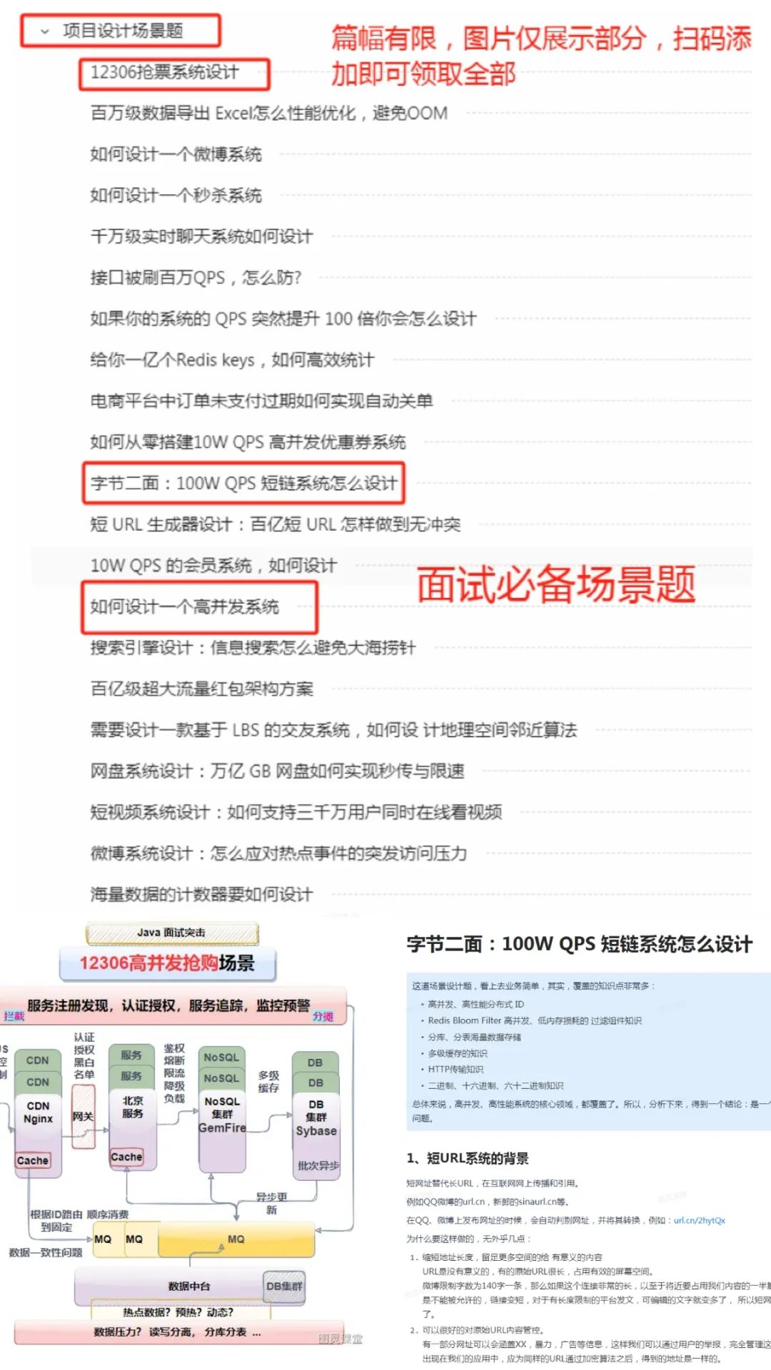
项目设计场景题篇

03

面试篇

04

系列篇

05

综合篇

06

并发编程篇

07

Spring&SpringBoot篇

08

线上问题排查篇

09

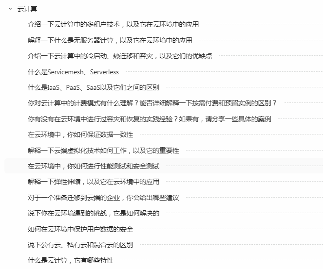
云计算篇

由于篇幅有限,这里只展示部分内容,大家自行扫下方二维码,添加助教小姐姐微信领取!
扫码添加 限时领取
👇👇👇

📣:本资料不适合学生群体,更适合职场人群
更多推荐

所有评论(0)